-
Compteur de contenus
310 -
Inscrit(e) le
-
Dernière visite
-
Jours remportés
14
Tout ce qui a été posté par didoff
-
De la sculpture virtuelle à l'impression 3D
didoff en réponse au topic de didoff dans Projets et impressions 3D
@Sensa, pour le matériau je pense que ça devrai aller, comme le dit @pascal_lb, elles s'installent dans les trous d'aération des fenêtres en PVC. Pour l'adhérence de la terre de scellement, les tunnels font une douzaine de centimètres de profondeur, les abeilles y pondent un oeuf, scellent le trou, pondent à nouveau, rebouchent et recommencent jusqu'au bout du tunnels. Donc il est possible que le scellement de la dernière ponte ne résiste pas mais pour les autres ça devrai aller. D'autant que je rentrerai le nichoir à la fin de l'automne, pour le ressortir au printemps, dans la serre ou la cabanne de jardin... -
De la sculpture virtuelle à l'impression 3D
didoff en réponse au topic de didoff dans Projets et impressions 3D
Bonjour à tous, Je viens de terminer un nichoir pour abeilles maçonnes (des osmies). Il est composé de 6 tiroirs avec des tunnels de diamètres différents (0.6, 0.8, 1.0 mm). Les tunnels (58) sont rainurés sur le dessus pour en faciliter l'entretien. La boîte est imprimée en PLA classique, les tiroirs sont imprimés en PLA bois (contenant 30% de particules de bois). C'est un essai, à voir au printemps si les abeilles vont venir y nicher (si le matériau leur convient). Si cela s'avère positif je mettrai les fichiers STL sur Cults, comme d'habitude. Les abeilles solitaires dont font parties les osmies assurent la pollinisation de beaucoup d'arbres fruitiers (chez moi pruniers et cerisiers), de fleurs et autres plantes. En fait bien plus que les abeilles domestiques. Leur présence est indispensable à l'écosystème... -
Bonjours à tous, un petit tuto sur Blender et l'intelligence artificielle. Alors comment ça marche ? Vous pouvez utilser n'importe quelle AI, Chatgpt, Claude, Gemini, pour l'exemple si dessous j'ai utilisé cette dernière. On demande à l'AI de générer un script (en Python) en précisant la version de Blender que l'on utilise voilà un exemple... L'AI vous répond en vous donnant des explications et un script à copier dans Blender. Après avoir ouvert Blender il faut aller dans l'éditeur de texte (scripting ou scriptage en vf) L'éditeur de texte se trouve sur la barre menu du haut, tout au bout à droite, si ce n'est pas le cas cliquer sur le + pour ouvrir la fenêtre menu puis sur général et rechercher scriptage dans le menu déroulant. Voilà comment se présente l'éditeur de texte Cliquer sur nouveau pour pouvoir copier le script généré par l'AI. Une fois le script copier cliquer sur la flèche qui se trouve à coté de la croix en haut à droite pour l'exécuter, la croix sert à le supprimer. Si ça ne marche pas et que rien n'apparait (ou quelque chose de pas conforme à la demande) dans la fenêtre en haut à gauche, ce fût le cas pour mon exemple, tout en bas à gauche il y a une fenêtre qui reprend le déroulement du script, la faire défiler jusqu'a trouver la ou les erreurs faites par l'AI. La ou les copier et les transmettre à l'AI. En règle générale l'AI arrive à résoudre son erreur et rédige un nouveau script, se rendre à nouveau dans blender supprimer le script erroné et entrer le nouveau. Voilà le résultat de ma demande. On peut demander à l'AI de travailler à partir d'images, elle s'en sort mieux avec des plans. Après tout cela n'est qu'un début, les AI ne sont pas capables pour l'instant par exemple de modéliser la satut de la liberté...
-
De la sculpture virtuelle à l'impression 3D
didoff en réponse au topic de didoff dans Projets et impressions 3D
Bonjours à tous, Pendant que vous imprimez des oiseaux j'ai terminé un bateau de pirates, tout son équipage et un ponton pour qu'il puisse accoster. Il y avait plus de soixante éléments à imprimer (sans compter ceux qui sont en plusieurs exemplaires) Le bateau fait 30 cm de long. L'ensemble est disponible sur Cults... -
De la sculpture virtuelle à l'impression 3D
didoff en réponse au topic de didoff dans Projets et impressions 3D
@jcjames_13009, merci, voilà c'est rectifié... -
De la sculpture virtuelle à l'impression 3D
didoff en réponse au topic de didoff dans Projets et impressions 3D
Le moment est venue d'ouvrir votre cadeau ! Cadeau réservé aux membres gratuits et payants de ma page Patreon (il n'est pas trop tard pour vous inscrire si ce n'est déjà fait)... Pour découvrir votre cadeau cliquez sur le gif Et n'oubliez pas de partager vos impressions ! -
Beau travail ! J'avais un projet similaire dans mes cartons
-
De la sculpture virtuelle à l'impression 3D
didoff en réponse au topic de didoff dans Projets et impressions 3D
Bonjour à tous, Ma dernière création disponible sur Cults... Lampe/veilleuse Peace & Love, hauteur 20 cm. Et n'oubliez pas... -
@Shimano, Bonsoir, comme le dit @PPAC, c'est de la sculpture...La solution c'est Blender en mode Scult, Zbrush ou voir avec l'IA. Tinker CAD n'est pas du tout adapté. Pour ce qui est de l'IA, ça peut te faire gagner du temps mais il faut finaliser avec un logiciel de sculpture (Blender, Zbrush). Pour ce qui est de l'impression, oublie l'imprimante FDM, là il faut une imprimante résine.
-
De la sculpture virtuelle à l'impression 3D
didoff en réponse au topic de didoff dans Projets et impressions 3D
Bonjour à tous. C'est bientôt Noël ! Au milieu des sapins givrés, un cadeau n'attend que votre buse d'impression pour révéler ses secrets.Quel est le fichier de l'année ? À vous de choisir... Comme les années précéente, je vous offre une de mes création. Cette année je vous laisse choisir parmi la liste suivante : Tirelire diabolique Néléfan Bébé requin Tiki à la pomme Marguerite (la vache) La mouette Coco, oiseau des îles Rendez-vous sur cults3D pour voir les modèles en cliquant sur les liens, choisissez en deux, envoyez moi en message privé (pour garder l'effet de surprise) ceux que vous avez retenus. Le modèle retenu sera disponible après le 20 décembre sur ma page Patreon, vous pouvez vous y inscrire dès maintenant si ce n'est pas déjà fait... -
De la sculpture virtuelle à l'impression 3D
didoff en réponse au topic de didoff dans Projets et impressions 3D
Bonjour à tous, Le petit robot terminé... 34 éléments à imprimer, hauteur 14 cm pour la version hélicoptère. Disponible sur Cults... -
@jcjames_13009, merci pour le retour... Alors pour les perchoirs, c'est volontaire pour pouvoir les changer en cas de casse, de toute façon, après avoir installé la maison/mangeoire dans mon jardin, j'ai constaté que les oiseaux ne s'en servent pas. Pour P2, j'avais prévu effectivement des rebords, comme pour les autres fenêtres, mais c'était plus compliqué à modéliser que les façades qui elles ne sont pas inclinées. Par contre je ne pense pas avoir eu de soucis avec les F2, si je me souviens bien. Ce que je regrette un peu c'est la mangeoire à l'intérieur de la maison que l'on ne peux pas enlever à plat.
-
De la sculpture virtuelle à l'impression 3D
didoff en réponse au topic de didoff dans Projets et impressions 3D
Bonjour à tous, Je n'ai pas encore assemblé le petit robot (pénurie de colle), en attendant je vous présente ma prochaine réalisation qui est en cours de modélisation... -
De la sculpture virtuelle à l'impression 3D
didoff en réponse au topic de didoff dans Projets et impressions 3D
Bonjour à tous, J'ai terminé l'impression du petit robot... deux éléments avec support. avec hélice. ou sans, il y a aussi deux tailles de jambes différentes. -
De la sculpture virtuelle à l'impression 3D
didoff en réponse au topic de didoff dans Projets et impressions 3D
Bonjour à tous, Un petit aperçu de ma prochaine impression.. Hélico, le petit robot sera articulé... -
De la sculpture virtuelle à l'impression 3D
didoff en réponse au topic de didoff dans Projets et impressions 3D
Bonjour à tous, la pagode est terminée... hauteur 25 cm, 32 éléments, impression sans supports. La plupart des éléments on été imprimés avec une hauteur de couche de 0.3. Disponibles sur Cults...dès demain. -
De la sculpture virtuelle à l'impression 3D
didoff en réponse au topic de didoff dans Projets et impressions 3D
Bonjour à tous, Le pot à crayon Meuh est terminé... Hauteur 13 cm, 22 éléments, impression sans support. Disponibles sur Cults... Et ma dernière réalisation qui est en cours d'impression, une nouvelle mangeoire (c'est de saison) pour les oiseaux. Cette fois c'est une pagode... -
De la sculpture virtuelle à l'impression 3D
didoff en réponse au topic de didoff dans Projets et impressions 3D
Bonjour à tous... Projecteur d'hologramme 3d pour smartphone... J'ai réalisé un hologramme d'une de mes modélisations pour la démonstration, mais on en trouve plein sur youtube. Si il y a quelqu'un que ça intéresse je mettrai les fichiers STL dans un prochain post (il n'y a plus la place sur celui-ci). Et je ferai peut être aussi un tuto pour la réalisation d'hologrammes avec Blender... -
De la sculpture virtuelle à l'impression 3D
didoff en réponse au topic de didoff dans Projets et impressions 3D
Bonjour à tous, La mangeoire est terminée... J'ai imprimé avec une hauteur de couche de 0.3 hauteur 25 cm environ 20 cm pour la largeur et la longueur. la mangeoire à l'intérieur de la maison est amovible pour faciliter le nettoyage. Disponibles sur Cults... -
De la sculpture virtuelle à l'impression 3D
didoff en réponse au topic de didoff dans Projets et impressions 3D
@RFN_31 Non pas encore, je suis en train d'imprimer le prototype. Une fois que tout sera ok je mettrais sur Cults3D, gratuite ou payante, je ne sais pas encore... -
De la sculpture virtuelle à l'impression 3D
didoff en réponse au topic de didoff dans Projets et impressions 3D
Deux nouveaux projets en cours d'impression... La vache pot à crayons, variante de la tirelire réalisée en 2023 Et une mangeoire pour les oiseaux du jardin... -
De la sculpture virtuelle à l'impression 3D
didoff en réponse au topic de didoff dans Projets et impressions 3D
Bonjour à tous, me voilà de retour... L'ours fatigué que je vous avais montré précédemment, que j'avais oublié de vous montrer une fois imprimé. Disponibles sur Cults... -
De la sculpture virtuelle à l'impression 3D
didoff en réponse au topic de didoff dans Projets et impressions 3D
Bonjour à tous, L'ours bucheron une fois imprimé... Hauteur 19 cm, 23 éléments. Et puis j'ai retrouvé ça dans mes archives... une série d'onomatopées en relief... Disponibles sur Cults, les onomatopées sont gratuites mais pas l'ours... -
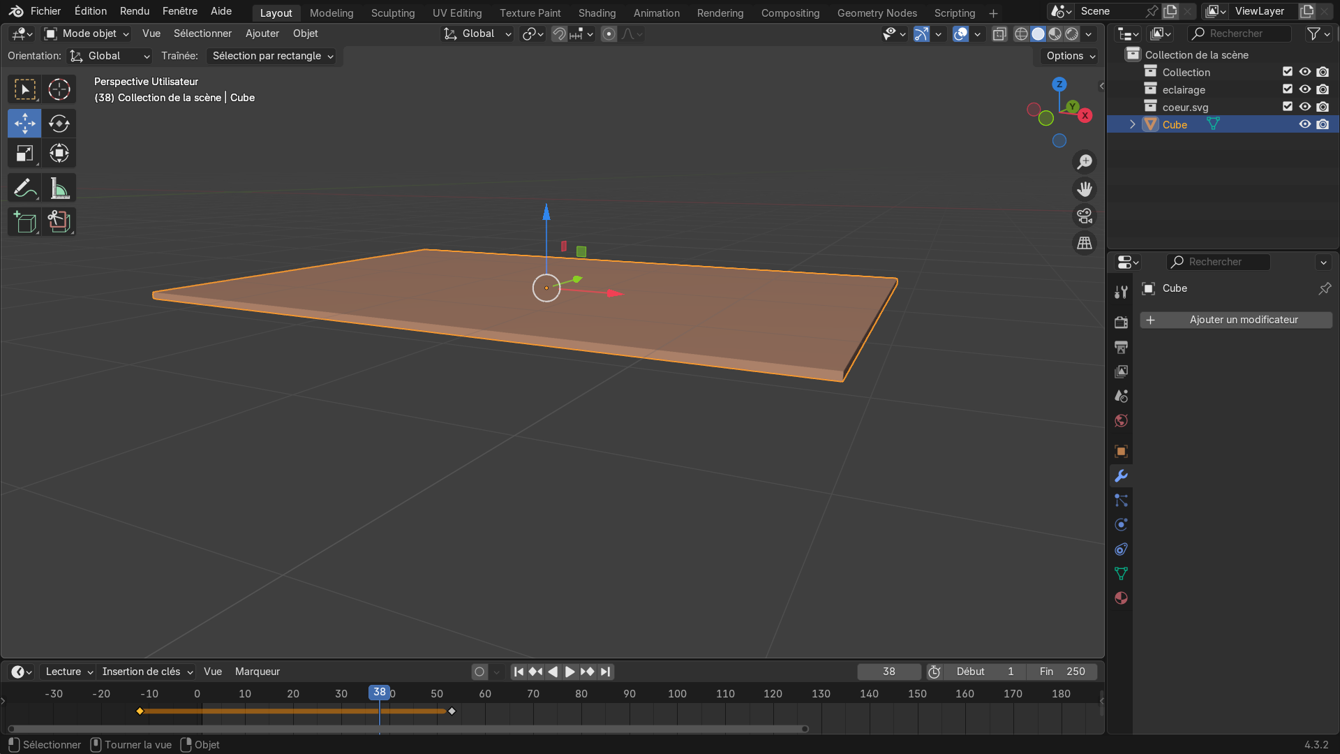
Bonjour à tous, En cas d'une création avec beaucoups d'éléments l'espace de travail se retrouve vite surchargé, entre les différents objets, la camera, l'éclairage... Alors voilà comment on peut procéder. Décocher les objets supplémentaire dans la fenêtre "surimpressions de la vue" va cacher sans les supprimer les éclairages et la caméra, vous pouvez aussi décocher la grille et le sol si vous le souhaitez. Renommer les objets aide bien à s'y retrouver... Vous pouvez regrouper vos objets en collections, vous pouvez créer autant de collections que vous le souhaitez. Les collections apparaissent dans la fenêtre en haut à droite. En décochant l'oeil celles-ci n'apparaissent plus sur la scène, le symbole appareil photo sert de même pour le rendu. Voilà notre scène est maintenant beaucoup plus claire et bien organisée. Petit rappel sur le raccourci H : H permet de cacher un objet MAJ H permet à l'inverse de cacher tout les objets de la scène sauf celui sélectionné. ALT H remet tout les objets CTRL H agit comme MAJ H mais sur une collection.
-
De la sculpture virtuelle à l'impression 3D
didoff en réponse au topic de didoff dans Projets et impressions 3D

