Aller au contenu
imprimante 3D bambu lab pas chère

Messages recommandés

Posté(e) (modifié)

Bonjour à tous,

Je me suis penché sur l'étude rapide des modules mosfet externes vendus sur la toile.

Il sont donnés pour des tensions d'alimentation de 12V à 24V comme par exemple celui ci-dessous pris au hasard:

 

image.thumb.png.a79ae2a70c029ecd033b1b0eaa3b3815.png

Sauf que si on analyse les caractéristiques du n-mos NCEP01T18 qui l'équipe, on se rend compte que la tension de commande Gate (VGS) ne doit pas dépasser -/+ 20V ( comme d'ailleurs la majorité des n-mos ) sous peine de destruction de celui-ci.

Erratum : Ce module semble être équipé d'une Zener de 10V limitant VGS à cette valeur quelle que soit la tension d'alimentation, donc il est bien conforme à la description.

Il existe de modules avec des n-mos HA210N06 qui ont un VGS de +/- 25V et qui fonctionneront sous 24V mais interdiction de booster la tension d'alimentation au delà de la limite de 25V.

image.png.eacd0ddd198dcc7e4cf3cef28bdeed89.png

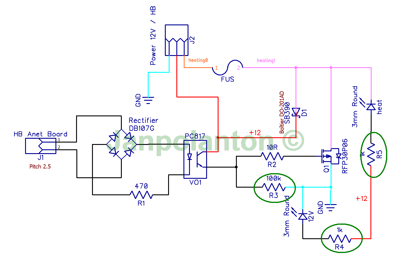
Mes 2 versions de modules DIY initialement prévus pour une tension de 12V ne dérogent pas à cette règle mais en changeant la valeur de 3 résistances, (R3 pour VGS et R4 & R5 pour limiter le courant dans les LED), ils deviennent compatibles avec une tension de 24V.
 

image.thumb.png.30ecaf6d6f31185938e7e448625cb2bb.png

C'est pourquoi j'ai étudié une 3ème version de mon module DIY qui sera universelle pour des tensions de 12v à 24V (et même au-delà jusqu'aux 60V théoriques de la datasheet du n-mos RFP30N06 utilisé).

Ci-dessous, une simulation avec une alimentation de 12V

VGS = 12V et courant dans les LED = 12mA

image.thumb.png.9ddcc313909598d1b59d422df97452f0.png

Ci-dessous simulation avec une tension d'alimentation de 27V (alim 24V boostée à 27V) avec un hotbed 24V / 300W boosté à 340W sous 27V

VGS = 12V et courant dans les LED = 12mA

image.thumb.png.9d16374835f6b63612d67b92d975a7b2.png

Qu'en pensez-vous et est-ce qu'un futur kit pourrait vous intéresser?

Bien à vous

JP.

Modifié (le) par Janpolanton
Erratum:
Posté(e)

Bonjour @Janpolanton,

ne comprenant pas grand chose au fonctionnement de tes copies d'écran, sur les modules V2 que tu proposes sur sous forum "achats groupées", il suffit de changer les valeurs de R3, R4 et R5 pour les rendre compatibles de 12 à 24 V, c'est cela ?

Steam

Posté(e)
il y a 1 minute, Steam a dit :

il suffit de changer les valeurs de R3, R4 et R5 pour les rendre compatibles de 12 à 24 V, c'est cela ?

Exact.

Je n'ai pas donné les valeurs des résistances des LED mais elle sont simples à calculer, en gros 2k2 à 2k7 fera l'affaire.

Pour R3, une valeur de 6k8 ou 7k5 conviendra. le but étant de ne pas dépasser les 20V sur la Gate du mosfet (label VGS sur mes schémas)

Créer un compte ou se connecter pour commenter

Vous devez être membre afin de pouvoir déposer un commentaire

Créer un compte

Créez un compte sur notre communauté. C’est facile !

Créer un nouveau compte

Se connecter

Vous avez déjà un compte ? Connectez-vous ici.

Connectez-vous maintenant
  • Sur cette page :   0 membre est en ligne

    • Aucun utilisateur enregistré regarde cette page.
  • YouTube / Les Imprimantes 3D .fr

×
×
  • Créer...