Aller au contenu

Messages recommandés

Posté(e)

Bonjour à tous,

J'apprends Blender dans mon coin en avalant les tutos dédiés. J'aimerais ajouter une chevelure sur le crâne d'un personnage. Il existe une fonction sous Blender qui fait ça très bien parait-il : la fonction "particles". Beaucoup de tutos montrent comment s'en servir.

Seulement voilà, sur ma version (récente) de Blender, pas de trace de cette fonction. Elle n'existe pas. J'ai vérifié la longue liste d'add-on de la fenêtre "user preferences" mais rien qui se rapporte à cette fonction "particles". Bizarre ! Elle est forcément quelque part. On n'a pas créé un Blender sans elle uniquement pour moi...☺️

Si vous avez l'info...

Posté(e)

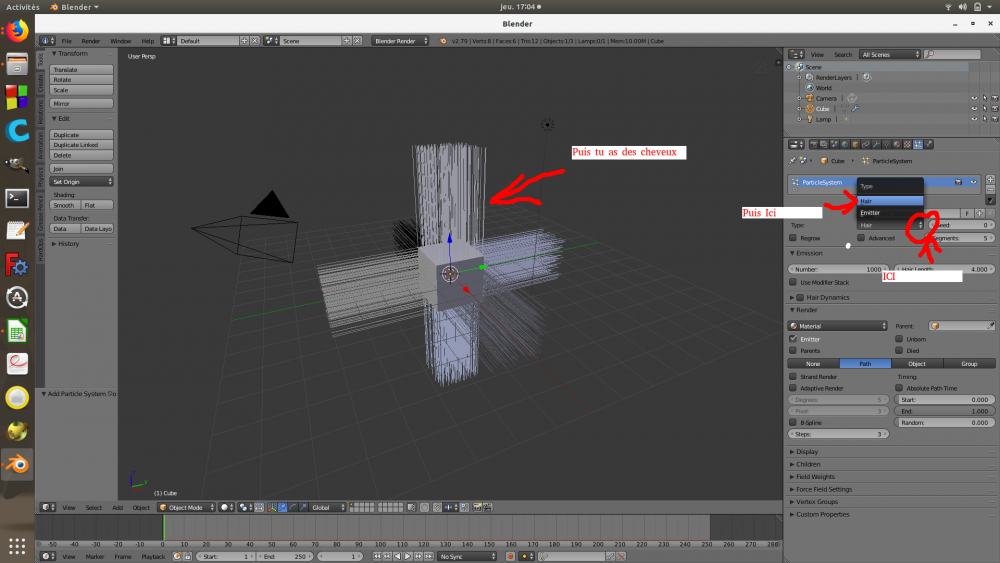
Salut quand tu parle récente de blender c'est la 2.8 ou la 2.79 après je viens de regardé dans l'une ou dans l'autre c'est pas dans les add-ons les particule mais dans l'onglet des propriétés

BLENDER_01.thumb.png.2363d123b0840af2c328024f47e65553.pngBLENDER_02.thumb.png.bc26e294de48c02fe95cc0f35919c284.png

 

Après je ne sais pas comment créer des cheveux mais tu as au moins trouvé 'particules' lol après cela se passe dans les réglages plus bas je suis trop débutant Blender

pour pouvoir approfondir  'Hair' de blender

Voila j’espère t'avoir aidé

Cordialement Jey

Posté(e)

Salut Jeyonedreams.

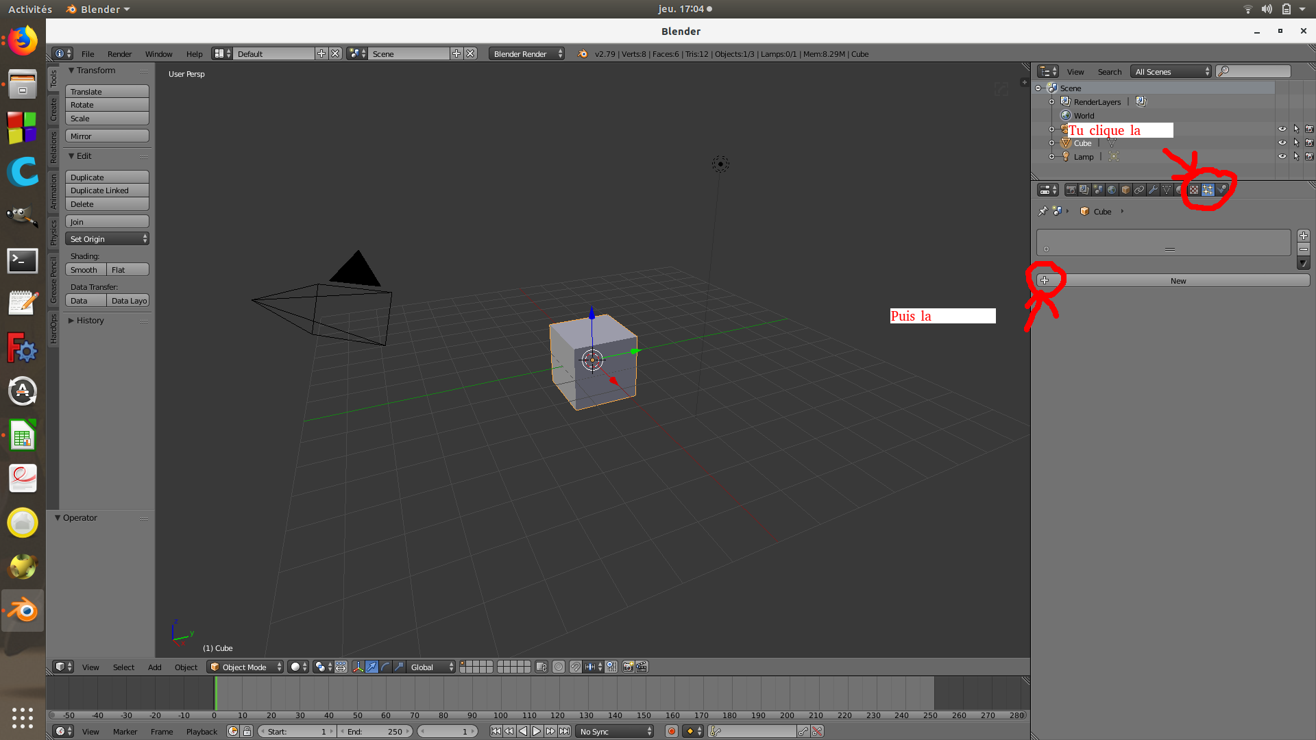
J'ai la V2.79 de Blender.

J'ai compris mon erreur. C'est vraiment bête : mon tableau de droite n'était pas assez élargi. L'icone était hors-champ, tout simplement.

On vous a déjà dit que j'étais un génie de l'informatique ? On vous a menti...☺️

Merci. Je vais pouvoir planter des cheveux sur ce crâne, maintenant.

Créer un compte ou se connecter pour commenter

Vous devez être membre afin de pouvoir déposer un commentaire

Créer un compte

Créez un compte sur notre communauté. C’est facile !

Créer un nouveau compte

Se connecter

Vous avez déjà un compte ? Connectez-vous ici.

Connectez-vous maintenant
  • Sur cette page :   0 membre est en ligne

    • Aucun utilisateur enregistré regarde cette page.
  • YouTube / Les Imprimantes 3D .fr

×
×
  • Créer...