Yellow T-pot Posté(e) Octobre 22, 2022 Posté(e) Octobre 22, 2022 Il y a 2 heures, Robocop a dit : En fait je contrôle directement la 2ème sonde avec l'arduino. Alors je comprends mieux ton problème de variation de température. Ta première résistance pilotée par la carte mère fonctionne en PID et la résistance que tu pilotes par l'Arduino est en Bang-Bang. Il doit être possible d'intégrer un paramétrage type PID dans ta programmation Arduino.
Robocop Posté(e) Octobre 23, 2022 Auteur Posté(e) Octobre 23, 2022 oui, c'est ça, ma deuxième deuxième résistance est en bang bang (comme tu dis). Pour répondre à fred5976, Il n'y a aucun lien entre mon montage et la CM, je chauffais simplement la première résistance à 170° pour pouvoir travailler avec la deuxième. C'était vraiment une phase de test et d'essai. Je vais essayer de trouver du code sur internet de PID car je ne sais pas. Sinon je laisserai tomber et je verrai pour changer de carte mère pour remplacer ma carte mère 103, si je trouve toutes les connections. Mon problème est plus la gestion de la température de chauffe que de la lecture de température.
fred5976 Posté(e) Octobre 23, 2022 Posté(e) Octobre 23, 2022 (modifié) Je comprends le principe, mais c'est vrai que ça fait un peu usine à gaz. Après, en regardant brièvement ce qui se fait, et avec mes notions d'électrotech, ton idée est bonne. Il existe des platines relais pilotable par arduino, un peu comme celle ci. Ce qui te permettrai de commuter la chauffe, et les sondes de température. Ensuite, visiblement tu n'utilises pas le ventilo de refroidissement de filament. Ce ventilo est pilotable par gcode (M106) par contre il sort du 24V. Alors pourquoi pas utiliser cette sortie de la carte Tronxy, la transformer en entrée Arduino. Tu programmes ton arduino, pour que en fonction de ce signal il permute ou non. Et dans ton gcode de démarrage du slicer, tu ajoutes un truc du genre M82 IF T1 M106 S255 ELSE M106 S0 Je fais un petit schéma à la main, et je te le mets ici C'est pas propre, mais c'est l'idée J'écris mal, désolé. Il y a surement des failles dans ce schéma, déjà parce que je ne connais pas l'arduino, et que j'ai raisonné en logique automate, ensuite un relais pour les sondes de température, est ce que ça fonctionne, et pour finir, si jamais tu veux utilisé quand même le ventilo de refroidissement, ça fonctionne pas. Modifié (le) Octobre 23, 2022 par fred5976
Robocop Posté(e) Octobre 23, 2022 Auteur Posté(e) Octobre 23, 2022 Merci pour ton idée et ton temps, je vais regarder.
fred5976 Posté(e) Octobre 23, 2022 Posté(e) Octobre 23, 2022 (modifié) Pardon, les R2 et R3 (R1 c'est au niveau de la sortie de la carte mère), c'est pas des résistances mais les bobines relais. CE0 et CE1, les cartouches de chauffe, Th1 et Th0 les sondes de température. Plus je regarde mon schéma, plus je me dis que sans arduino, dans la mesure ou tu es sur de ne jamais utilisé le ventilo de refroidissement, 2 relais 24V NO-NC à commande direct suffisent. Modifié (le) Octobre 23, 2022 par fred5976
Robocop Posté(e) Octobre 23, 2022 Auteur Posté(e) Octobre 23, 2022 Oui, un seul relais 2contacts, mais si j'ai 2 couleurs, je devrai mettre le code dans mon slicer M106 au début de changement de couleur et M107 à la fin de cette couleur ....... Quel est le gcode pour un changement d'extrudeur ? Il faut aussi que je déplace la tête vers la gauche... Pas facile, mais c'est une possibilité. En ajoutant un autre relais, je pourrais maintenir une température de maintien sur la tête qui n'est plus en activité.
Robocop Posté(e) Octobre 23, 2022 Auteur Posté(e) Octobre 23, 2022 Erreur, pour la tête, j'avais oublié que c'était marlin qui gérait
fred5976 Posté(e) Octobre 25, 2022 Posté(e) Octobre 25, 2022 Si tu veux permuter en cours d'impression, il faudra un gcode au changement d'outil. Par exemple dans Cura, dans les paramètres machine, il faudra aussi entrer les décalages de buse. Comme dit précédemment, dans le marlin, tu n'as qu'une seule buse, donc il ne fera aucun décalage (X-Y-Z) au changement d'outil. Tu vas donc devoir le faire via ton slicer. Et pour finir, il y aura la problématique de la différence de hauteur en Z entre les 2 buses. Tu vas devoir régler ça aux petits oignons manuellement
Robocop Posté(e) Octobre 25, 2022 Auteur Posté(e) Octobre 25, 2022 Merci. Pour le décalage, j'avais déjà fait, c'est ok. Par contre, lorsque je verrai T1 dans le gcode, il faudra que j'ajoute M106 (ventilo) pour la 2eme buse et M107 pour éventuellement revenir à la première buse. Et éventuellement un autre inverseur pour garder le ventilo si obligatoire (avec une seule buse.) Est-ce correct ?
fred5976 Posté(e) Octobre 25, 2022 Posté(e) Octobre 25, 2022 Oui et non, Comme dit plus haut, c'est ton logiciel de découpage qui détermine à quel moment il va mettre T0 ou T1 suivant ce que toi tu voudras imprimer. Il faudra donc que tu dises à ton logiciel quoi faire. Je ne te cache pas qu'il faudra testé avant, je n'ai jamais fait de montage similaire, c'est donc très expérimental. Donc dans la logique Dans ton gcode de démarrage général, il faudra insérer un truc du genre au début IF T0 M107 IF T1 M106 S255 Pour la permutation d'extrudeur, ce que je t'ai montré dans le message précédent Par contre, si tu veux utiliser quand même un ventilo de refroidissement, là je ne vois pas comment faire. J'écris mes réponses et parfois je continue à réfléchir. La sortie pour le ventilo est analogique 0/-24V, pilotable avec M106. En théorie M106 S0 = 0V ou 0% de vitesse de rotation M106 S127 = 12V ou 50% de vitesse de rotation M106 S255 = +24V ou 100% de vitesse de rotation Alors est ce que tu peux contrôler la tension de sortie du ventilo avec ton arduino. Et en fonction de la tension du ventilo, piloter tes relais. Pour avoir tester avec un ancienne carte mère 103, certains de mes ventilos ne tournaient pas en dessous de 50% de tension (ou alors la carte n'envoyait pas de jus)
Robocop Posté(e) Octobre 25, 2022 Auteur Posté(e) Octobre 25, 2022 Ok, je n'ai pas pensé au test dans la page d'initialisation. Ça simplifierait le travail. Je ne me suis jamais penché sur le gcode. Pour les ventilos, je n'ai pas regardé, mais ce serait doc une tension continue et pas du pwm ?
fred5976 Posté(e) Octobre 25, 2022 Posté(e) Octobre 25, 2022 Les ventilos n'ont que 2 broches, donc pour moi, ils ne sont pas en PWM (il a fallu que je regardes ce que c'est le PWM, )
Robocop Posté(e) Octobre 25, 2022 Auteur Posté(e) Octobre 25, 2022 Tu n'as besoin que de 2 fils. La tension ne change pas. C'est la largeur des impulsions qui diffère. D'ailleurs les résistances chauffantes sont allimentées en pwm à 24v. On ne peux vraiment le voir qu'avec un oscillo.
Robocop Posté(e) Octobre 25, 2022 Auteur Posté(e) Octobre 25, 2022 tiens regarde ce lien. Il expliquera mieux que moi.
fred5976 Posté(e) Octobre 27, 2022 Posté(e) Octobre 27, 2022 Merci pour l'explication du PWM, tu vois j'avais compris que c'était le 3ème fil qui faisait le hachage, et donc mon idée qu'avec 2 fils ce n'était qu'une variation de tension. En même, dans cette vidéo, le monsieur y dit qu'on peut trouver et traité le signal (à 8min dans la vidéo). Comme déjà dit, l'électronique, c'est pas mon dada, mon aide ne t'est pas d'un grand secours.
Robocop Posté(e) Octobre 27, 2022 Auteur Posté(e) Octobre 27, 2022 Merci Fred pour ton aide et tes idées. Je vais faire un montage d'essai, avec les relais. Là j'ai été occupé. Dès que suis prêt, je montre les résultats.
Robocop Posté(e) Octobre 30, 2022 Auteur Posté(e) Octobre 30, 2022 Voici comment je vais procéder. Mode 1 tête, relai off. (M107 arrêt ventilateur) Si gcode M106, relai ON et envoi du courant sur la 2ème tête, A chaque changement de tête on peut maintenir la tête secondaire en température de veille. Je teste et je regarderai s'il est possible de se servir également du ventilateur. 1
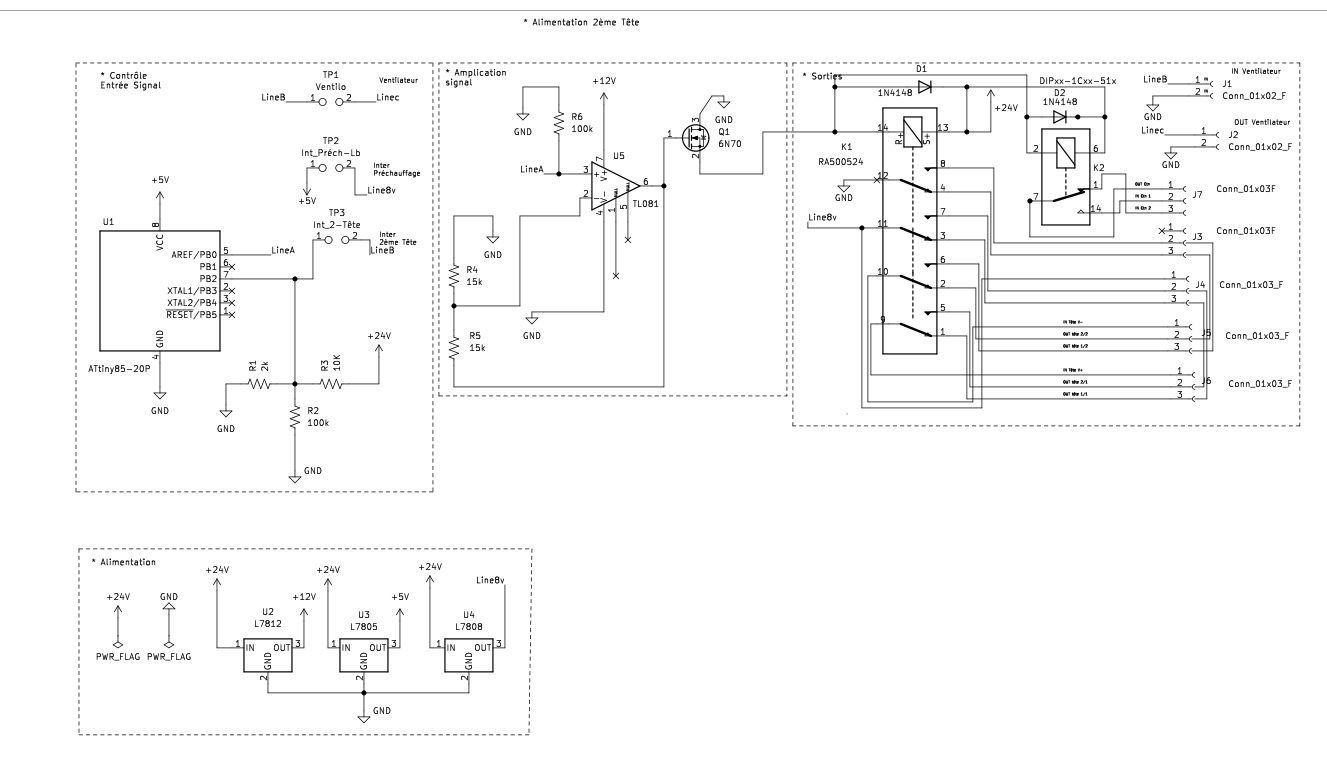
Robocop Posté(e) Juillet 24, 2023 Auteur Posté(e) Juillet 24, 2023 Salut à tous, Je reviens vers vous après pas mal de temps. J'ai pratiquement finalisé mon montage pour la gestion des deux têtes extrudeurs sur la xy3 2E. pour mettre en service la 2 ème tête je donne la valeur M106 P0 S14 ; dans une plage de 6/9 % et pour retourner sur la première tête je donne la valeur M106 P0 S37 ; dans une plage de 12/15 % Je contrôle ces valeurs par un Tinny85. Pour l'instant je gère le ventilateur en externe car je n'ai pas réussi à compiler le firmware pour tester le (EXTRA_FAN_SPEED). Je joins le shéma de mon montage, (je ne suis pas un pro.......) Lors d'essais, j'ai crâmé la sortie ventilo p0. Rien de très grave (ouf..), j'ai simplement dû changer le mosfet Q4. Le problème qu'il me reste à gérer est qu'au changement de tête, l'imprimante continue à travailler : le fil n'avance pas, elle imprime, alors que la tête n'a pas la bonne température malgré les codes (en relisant j'ai vu que Fred parlait de ( Le firmware, sur base marlin déclare 2 extrudeurs mais en "single_nozzle") Pour le 2ème extruder, j'ai essayé avec T0, T1 et rien. J'ai mis les paramêtres suivants dans extruder 1 démarrage: M104 T0 S{print_temperature} ; Consigne température buse M109 T0 S{print_temperature} ; Attente température buse extruder 2 démarrage: M106 P0 S14 G4 P3000 M104 T1 S{print_temperature} ; Consigne température buse M109 T1 S{print_temperature} ; Attente température buse extruder 2 fin : M106 P0 S37 G4 P3000 Si vous avez des idées, merci.
Robocop Posté(e) Juillet 24, 2023 Auteur Posté(e) Juillet 24, 2023 (modifié) Modifié (le) Juillet 24, 2023 par Robocop doublon
Robocop Posté(e) Aout 5, 2023 Auteur Posté(e) Aout 5, 2023 Un légère modif. Je me sers du ventilateur P (tête chauffante) pour changer de tête. Je lui donne la vitesse et je n'ai même pas besoin de lui renvoyer un S255 puisque la carte 103 lui redonne dans la foulée. je n'ai que l'attente à la bonne température à résoudre, en dehors de la boucle d'attente 1
Messages recommandés
Créer un compte ou se connecter pour commenter
Vous devez être membre afin de pouvoir déposer un commentaire
Créer un compte
Créez un compte sur notre communauté. C’est facile !
Créer un nouveau compteSe connecter
Vous avez déjà un compte ? Connectez-vous ici.
Connectez-vous maintenant