Skynout Posté(e) Novembre 13, 2023 Posté(e) Novembre 13, 2023 (modifié) Bonjour à tous, j'ai actuellement en Ender 3 max neo et j'ai changé la tête d'origine par le sprite extruder pro kit et depuis l'imprimante reste bloqué sur l'écran "Creality" j'ai vérifié les raccordement , j'ai essayé de flashé le firmware (avec plusieurs versions) ainsi que l'écran NB: carte sd formaté en FAT32 4096 de marque kingfast (mais avec ou sans cela ne change rien) LED 5v allumé sur la carte mère ok j'ai essayé avec ou sans le cr touch, avec ou sans la tête, sans rien de branché sur la CM j'ai changé la carte mère par une 4.2.7 toujours pareil. je ne trouve pas de solution à mon problème. que faire? D'avance merci. firmware testé: Ender-3_HW4.2.7_SW2.0.9.03_SpriteExt_H300 Ender-3_HW4.2.2_SW2.0.9.03_SpriteExt_H300 Ender 3-Max Neo-Marlin2.0.8.3-HW-V4.2.2-SW-V1.4.1_C-20221020 Ender3-Max Neo-Marlin2.0.8.3-HW-V4.2.2-SW-V1.4.0_G-20221010(English-Japanese) Ender3-Max_Neo_HW_V4.2.2_SW_V1.2.2_C_20220622 Modifié (le) Novembre 13, 2023 par Skynout
PPAC Posté(e) Novembre 14, 2023 Posté(e) Novembre 14, 2023 Salutation ! Lors du flash de l’écran tu a bien vu la progression du flash ? Pas de possibilité d'avoir un défaut de connexion entre l’écran et la carte mère ? ( genre le câble est abîmé ou un fil mal enfiché dans le connecteur ou une pin plié et il y a n faux contacte ? )
Skynout Posté(e) Novembre 14, 2023 Auteur Posté(e) Novembre 14, 2023 (modifié) Bonjour, quand je flash l'écran l'écran deviens bleu et les barres de progressions s'affichent de ce côté la c'est ok sinon pas de progression lors du flash CM l'écran reste sur créality. hier j'ai vérifié la nappe à l'ohmmètre et les brins tout est en bon état. Modifié (le) Novembre 14, 2023 par Skynout
Skynout Posté(e) Novembre 14, 2023 Auteur Posté(e) Novembre 14, 2023 est ce que si je branche uniquement le 24V et l'écran l'imprimante démarre et je dois théoriquement arrivé dans le menu?
PPAC Posté(e) Novembre 14, 2023 Posté(e) Novembre 14, 2023 il y a une heure, Skynout a dit : est ce que si je branche uniquement le 24V et l'écran l'imprimante démarre et je dois théoriquement arrivé dans le menu? Navré je ne sais pas. ( Mais, je dirais que non, c'est surement un écran "client" donc c'est le firmware de la carte mère qui dit au firmware de l’écran quoi afficher / quelle menu).
Skynout Posté(e) Novembre 16, 2023 Auteur Posté(e) Novembre 16, 2023 (modifié) Bon je reviens à la charge , J'ai mis le Sonic pad avec la carte mère 4.2.7 j'ai mis un profil ender 3v2 avec la version 4.2.7 l'imprimante démarre! je modifie un peux le printer.cfg , j'arrive à faire le premier homing nickel bien au centre je test le bed 60°c nickel par contre dès que je veux faire chauffer la buse l'imprimante plante complètement et dès que je branche le câble sur le "filament sensor port" l'imprimante plante complètement aussi Problème de Printer.cfg ou cela pourrais venir de l'extruder pour rappel: Imprimante: Ender 3 max néo carte mère: 4.2.7 extruder: Sprite extruder pro kit PS : sur ma carte 4.2.2 je vois un trou sur le régulateur de tension AMS 1117 voir pj Modifié (le) Novembre 16, 2023 par Skynout complément
Skynout Posté(e) Novembre 17, 2023 Auteur Posté(e) Novembre 17, 2023 bon je relance pour ceux qui aurais besoin d'aide après plein de tentative infructueuse j'ai pensé à enlever la buse de l'extrudeur et miracle le bloc c'est mis à chauffer j'ai remis la buse et le problème est réglé. la buse était largement trop serré... je vais voir pour faire marcher la garanti avec créality.
hyoti Posté(e) Novembre 17, 2023 Posté(e) Novembre 17, 2023 il y a 29 minutes, Skynout a dit : bon je relance pour ceux qui aurais besoin d'aide après plein de tentative infructueuse j'ai pensé à enlever la buse de l'extrudeur et miracle le bloc c'est mis à chauffer j'ai remis la buse et le problème est réglé. la buse était largement trop serré... je vais voir pour faire marcher la garanti avec créality. Bonsoir @Skynout C'est bizarre mais tant mieux cela marche ! Quand tu dis la buse était trop serrée, la buse elle-même dans le corps de chauffe ou corps de chauffe-buse sur le radiateur ? On peut supposer qu'avant démontage la cartouche chauffante n'était pas alimentée, donc un faux contact quelque part que tu as du éliminer au remontage. Comme sur le sonic pad tu as pris un profil ender3 v2 4.2.7 et que tu as modifié pour la max néo, je te joins le printer.cfg de la S1 plus qui a la même dimenssion de plateau et un sprite pro, (renommé en point txt) Cela peut t'aider pour les paramètres X, Ymax pour le Z max ( la S1 Plus ne fait que 300mm à la place 320mm sur la tienne. et aussi pour les paramètres du bedmesh. pour la partie sprite tu as à changer rotation extrudeur vers 8 pour le direct drive (à la place de 35 40) la temp max extrudeur pour le 300°C pour le bed screw c'est peut-être le même, à vérifier en mesurant la position des vis des molettes. la distance de rétraction vers 1mm pour le direct drive v 30mm/s. printer-S1plus.txt
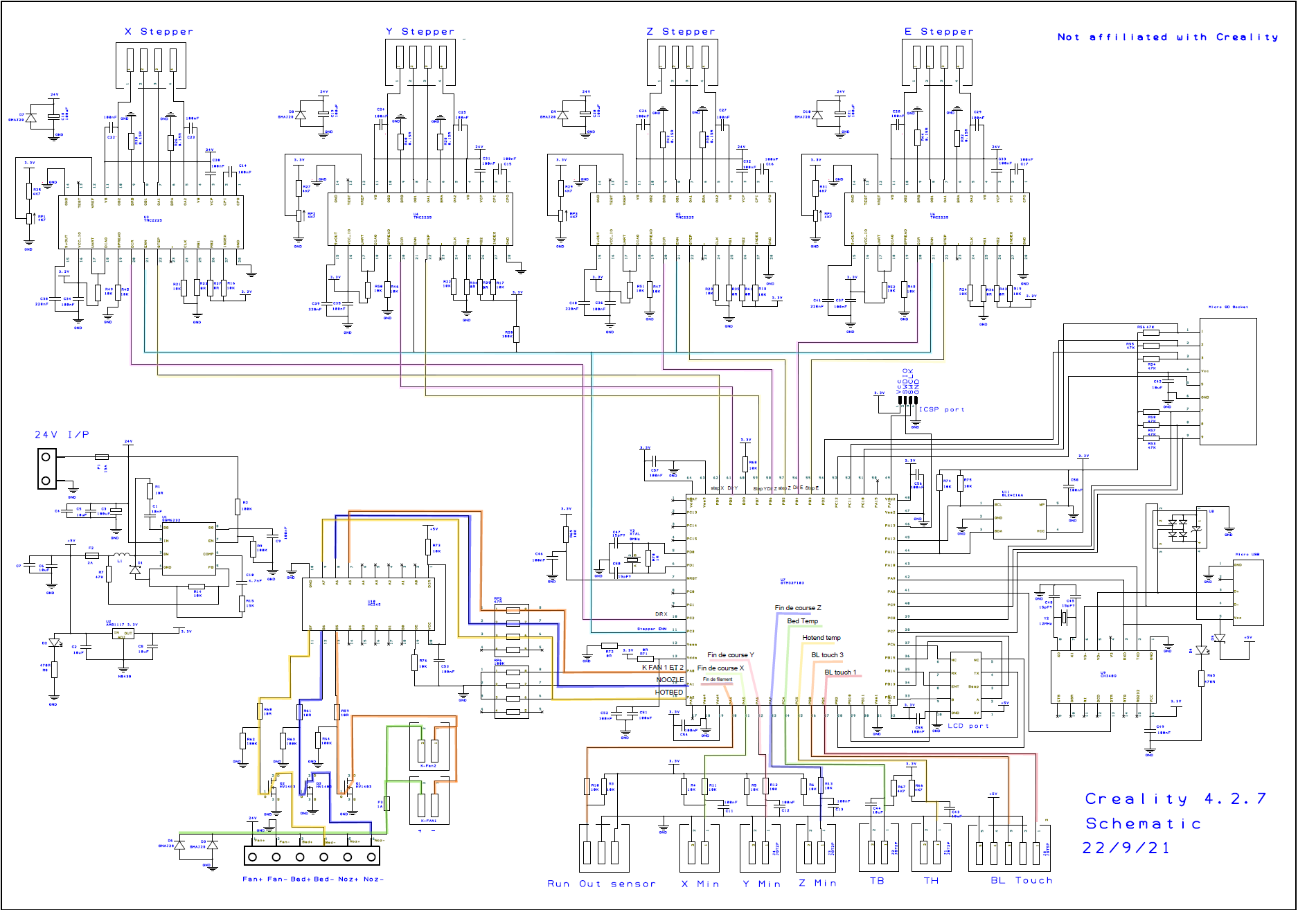
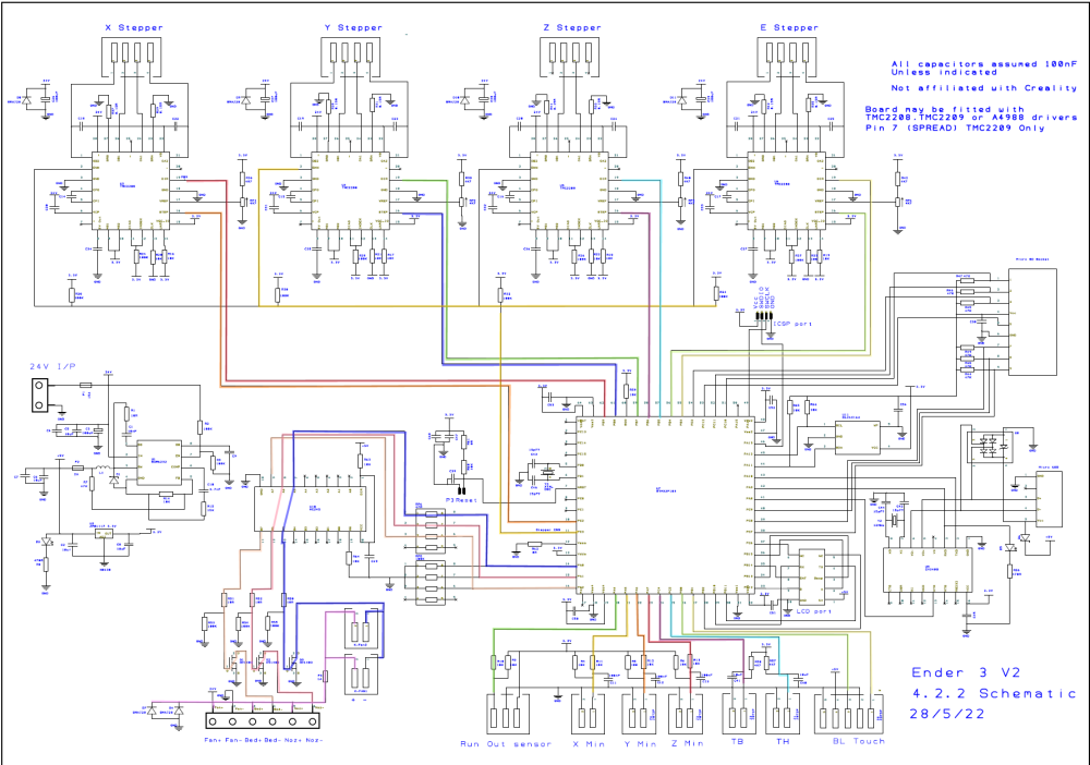
Skynout Posté(e) Novembre 17, 2023 Auteur Posté(e) Novembre 17, 2023 enfaite j'ai du prendre une pince multiprise pour maintenir le corp de chauffe et forcer pour démonter la buse j vais légèrement exagérer mais la buse était aussi serré que la roue de ma voiture oui j'ai tout les réglages à faire maintenant que j ai réussi à faire chauffer le corp je vais prendre une config de S1plus pour l'extrudeur, faire un mix avec l'ender max et garder les pin de l'ender 3V2 4..2.7 merci pour le fichier de config et les réglages! après je me suis fait un tableau et j'ai trouvé un schéma de la carte sur le net je pose ça là si cela peux servir. 4.2.2 : 4.2.7 : Creality.4.2.2.-.Schematic.28-5-2j2.pdf Creality.4.2.7.-.Schematic.28-5-22-j1.pdf
hyoti Posté(e) Novembre 17, 2023 Posté(e) Novembre 17, 2023 (modifié) @Skynout Merci pour le tableau, cela peut-être utile si ma 4.2.2 de la E3V2 grille. Desserrer une buse à froid c'est très dur. (mais tu n'avais pas vraiment le choix ) As-tu bien fait le serrage final de la buse à chaud ? pour éviter les futures fuites. Modifié (le) Novembre 17, 2023 par hyoti
Skynout Posté(e) Novembre 18, 2023 Auteur Posté(e) Novembre 18, 2023 (modifié) j'ai remis un coup de serrage et tout va bien, Les premiers Benchy sont sortis de l'imprimante! Modifié (le) Novembre 18, 2023 par Skynout
BO105cbs Posté(e) Novembre 18, 2023 Posté(e) Novembre 18, 2023 Ouaip, sont propres, tout neuf sortis du chantier naval..
Messages recommandés
Créer un compte ou se connecter pour commenter
Vous devez être membre afin de pouvoir déposer un commentaire
Créer un compte
Créez un compte sur notre communauté. C’est facile !
Créer un nouveau compteSe connecter
Vous avez déjà un compte ? Connectez-vous ici.
Connectez-vous maintenant