Aller au contenu

Messages recommandés

Posté(e)

Ben sur Ramps, j'xuis pas inquiet (au pire il me servira sur ma prusa !) mais sur la melzi, c'est pas gagné, déjà au niveau de la connectique, j'ai peur que les mapes sortantes soient 2*5pin + 2*5pin alors que sur notre carte, c'est du 2*3pin (vraissemblablement pour le controleur) + 2*5pin (vraissemblablement pour l'afficheur)... Donc waît'n see !!! Va p'tetre falloir bricoler !

  • J'aime 1
Posté(e)

Bonsoir, j'ai eu confirmation par Paoparts de la non compatibilité des connectiques de l'écran avec notre carte Melzi... mais @PoLoMoD nous donne la solution en début de sujet, c'est donc une certitude, va falloir bricoler... Livraison prévue de mon écran mercredi... @suivre !

Posté(e)
Il y a 7 heures, Virgin22 a dit :

bon je reçois le mien jeudi ^^ (enfin normalement)

Hummm je sens que tu vas passer une bonne fin de semaine !

Perso c'est parti avant hier, donc je pense aussi que le week end va être studieux !

  • J'aime 1
Posté(e)

Oui j'ai pris de quoi faire du câblage aussi car le ne me servirai pas des câbles fournie. Je ferai mon propre câble comme ça je n'aurai pas d'adaptateur à faire ;)

Posté(e)

11204415_10208047159326323_6432497582067

Rooooo Regardez ce que mes Marvin m'ont livré aujourd'hui !!!

Bon, j'ai trop de truc sur le feu en ce moment pour m'y coller, d'autant que ma D200 est partie pour une impression de 7hr, je m'y attellerai ce weekend et d'ici là, j'aurais certainement aussi reçu mon capteur pour l'auto-nivellement !!!

  • J'aime 1
Posté(e)
il y a une heure, OlivierG a dit :

Vu que l’écran est en I2C, il faut se brancher sur les pin SDA et SCL, VCC et GND

Tu as des infos coté écran ?

Regarde ici 

çe n'ai pas le même écran que @plumcake ou le mien est ce que ça a une importance ou non ? 

 

est ce que quelqu'un aurai le firmware de disco ??

  • J'aime 1
Posté(e)

jolie, jme tate encore voir si je m'en fais livrer un ou pas, ce qui m'embête ça va être la carte "électronique" perso, je verrais bien! Je suis tout ça de près en tout cas!!

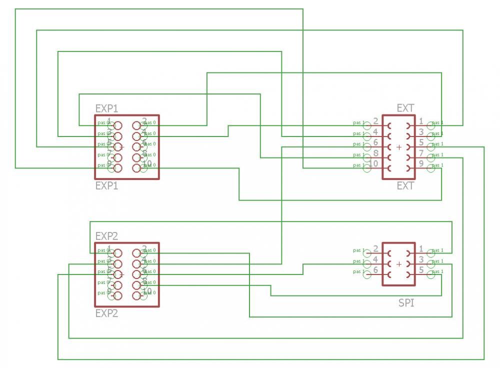
Posté(e) (modifié)

ATTENTION : JE NE SUIS PAS RESPONSABLE DES DOMMAGES OCCASIONNÉS !!!

S'IL VOUS PLAIT, VÉRIFIEZ LE SCHÉMAS PAR VOUS MÊME !!!

 

Si je ne me suis pas trompé, voici la correspondance des pins "MEZLI -> SMART DISCOUNT LCD" :

On peut faire la connectique juste avec des fils

564f5dab7541c_PINSMESLILCD.thumb.jpg.2a2

 

A vérifier avec le schémas suivant :

564f5e1f67349_pinsschemas.thumb.jpg.1bd7

 

Le pins.h du MARLIN :

#ifndef PINS_H
#define PINS_H

#define X_MS1_PIN -1
#define X_MS2_PIN -1
#define Y_MS1_PIN -1
#define Y_MS2_PIN -1
#define Z_MS1_PIN -1
#define Z_MS2_PIN -1
#define E0_MS1_PIN -1
#define E0_MS2_PIN -1
#define E1_MS1_PIN -1
#define E1_MS2_PIN -1
#define DIGIPOTSS_PIN -1

#if MOTHERBOARD == 99
#define	KNOWN_BOARD 1

#define X_STEP_PIN          2
#define X_DIR_PIN           3
#define X_ENABLE_PIN        -1
#define X_STOP_PIN          16

#define Y_STEP_PIN          5
#define Y_DIR_PIN           6
#define Y_ENABLE_PIN       -1
#define Y_STOP_PIN          67

#define Z_STEP_PIN          62
#define Z_DIR_PIN           63
#define Z_ENABLE_PIN       -1
#define Z_STOP_PIN          59

#define E0_STEP_PIN         65
#define E0_DIR_PIN          66
#define E0_ENABLE_PIN      -1

#define SDPOWER            -1
#define SDSS               53
#define LED_PIN            -1
#define FAN_PIN            -1
#define PS_ON_PIN           9
#define KILL_PIN           -1

#define HEATER_0_PIN        13
#define HEATER_1_PIN       -1
#define HEATER_2_PIN       -1
#define TEMP_0_PIN          6   // MUST USE ANALOG INPUT NUMBERING NOT DIGITAL OUTPUT NUMBERING!!!!!!!!!
#define TEMP_1_PIN         -1   // MUST USE ANALOG INPUT NUMBERING NOT DIGITAL OUTPUT NUMBERING!!!!!!!!!
#define TEMP_2_PIN         -1   // MUST USE ANALOG INPUT NUMBERING NOT DIGITAL OUTPUT NUMBERING!!!!!!!!!
#define HEATER_BED_PIN      4
#define TEMP_BED_PIN       10

#endif /* 99 */

/****************************************************************************************
* Gen7 v1.1, v1.2, v1.3 pin assignment
*
****************************************************************************************/


#if MOTHERBOARD == 12
#define MOTHERBOARD 11
#define GEN7_VERSION 13 // v1.3
#endif

#if MOTHERBOARD == 11
#define KNOWN_BOARD

#if !defined(__AVR_ATmega644P__) && !defined(__AVR_ATmega644__) && !defined(__AVR_ATmega1284P__)
#error Oops! Make sure you have 'Gen7' selected from the 'Tools -> Boards' menu.

#endif

#ifndef GEN7_VERSION
#define GEN7_VERSION 12 // v1.x
#endif

//x axis pins
#define X_STEP_PIN 19
#define X_DIR_PIN 18
#define X_ENABLE_PIN 24
#define X_STOP_PIN 7

//y axis pins
#define Y_STEP_PIN 23
#define Y_DIR_PIN 22
#define Y_ENABLE_PIN 24
#define Y_STOP_PIN 5

//z axis pins
#define Z_STEP_PIN 26
#define Z_DIR_PIN 25
#define Z_ENABLE_PIN 24
#define Z_MIN_PIN 1
#define Z_MAX_PIN 0

//extruder pins
#define E0_STEP_PIN 28
#define E0_DIR_PIN 27
#define E0_ENABLE_PIN 24

#define TEMP_0_PIN 1
#define TEMP_1_PIN -1
#define TEMP_2_PIN -1
#define TEMP_BED_PIN 2

#define HEATER_0_PIN 4
#define HEATER_1_PIN -1
#define HEATER_2_PIN -1
#define HEATER_BED_PIN 3

#define KILL_PIN -1

#define SDPOWER -1
#define SDSS -1 // SCL pin of I2C header
#define LED_PIN -1

#if (GEN7_VERSION >= 13)
// Gen7 v1.3 removed the fan pin
#define FAN_PIN -1
#else
#define FAN_PIN 31
#endif
#define PS_ON_PIN 15

//All these generations of Gen7 supply thermistor power
//via PS_ON, so ignore bad thermistor readings
#define BOGUS_TEMPERATURE_FAILSAFE_OVERRIDE

//our pin for debugging.
#define DEBUG_PIN 0

//our RS485 pins
#define TX_ENABLE_PIN 12
#define RX_ENABLE_PIN 13

#endif

/****************************************************************************************
* Gen7 v1.4 pin assignment
*
****************************************************************************************/

#if MOTHERBOARD == 13
#define GEN7_VERSION 14 // v1.4
#endif

#if MOTHERBOARD == 13
#define KNOWN_BOARD

#if !defined(__AVR_ATmega644P__) && !defined(__AVR_ATmega644__) && !defined(__AVR_ATmega1284P__)
#error Oops! Make sure you have 'Gen7' selected from the 'Tools -> Boards' menu.

#endif

#ifndef GEN7_VERSION
#define GEN7_VERSION 14 // v1.x
#endif

//x axis pins
#define X_STEP_PIN 29
#define X_DIR_PIN 28
#define X_ENABLE_PIN 25
#define X_STOP_PIN 0

//y axis pins
#define Y_STEP_PIN 27
#define Y_DIR_PIN 26
#define Y_ENABLE_PIN 25
#define Y_STOP_PIN 1

//z axis pins
#define Z_STEP_PIN 23
#define Z_DIR_PIN 22
#define Z_ENABLE_PIN 25
#define Z_STOP_PIN 2

//extruder pins
#define E0_STEP_PIN 19
#define E0_DIR_PIN 18
#define E0_ENABLE_PIN 25

#define TEMP_0_PIN 1
#define TEMP_1_PIN -1
#define TEMP_2_PIN -1
#define TEMP_BED_PIN 0

#define HEATER_0_PIN 4
#define HEATER_1_PIN -1
#define HEATER_2_PIN -1
#define HEATER_BED_PIN 3

#define KILL_PIN -1

#define SDPOWER -1
#define SDSS -1 // SCL pin of I2C header
#define LED_PIN -1

#define FAN_PIN -1

#define PS_ON_PIN 15

//our pin for debugging.
#define DEBUG_PIN 0

//our RS485 pins
#define TX_ENABLE_PIN 12
#define RX_ENABLE_PIN 13

#endif

/*******************************************************************************
*********
* Gen7 Alfons3  pin assignment
*
********************************************************************************
********/
/* These Pins are assigned for the modified GEN7 Board from Alfons3 Please review the pins and adjust it for your needs*/

#if MOTHERBOARD == 10
#define KNOWN_BOARD

#if !defined(__AVR_ATmega644P__) && !defined(__AVR_ATmega644__) && !defined(__AVR_ATmega1284P__)
    #error Oops!  Make sure you have 'Gen7' selected from the 'Tools -> Boards' menu.

#endif

//x axis pins
    #define X_STEP_PIN      21                  //different from stanard GEN7
    #define X_DIR_PIN       20				    //different from stanard GEN7
    #define X_ENABLE_PIN    24
    #define X_STOP_PIN      0

    //y axis pins
    #define Y_STEP_PIN      23
    #define Y_DIR_PIN       22
    #define Y_ENABLE_PIN    24
    #define Y_STOP_PIN      1

    //z axis pins
    #define Z_STEP_PIN      26
    #define Z_DIR_PIN       25
    #define Z_ENABLE_PIN    24
    #define Z_STOP_PIN      2

    //extruder pins
    #define E0_STEP_PIN      28
    #define E0_DIR_PIN       27
    #define E0_ENABLE_PIN    24
    
    #define TEMP_0_PIN      2
    #define TEMP_1_PIN      -1
    #define TEMP_2_PIN      -1
    #define TEMP_BED_PIN        1   // MUST USE ANALOG INPUT NUMBERING NOT DIGITAL OUTPUT NUMBERING!!!!!!!!! (pin 34 bed)
     
    #define HEATER_0_PIN    4
    #define HEATER_1_PIN    -1   
    #define HEATER_2_PIN    -1
    #define HEATER_BED_PIN      3  // (bed)

    #define SDPOWER         -1
    #define SDSS            31                  // SCL pin of I2C header || CS Pin for SD Card support
    #define LED_PIN         -1

    #define FAN_PIN         -1
    #define PS_ON_PIN       19
    //our pin for debugging.

    #define DEBUG_PIN        -1

    //our RS485 pins
    //#define TX_ENABLE_PIN       12
    //#define RX_ENABLE_PIN       13
    
    #define BEEPER -1	
	#define SDCARDDETECT -1 		
    #define SUICIDE_PIN -1						//has to be defined; otherwise Power_off doesn't work
	
    #define KILL_PIN -1
	//Pins for 4bit LCD Support 
    #define LCD_PINS_RS 18 
    #define LCD_PINS_ENABLE 17
    #define LCD_PINS_D4 16
    #define LCD_PINS_D5 15 
    #define LCD_PINS_D6 13
    #define LCD_PINS_D7 14
    
     //buttons are directly attached
    #define BTN_EN1 11
    #define BTN_EN2 10
    #define BTN_ENC 12  //the click
    
    #define BLEN_C 2
    #define BLEN_B 1
    #define BLEN_A 0

    #define encrot0 0
    #define encrot1 2
    #define encrot2 3
    #define encrot3 1
#endif

/****************************************************************************************
* Arduino Mega pin assignment
*
****************************************************************************************/
#if MOTHERBOARD == 3 || MOTHERBOARD == 33 || MOTHERBOARD == 34
#define KNOWN_BOARD 1

//////////////////FIX THIS//////////////
#ifndef __AVR_ATmega1280__
 #ifndef __AVR_ATmega2560__
 #error Oops!  Make sure you have 'Arduino Mega' selected from the 'Tools -> Boards' menu.
 #endif
#endif

// uncomment one of the following lines for RAMPS v1.3 or v1.0, comment both for v1.2 or 1.1
// #define RAMPS_V_1_3
// #define RAMPS_V_1_0

#if MOTHERBOARD == 33 || MOTHERBOARD == 34

#define LARGE_FLASH        true

#define X_STEP_PIN         54
#define X_DIR_PIN          55
#define X_ENABLE_PIN       38
#define X_MIN_PIN           3
#define X_MAX_PIN           2

#define Y_STEP_PIN         60
#define Y_DIR_PIN          61
#define Y_ENABLE_PIN       56
#define Y_MIN_PIN          14
#define Y_MAX_PIN          15

#define Z_STEP_PIN         46
#define Z_DIR_PIN          48
#define Z_ENABLE_PIN       62
#define Z_MIN_PIN          18
#define Z_MAX_PIN          19

#define Z2_STEP_PIN        36
#define Z2_DIR_PIN         34
#define Z2_ENABLE_PIN      30

#define E0_STEP_PIN        26
#define E0_DIR_PIN         28
#define E0_ENABLE_PIN      24

#define E1_STEP_PIN        36
#define E1_DIR_PIN         34
#define E1_ENABLE_PIN      30

#define SDPOWER            -1
#define SDSS               53
#define LED_PIN            13

#if MOTHERBOARD == 33
#define FAN_PIN            9 // (Sprinter config)
#else
#define FAN_PIN            4 // IO pin. Buffer needed
#endif
#define PS_ON_PIN          12

#if defined(REPRAP_DISCOUNT_SMART_CONTROLLER) || defined(G3D_PANEL)
#define KILL_PIN           41
#else
#define KILL_PIN           -1
#endif

#define HEATER_0_PIN       10   // EXTRUDER 1
#if MOTHERBOARD == 33
#define HEATER_1_PIN       -1
#else
#define HEATER_1_PIN       9    // EXTRUDER 2 (FAN On Sprinter)
#endif
#define HEATER_2_PIN       -1   
#define TEMP_0_PIN         13   // ANALOG NUMBERING
#define TEMP_1_PIN         15   // ANALOG NUMBERING
#define TEMP_2_PIN         -1   // ANALOG NUMBERING
#define HEATER_BED_PIN     8    // BED
#define TEMP_BED_PIN       14   // ANALOG NUMBERING

#ifdef ULTRA_LCD

  #ifdef NEWPANEL
     //encoder rotation values
    #define encrot0 0
    #define encrot1 2
    #define encrot2 3
    #define encrot3 1

    #define BLEN_A 0
    #define BLEN_B 1
    #define BLEN_C 2
    
    #ifndef PANELOLU2
     #define LCD_PINS_RS 16 
     #define LCD_PINS_ENABLE 17
     #define LCD_PINS_D4 23
     #define LCD_PINS_D5 25 
     #define LCD_PINS_D6 27
     #define LCD_PINS_D7 29
    #endif
   
    #ifdef REPRAP_DISCOUNT_SMART_CONTROLLER
      #define BEEPER 37

      #define BTN_EN1 31
      #define BTN_EN2 33
      #define BTN_ENC 35

      #define SDCARDDETECT -1
    #elif defined(PANELOLU2)
      #define BTN_EN1 47  //reverse if the encoder turns the wrong way.
	  #define BTN_EN2 43
      #define BTN_ENC 32
      #define SDSS 53
      #define SDCARDDETECT -1
      #define KILL_PIN 41
      #define FAN_PIN 45
    #else
      //arduino pin which triggers an piezzo beeper
      #define BEEPER 33	 // Beeper on AUX-4

      //buttons are directly attached using AUX-2
      #ifdef REPRAPWORLD_KEYPAD
        #define BTN_EN1 64 // encoder
        #define BTN_EN2 59 // encoder
        #define BTN_ENC 63 // enter button
        #define SHIFT_OUT 40 // shift register
        #define SHIFT_CLK 44 // shift register
        #define SHIFT_LD 42 // shift register
        // define register bit values, don't change it
        #define BLEN_REPRAPWORLD_KEYPAD_F3 0
        #define BLEN_REPRAPWORLD_KEYPAD_F2 1
        #define BLEN_REPRAPWORLD_KEYPAD_F1 2
        #define BLEN_REPRAPWORLD_KEYPAD_UP 3
        #define BLEN_REPRAPWORLD_KEYPAD_RIGHT 4
        #define BLEN_REPRAPWORLD_KEYPAD_MIDDLE 5
        #define BLEN_REPRAPWORLD_KEYPAD_DOWN 6
        #define BLEN_REPRAPWORLD_KEYPAD_LEFT 7
	  #else
        #define BTN_EN1 37
        #define BTN_EN2 35
        #define BTN_ENC 31  //the click
      #endif

      #ifdef G3D_PANEL
        #define SDCARDDETECT 49
      #else
        #define SDCARDDETECT -1  // Ramps does not use this port
      #endif
    #endif

  #else //old style panel with shift register
    //arduino pin witch triggers an piezzo beeper
    #define BEEPER 33		No Beeper added

    //buttons are attached to a shift register
	// Not wired this yet
    //#define SHIFT_CLK 38
    //#define SHIFT_LD 42
    //#define SHIFT_OUT 40
    //#define SHIFT_EN 17
    
    #define LCD_PINS_RS 16 
    #define LCD_PINS_ENABLE 17
    #define LCD_PINS_D4 23
    #define LCD_PINS_D5 25 
    #define LCD_PINS_D6 27
    #define LCD_PINS_D7 29
    
    //encoder rotation values
    #define encrot0 0
    #define encrot1 2
    #define encrot2 3
    #define encrot3 1

    
    //bits in the shift register that carry the buttons for:
    // left up center down right red
    #define BL_LE 7
    #define BL_UP 6
    #define BL_MI 5
    #define BL_DW 4
    #define BL_RI 3
    #define BL_ST 2

    #define BLEN_B 1
    #define BLEN_A 0
  #endif 
#endif //ULTRA_LCD

#else // RAMPS_V_1_1 or RAMPS_V_1_2 as default (MOTHERBOARD == 3)

#define X_STEP_PIN         26
#define X_DIR_PIN          28
#define X_ENABLE_PIN       24
#define X_MIN_PIN           3
#define X_MAX_PIN          -1    //2

#define Y_STEP_PIN         38
#define Y_DIR_PIN          40
#define Y_ENABLE_PIN       36
#define Y_MIN_PIN          16
#define Y_MAX_PIN          -1    //17

#define Z_STEP_PIN         44
#define Z_DIR_PIN          46
#define Z_ENABLE_PIN       42
#define Z_MIN_PIN          18
#define Z_MAX_PIN          -1    //19

#define E0_STEP_PIN         32
#define E0_DIR_PIN          34
#define E0_ENABLE_PIN       30

#define SDPOWER            48
#define SDSS               53
#define LED_PIN            13
#define PS_ON_PIN          -1
#define KILL_PIN           -1

#ifdef RAMPS_V_1_0 // RAMPS_V_1_0
  #define HEATER_0_PIN     12    // RAMPS 1.0
  #define HEATER_BED_PIN   -1    // RAMPS 1.0
  #define FAN_PIN          11    // RAMPS 1.0
#else // RAMPS_V_1_1 or RAMPS_V_1_2
  #define HEATER_0_PIN     10    // RAMPS 1.1
  #define HEATER_BED_PIN    8    // RAMPS 1.1
  #define FAN_PIN           9    // RAMPS 1.1
#endif
#define HEATER_1_PIN        -1
#define HEATER_2_PIN        -1
#define TEMP_0_PIN          2    // MUST USE ANALOG INPUT NUMBERING NOT DIGITAL OUTPUT NUMBERING!!!!!!!!!
#define TEMP_1_PIN          -1   
#define TEMP_2_PIN          -1   
#define TEMP_BED_PIN        1    // MUST USE ANALOG INPUT NUMBERING NOT DIGITAL OUTPUT NUMBERING!!!!!!!!!
#endif// MOTHERBOARD == 33 || MOTHERBOARD == 34

// SPI for Max6675 Thermocouple 

#ifndef SDSUPPORT
// these pins are defined in the SD library if building with SD support  
  #define MAX_SCK_PIN          52
  #define MAX_MISO_PIN         50
  #define MAX_MOSI_PIN         51
  #define MAX6675_SS       53
#else
  #define MAX6675_SS       49
#endif

#endif//MOTHERBOARD == 3 || MOTHERBOARD == 33 || MOTHERBOARD == 34

/****************************************************************************************
* Duemilanove w/ ATMega328P pin assignment
*
****************************************************************************************/
#if MOTHERBOARD == 4
#define KNOWN_BOARD 1

#ifndef __AVR_ATmega328P__
#error Oops!  Make sure you have 'Arduino Duemilanove w/ ATMega328' selected from the 'Tools -> Boards' menu.
#endif

#define X_STEP_PIN         19
#define X_DIR_PIN          18
#define X_ENABLE_PIN       -1
#define X_STOP_PIN         17

#define Y_STEP_PIN         10
#define Y_DIR_PIN           7
#define Y_ENABLE_PIN       -1
#define Y_STOP_PIN          8

#define Z_STEP_PIN         13
#define Z_DIR_PIN           3
#define Z_ENABLE_PIN        2
#define Z_STOP_PIN          4

#define E0_STEP_PIN         11
#define E0_DIR_PIN          12
#define E0_ENABLE_PIN       -1

#define SDPOWER          -1
#define SDSS          -1
#define LED_PIN            -1
#define FAN_PIN             5
#define PS_ON_PIN          -1
#define KILL_PIN           -1

#define HEATER_0_PIN        6
#define HEATER_1_PIN        -1
#define HEATER_2_PIN        -1
#define TEMP_0_PIN          0    // MUST USE ANALOG INPUT NUMBERING NOT DIGITAL OUTPUT NUMBERING!!!!!!!!!
#define TEMP_1_PIN          -1    
#define TEMP_2_PIN          -1    
#define HEATER_BED_PIN      -1
#define TEMP_BED_PIN        -1

#endif

/****************************************************************************************
* Gen6 pin assignment
*
****************************************************************************************/
#if MOTHERBOARD == 5 || MOTHERBOARD == 51
#define KNOWN_BOARD 1

#ifndef __AVR_ATmega644P__
#ifndef __AVR_ATmega1284P__
#error Oops!  Make sure you have 'Sanguino' selected from the 'Tools -> Boards' menu.
#endif
#endif

//x axis pins
    #define X_STEP_PIN      15
    #define X_DIR_PIN       18
    #define X_ENABLE_PIN    19
    #define X_STOP_PIN      20

    //y axis pins
    #define Y_STEP_PIN      23
    #define Y_DIR_PIN       22
    #define Y_ENABLE_PIN    24
    #define Y_STOP_PIN      25

    //z axis pins
    #define Z_STEP_PIN      27
    #define Z_DIR_PIN       28
    #define Z_ENABLE_PIN    29
    #define Z_STOP_PIN      30

    //extruder pins
    #define E0_STEP_PIN      4    //Edited @ EJE Electronics 20100715
    #define E0_DIR_PIN       2    //Edited @ EJE Electronics 20100715
    #define E0_ENABLE_PIN    3    //Added @ EJE Electronics 20100715
    #define TEMP_0_PIN      5     //changed @ rkoeppl 20110410
    #define TEMP_1_PIN      -1    //changed @ rkoeppl 20110410


    #define TEMP_2_PIN      -1    //changed @ rkoeppl 20110410
    #define HEATER_0_PIN    14    //changed @ rkoeppl 20110410
    #define HEATER_1_PIN    -1
    #define HEATER_2_PIN    -1
    #if MOTHERBOARD == 5
    #define HEATER_BED_PIN  -1    //changed @ rkoeppl 20110410
    #define TEMP_BED_PIN    -1    //changed @ rkoeppl 20110410
    #else
    #define HEATER_BED_PIN   1    //changed @ rkoeppl 20110410
    #define TEMP_BED_PIN     0    //changed @ rkoeppl 20110410
    #endif
    #define SDPOWER          -1
    #define SDSS          17
    #define LED_PIN         -1    //changed @ rkoeppl 20110410
    #define FAN_PIN         -1    //changed @ rkoeppl 20110410
    #define PS_ON_PIN       -1    //changed @ rkoeppl 20110410
    #define KILL_PIN        -1    //changed @ drakelive 20120830
    //our pin for debugging.
    
    #define DEBUG_PIN        0
    
    //our RS485 pins
    #define TX_ENABLE_PIN	12
    #define RX_ENABLE_PIN	13

    
#endif

/****************************************************************************************
* Sanguinololu pin assignment
*
****************************************************************************************/
#if MOTHERBOARD == 64
#define STB
#endif
#if MOTHERBOARD == 63
#define MELZI
#endif
#if MOTHERBOARD == 62 || MOTHERBOARD == 63 || MOTHERBOARD == 64
#undef MOTHERBOARD
#define MOTHERBOARD 6
#define SANGUINOLOLU_V_1_2 
#endif
#if MOTHERBOARD == 6
#define KNOWN_BOARD 1
#ifndef __AVR_ATmega644P__
#ifndef __AVR_ATmega1284P__
#error Oops!  Make sure you have 'Sanguino' selected from the 'Tools -> Boards' menu.
#endif
#endif

#define X_STEP_PIN         15
#define X_DIR_PIN          21
#define X_STOP_PIN         18

#define Y_STEP_PIN         22
#define Y_DIR_PIN          23
#define Y_STOP_PIN         19

#define Z_STEP_PIN         3
#define Z_DIR_PIN          2
#define Z_STOP_PIN         20

#define E0_STEP_PIN         1
#define E0_DIR_PIN          0

#define LED_PIN            -1

#ifdef PANELOLU2
  #define FAN_PIN            4 //the PWM pin connected to FET1 on the Panelolu2 expansion board
#else
  #define FAN_PIN            -1
#endif

#if FAN_PIN == 12 || FAN_PIN ==13
#define FAN_SOFT_PWM
#endif

#ifdef MELZI
//#define LED_PIN            27 /* On some broken versions of the Sanguino libraries the pin definitions are wrong, which then needs LED_PIN as pin 28. But you better upgrade your Sanguino libraries! See #368. */
#define FAN_PIN            4
#endif

#ifdef STB
#define FAN_PIN            4
#endif

#define PS_ON_PIN          -1
#define KILL_PIN           -1

#define HEATER_0_PIN       13 // (extruder)
#define HEATER_1_PIN       -1
#define HEATER_2_PIN       -1

#ifdef SANGUINOLOLU_V_1_2

#define HEATER_BED_PIN     12 // (bed)
#define X_ENABLE_PIN       14
#define Y_ENABLE_PIN       14
#define Z_ENABLE_PIN       26
#define E0_ENABLE_PIN       14

#else

#define HEATER_BED_PIN       14  // (bed)
#define X_ENABLE_PIN       -1
#define Y_ENABLE_PIN       -1
#define Z_ENABLE_PIN       -1
#define E0_ENABLE_PIN       -1

#endif

#define TEMP_0_PIN          7   // MUST USE ANALOG INPUT NUMBERING NOT DIGITAL OUTPUT NUMBERING!!!!!!!!! (pin 33 extruder)
#define TEMP_1_PIN         -1
#define TEMP_2_PIN         -1
#define TEMP_BED_PIN        6   // MUST USE ANALOG INPUT NUMBERING NOT DIGITAL OUTPUT NUMBERING!!!!!!!!! (pin 34 bed)
#define SDPOWER            -1
#define SDSS               7

// ************************************************* my config for melzi glcd starts here *****************************

/* On some broken versions of the Sanguino libraries the pin definitions are wrong, which then needs SDSS as pin 24. But you better upgrade your Sanguino libraries! See #368. */
//#define SDSS               24
#ifdef ULTRA_LCD
 #ifdef NEWPANEL
 //we have no buzzer installed
 #define BEEPER -1
 //LCD Pins
 #ifdef DOGLCD
 #ifdef U8GLIB_ST7920 //SPI GLCD 12864 ST7920 ( like [www.digole.com] ) For Melzi V2.0
 #define LCD_PINS_RS 30 //CS chip select /SS chip slave select
 #define LCD_PINS_ENABLE 29 //SID (MOSI)
 #define LCD_PINS_D4 17 //SCK (CLK) clock
 #define BEEPER 27 // Pin 27 is take by LED_Pin, but Melzi LED do nothing with Marlin and I take this pin for BEEPER.... See here > [github.com] , If you want use this pin with Gcode M42 instead BEEPER
 // Pins for DOGM SPI LCD Support
 #else
 #define DOGLCD_A0 30
 #define DOGLCD_CS 29
 #define LCD_CONTRAST 1
 #endif
 // GLCD features
 // Uncomment screen orientation
 // #define LCD_SCREEN_ROT_0
 
// ************************************************* my config for melzi glcd starts here *****************************

  #endif
  
 //The encoder and click button
 #ifdef MELZI
  #define BTN_EN1 11 // the encoder
  #define BTN_EN2 10 // the encoder
  #define BTN_ENC 16 //the click switch
  
  // The SD Card
  
  #define SDSS 28 //to use the SD card reader on the smart contrller rather than the melzi board
  #define SDCARDDETECT -1 
     
     #endif 
     
     //from the same bit in the RAMPS Newpanel define
     //encoder rotation values
     #define encrot0 0
     #define encrot1 2
     #define encrot2 3
     #define encrot3 1
     
     #define BLEN_C 2
     #define BLEN_B 1
     #define BLEN_A 0
     
   #endif //Newpanel
 #endif //Ultipanel
 
#endif


#if MOTHERBOARD == 7
#define KNOWN_BOARD
/*****************************************************************
* Ultimaker pin assignment
******************************************************************/

#ifndef __AVR_ATmega1280__
 #ifndef __AVR_ATmega2560__
 #error Oops!  Make sure you have 'Arduino Mega' selected from the 'Tools -> Boards' menu.
 #endif
#endif

#define LARGE_FLASH true

#define X_STEP_PIN 25
#define X_DIR_PIN 23
#define X_MIN_PIN 22
#define X_MAX_PIN 24
#define X_ENABLE_PIN 27

#define Y_STEP_PIN 31
#define Y_DIR_PIN 33
#define Y_MIN_PIN 26
#define Y_MAX_PIN 28
#define Y_ENABLE_PIN 29

#define Z_STEP_PIN 37 
#define Z_DIR_PIN 39
#define Z_MIN_PIN 30
#define Z_MAX_PIN 32
#define Z_ENABLE_PIN 35

#define HEATER_BED_PIN 4 
#define TEMP_BED_PIN 10  

#define HEATER_0_PIN  2
#define TEMP_0_PIN 8   

#define HEATER_1_PIN 3
#define TEMP_1_PIN 9

#define HEATER_2_PIN -1
#define TEMP_2_PIN -1

#define E0_STEP_PIN         43
#define E0_DIR_PIN          45
#define E0_ENABLE_PIN       41

#define E1_STEP_PIN         49
#define E1_DIR_PIN          47
#define E1_ENABLE_PIN       48

#define SDPOWER            -1
#define SDSS               53
#define LED_PIN            13
#define FAN_PIN            7
#define PS_ON_PIN          12
#define KILL_PIN           -1
#define SUICIDE_PIN        54  //PIN that has to be turned on right after start, to keep power flowing.

#ifdef ULTRA_LCD

  #ifdef NEWPANEL
  //arduino pin witch triggers an piezzo beeper
    #define BEEPER 18

    #define LCD_PINS_RS 20 
    #define LCD_PINS_ENABLE 17
    #define LCD_PINS_D4 16
    #define LCD_PINS_D5 21 
    #define LCD_PINS_D6 5
    #define LCD_PINS_D7 6
    
    //buttons are directly attached
    #define BTN_EN1 40
    #define BTN_EN2 42
    #define BTN_ENC 19  //the click
    
    #define BLEN_C 2
    #define BLEN_B 1
    #define BLEN_A 0
    
    #define SDCARDDETECT 38
    
      //encoder rotation values
    #define encrot0 0
    #define encrot1 2
    #define encrot2 3
    #define encrot3 1
  #else //old style panel with shift register
    //arduino pin witch triggers an piezzo beeper
    #define BEEPER 18

    //buttons are attached to a shift register
    #define SHIFT_CLK 38
    #define SHIFT_LD 42
    #define SHIFT_OUT 40
    #define SHIFT_EN 17
    
    #define LCD_PINS_RS 16 
    #define LCD_PINS_ENABLE 5
    #define LCD_PINS_D4 6
    #define LCD_PINS_D5 21 
    #define LCD_PINS_D6 20
    #define LCD_PINS_D7 19
    
    //encoder rotation values
    #ifndef ULTIMAKERCONTROLLER
     #define encrot0 0
     #define encrot1 2
     #define encrot2 3
     #define encrot3 1
    #else
     #define encrot0 0
     #define encrot1 1
     #define encrot2 3
     #define encrot3 2

    #endif

    #define SDCARDDETECT -1
    //bits in the shift register that carry the buttons for:
    // left up center down right red
    #define BL_LE 7
    #define BL_UP 6
    #define BL_MI 5
    #define BL_DW 4
    #define BL_RI 3
    #define BL_ST 2

    #define BLEN_B 1
    #define BLEN_A 0
  #endif 
#endif //ULTRA_LCD

#endif

#if MOTHERBOARD == 71
#define KNOWN_BOARD
/*****************************************************************
* Ultimaker pin assignment (Old electronics)
******************************************************************/

#ifndef __AVR_ATmega1280__
 #ifndef __AVR_ATmega2560__
 #error Oops!  Make sure you have 'Arduino Mega' selected from the 'Tools -> Boards' menu.
 #endif
#endif

#define LARGE_FLASH true

#define X_STEP_PIN 25
#define X_DIR_PIN 23
#define X_MIN_PIN 15
#define X_MAX_PIN 14
#define X_ENABLE_PIN 27

#define Y_STEP_PIN 31
#define Y_DIR_PIN 33
#define Y_MIN_PIN 17
#define Y_MAX_PIN 16
#define Y_ENABLE_PIN 29

#define Z_STEP_PIN 37 
#define Z_DIR_PIN 39
#define Z_MIN_PIN 19
#define Z_MAX_PIN 18
#define Z_ENABLE_PIN 35

#define HEATER_BED_PIN -1 
#define TEMP_BED_PIN -1  

#define HEATER_0_PIN  2
#define TEMP_0_PIN 8   

#define HEATER_1_PIN 1
#define TEMP_1_PIN 1

#define HEATER_2_PIN -1
#define TEMP_2_PIN -1

#define E0_STEP_PIN         43
#define E0_DIR_PIN          45
#define E0_ENABLE_PIN       41

#define E1_STEP_PIN         -1
#define E1_DIR_PIN          -1
#define E1_ENABLE_PIN       -1

#define SDPOWER            -1
#define SDSS               -1
#define LED_PIN            -1
#define FAN_PIN            -1
#define PS_ON_PIN          -1
#define KILL_PIN           -1
#define SUICIDE_PIN        -1  //PIN that has to be turned on right after start, to keep power flowing.

#define LCD_PINS_RS 24 
#define LCD_PINS_ENABLE 22
#define LCD_PINS_D4 36
#define LCD_PINS_D5 34 
#define LCD_PINS_D6 32
#define LCD_PINS_D7 30

#endif


/****************************************************************************************
* RUMBA pin assignment
*
****************************************************************************************/
#if MOTHERBOARD == 80
#define KNOWN_BOARD 1

#ifndef __AVR_ATmega2560__
 #error Oops!  Make sure you have 'Arduino Mega' selected from the 'Tools -> Boards' menu.
#endif

#define X_STEP_PIN         17
#define X_DIR_PIN          16
#define X_ENABLE_PIN       48
#define X_MIN_PIN          37
#define X_MAX_PIN          36 

#define Y_STEP_PIN         54
#define Y_DIR_PIN          47 
#define Y_ENABLE_PIN       55
#define Y_MIN_PIN          35
#define Y_MAX_PIN          34 

#define Z_STEP_PIN         57 
#define Z_DIR_PIN          56
#define Z_ENABLE_PIN       62 
#define Z_MIN_PIN          33
#define Z_MAX_PIN          32

#define E0_STEP_PIN        23
#define E0_DIR_PIN         22
#define E0_ENABLE_PIN      24

#define E1_STEP_PIN        26
#define E1_DIR_PIN         25
#define E1_ENABLE_PIN      27

#define E2_STEP_PIN        29
#define E2_DIR_PIN         28
#define E2_ENABLE_PIN      39

#define LED_PIN            13

#define FAN_PIN            7 
//additional FAN1 PIN (e.g. useful for electronics fan or light on/off) on PIN 8

#define PS_ON_PIN          45
#define KILL_PIN           46

#define HEATER_0_PIN       2    // EXTRUDER 1
#define HEATER_1_PIN       3    // EXTRUDER 2
#define HEATER_2_PIN       6    // EXTRUDER 3
//optional FAN1 can be used as 4th heater output: #define HEATER_3_PIN       8    // EXTRUDER 4
#define HEATER_BED_PIN     9    // BED

#define TEMP_0_PIN         15   // ANALOG NUMBERING
#define TEMP_1_PIN         14   // ANALOG NUMBERING
#define TEMP_2_PIN         13   // ANALOG NUMBERING
//optional for extruder 4 or chamber: #define TEMP_2_PIN         12   // ANALOG NUMBERING
#define TEMP_BED_PIN       11   // ANALOG NUMBERING

#define SDPOWER            -1
#define SDSS               53
#define SDCARDDETECT       49
#define BEEPER             44
#define LCD_PINS_RS        19 
#define LCD_PINS_ENABLE    42
#define LCD_PINS_D4        18
#define LCD_PINS_D5        38 
#define LCD_PINS_D6        41
#define LCD_PINS_D7        40
#define BTN_EN1            11
#define BTN_EN2            12
#define BTN_ENC            43
//encoder rotation values
#define BLEN_C 2
#define BLEN_B 1
#define BLEN_A 0
#define encrot0 0
#define encrot1 2
#define encrot2 3
#define encrot3 1

#endif //MOTHERBOARD==80


/****************************************************************************************
* Teensylu 0.7 / Printrboard pin assignments (AT90USB1286)
* Requires the Teensyduino software with Teensy++ 2.0 selected in Arduino IDE!
  http://www.pjrc.com/teensy/teensyduino.html
* See http://reprap.org/wiki/Printrboard for more info
****************************************************************************************/
#if MOTHERBOARD == 8 || MOTHERBOARD == 81
#define KNOWN_BOARD 1
#define AT90USB 1286  // Disable MarlinSerial etc.

#ifndef __AVR_AT90USB1286__
#error Oops!  Make sure you have 'Teensy++ 2.0' selected from the 'Tools -> Boards' menu.
#endif

#define LARGE_FLASH        true

#define X_STEP_PIN          0
#define X_DIR_PIN           1
#define X_ENABLE_PIN       39

#define Y_STEP_PIN          2
#define Y_DIR_PIN           3
#define Y_ENABLE_PIN       38

#define Z_STEP_PIN          4
#define Z_DIR_PIN           5
#define Z_ENABLE_PIN       23

#define E0_STEP_PIN         6
#define E0_DIR_PIN          7
#define E0_ENABLE_PIN      19

#define HEATER_0_PIN       21  // Extruder
#define HEATER_1_PIN       -1
#define HEATER_2_PIN       -1
#define HEATER_BED_PIN     20  // Bed
#define FAN_PIN            16  // Fan  //or try 22
// You may need to change FAN_PIN to 16 because Marlin isn't using fastio.h
// for the fan and Teensyduino uses a different pin mapping.

#if MOTHERBOARD == 8  // Teensylu
  #define X_STOP_PIN         13
  #define Y_STOP_PIN         14
  #define Z_STOP_PIN         15
  #define TEMP_0_PIN          7  // Extruder / Analog pin numbering
  #define TEMP_BED_PIN        6  // Bed / Analog pin numbering
#else  // Printrboard
  #define X_STOP_PIN         35
  #define Y_STOP_PIN          8
  #define Z_STOP_PIN         36
  #define TEMP_0_PIN          1  // Extruder / Analog pin numbering
  #define TEMP_BED_PIN        0  // Bed / Analog pin numbering
#endif

#define TEMP_1_PIN         -1
#define TEMP_2_PIN         -1

#define SDPOWER            -1
#define SDSS                8
#define LED_PIN            -1
#define PS_ON_PIN          -1
#define KILL_PIN           -1
#define ALARM_PIN          -1

#ifndef SDSUPPORT
// these pins are defined in the SD library if building with SD support
  #define SCK_PIN           9
  #define MISO_PIN         11
  #define MOSI_PIN         10
#endif
#ifdef ULTRA_LCD
   #ifdef NEWPANEL
     //we have no buzzer installed
     #define BEEPER -1
     //LCD Pins
     #ifdef PANELOLU2     
	     #define BTN_EN1 27  //RX1 - fastio.h pin mapping 27
	     #define BTN_EN2 26  //TX1 - fastio.h pin mapping 26
	     #define BTN_ENC 43 //A3 - fastio.h pin mapping 43
	     #define SDSS   40 //use SD card on Panelolu2 (Teensyduino pin mapping)
	 #endif //Panelolu2
     //not connected to a pin
     #define SDCARDDETECT -1
     
     //from the same bit in the RAMPS Newpanel define
     //encoder rotation values
     #define encrot0 0
     #define encrot1 2
     #define encrot2 3
     #define encrot3 1
     
     #define BLEN_C 2
     #define BLEN_B 1
     #define BLEN_A 0
     
   #endif //Newpanel
 #endif //Ultipanel
#endif  // MOTHERBOARD == 8 (Teensylu) or 81 (Printrboard)

/****************************************************************************************
 * Brainwave 1.0 pin assignments (AT90USB646)
 * Requires hardware bundle for Arduino:
   https://github.com/unrepentantgeek/brainwave-arduino
 ****************************************************************************************/
#if MOTHERBOARD == 82
#define KNOWN_BOARD 1
#define AT90USB 646  // Disable MarlinSerial etc.

#ifndef __AVR_AT90USB646__
#error Oops!  Make sure you have 'Brainwave' selected from the 'Tools -> Boards' menu.
#endif

#define X_STEP_PIN         27
#define X_DIR_PIN          29
#define X_ENABLE_PIN       28
#define X_STOP_PIN          7
#define X_ATT_PIN          26

#define Y_STEP_PIN         31
#define Y_DIR_PIN          33
#define Y_ENABLE_PIN       32
#define Y_STOP_PIN          6
#define Y_ATT_PIN          30

#define Z_STEP_PIN         17
#define Z_DIR_PIN          19
#define Z_ENABLE_PIN       18
#define Z_STOP_PIN          5
#define Z_ATT_PIN          16

#define E0_STEP_PIN        21
#define E0_DIR_PIN         23
#define E0_ENABLE_PIN      22
#define E0_ATT_PIN         20

#define HEATER_0_PIN        4  // Extruder
#define HEATER_1_PIN       -1
#define HEATER_2_PIN       -1
#define HEATER_BED_PIN     38  // Bed
#define FAN_PIN             3  // Fan

#define TEMP_0_PIN          7  // Extruder / Analog pin numbering
#define TEMP_1_PIN         -1
#define TEMP_2_PIN         -1
#define TEMP_BED_PIN        6  // Bed / Analog pin numbering

#define SDPOWER            -1
#define SDSS               -1
#define LED_PIN            39
#define PS_ON_PIN          -1
#define KILL_PIN           -1
#define ALARM_PIN          -1

#ifndef SDSUPPORT
// these pins are defined in the SD library if building with SD support
  #define SCK_PIN           9
  #define MISO_PIN         11
  #define MOSI_PIN         10
#endif

#endif  // MOTHERBOARD == 82 (Brainwave)

/****************************************************************************************
* Gen3+ pin assignment
*
****************************************************************************************/
#if MOTHERBOARD == 9
#define MOTHERBOARD 6   /*TODO: Figure out, Why is this done?*/
#define KNOWN_BOARD 1
#ifndef __AVR_ATmega644P__
#ifndef __AVR_ATmega1284P__
#error Oops!  Make sure you have 'Sanguino' selected from the 'Tools -> Boards' menu.
#endif
#endif

#define X_STEP_PIN         15
#define X_DIR_PIN          18
#define X_STOP_PIN         20

#define Y_STEP_PIN         23
#define Y_DIR_PIN          22
#define Y_STOP_PIN         25

#define Z_STEP_PIN         27
#define Z_DIR_PIN          28
#define Z_STOP_PIN         30

#define E_STEP_PIN         17
#define E_DIR_PIN          21

#define LED_PIN            -1

#define FAN_PIN            -1 

#define PS_ON_PIN         14
#define KILL_PIN           -1

#define HEATER_0_PIN       12 // (extruder)

#define HEATER_1_PIN       16 // (bed)
#define X_ENABLE_PIN       19
#define Y_ENABLE_PIN       24
#define Z_ENABLE_PIN       29
#define E_ENABLE_PIN       13

#define TEMP_0_PIN          0   // MUST USE ANALOG INPUT NUMBERING NOT DIGITAL OUTPUT NUMBERING!!!!!!!!! (pin 33 extruder)
#define TEMP_1_PIN          5   // MUST USE ANALOG INPUT NUMBERING NOT DIGITAL OUTPUT NUMBERING!!!!!!!!! (pin 34 bed)
#define TEMP_2_PIN         -1
#define SDPOWER            -1
#define SDSS               4
#define HEATER_2_PIN       -1

#endif



/****************************************************************************************
* Open Motion controller with enable based extruders
*
*                        ATMega644
*
*                        +---\/---+
*            (D 0) PB0  1|        |40  PA0 (AI 0 / D31)
*            (D 1) PB1  2|        |39  PA1 (AI 1 / D30)
*       INT2 (D 2) PB2  3|        |38  PA2 (AI 2 / D29)
*        PWM (D 3) PB3  4|        |37  PA3 (AI 3 / D28)
*        PWM (D 4) PB4  5|        |36  PA4 (AI 4 / D27)
*       MOSI (D 5) PB5  6|        |35  PA5 (AI 5 / D26)
*       MISO (D 6) PB6  7|        |34  PA6 (AI 6 / D25)
*        SCK (D 7) PB7  8|        |33  PA7 (AI 7 / D24)
*                  RST  9|        |32  AREF
*                  VCC 10|        |31  GND 
*                  GND 11|        |30  AVCC
*                XTAL2 12|        |29  PC7 (D 23)
*                XTAL1 13|        |28  PC6 (D 22)
*       RX0 (D 8)  PD0 14|        |27  PC5 (D 21) TDI
*       TX0 (D 9)  PD1 15|        |26  PC4 (D 20) TDO
*  INT0 RX1 (D 10) PD2 16|        |25  PC3 (D 19) TMS
*  INT1 TX1 (D 11) PD3 17|        |24  PC2 (D 18) TCK
*       PWM (D 12) PD4 18|        |23  PC1 (D 17) SDA
*       PWM (D 13) PD5 19|        |22  PC0 (D 16) SCL
*       PWM (D 14) PD6 20|        |21  PD7 (D 15) PWM
*                        +--------+
*
****************************************************************************************/
#if MOTHERBOARD == 90 //Alpha OMCA board
#define KNOWN_BOARD 1

#ifndef __AVR_ATmega644__
#error Oops!  Make sure you have 'SanguinoA' selected from the 'Tools -> Boards' menu.
#endif

#define X_STEP_PIN         21
#define X_DIR_PIN          20
#define X_ENABLE_PIN       24
#define X_STOP_PIN         0

#define Y_STEP_PIN         23
#define Y_DIR_PIN          22
#define Y_ENABLE_PIN       24
#define Y_STOP_PIN         1

#define Z_STEP_PIN         26
#define Z_DIR_PIN          25
#define Z_ENABLE_PIN       24
#define Z_STOP_PIN         2

#define E0_STEP_PIN         28
#define E0_DIR_PIN          27
#define E0_ENABLE_PIN       24

#define E1_STEP_PIN         -1 // 19
#define E1_DIR_PIN          -1 // 18
#define E1_ENABLE_PIN       24

#define E2_STEP_PIN         -1 // 17
#define E2_DIR_PIN          -1 // 16
#define E2_ENABLE_PIN       24

#define SDPOWER            -1
#define SDSS               11
#define SDCARDDETECT       -1 // 10 optional also used as mode pin
#define LED_PIN            -1
#define FAN_PIN            3
#define PS_ON_PIN          -1
#define KILL_PIN           -1

#define HEATER_0_PIN       4
#define HEATER_1_PIN       -1 // 12 
#define HEATER_2_PIN       -1 // 13
#define TEMP_0_PIN          0 //D27   // MUST USE ANALOG INPUT NUMBERING NOT DIGITAL OUTPUT NUMBERING!!!!!!!!!
#define TEMP_1_PIN         -1 // 1
#define TEMP_2_PIN         -1 // 2
#define HEATER_BED_PIN     -1 // 14/15
#define TEMP_BED_PIN       -1 // 1,2 or I2C
/*  Unused (1) (2) (3) 4 5 6 7 8 9 10 11 12 13 (14) (15) (16) 17 (18) (19) (20) (21) (22) (23) 24 (25) (26) (27) 28 (29) (30) (31)  */

#endif

#if MOTHERBOARD == 91  // Final OMCA board -- REF http://sanguino.cc/hardware
#define KNOWN_BOARD 1

#if !defined(__AVR_ATmega644P__) && !defined(__AVR_ATmega644__)
#error Oops!  Make sure you have 'Sanguino' selected from the 'Tools -> Boards' menu. (Final OMCA board)
#endif

#define X_STEP_PIN         26
#define X_DIR_PIN          25
#define X_ENABLE_PIN       10
#define X_STOP_PIN         0

#define Y_STEP_PIN         28
#define Y_DIR_PIN          27
#define Y_ENABLE_PIN       10
#define Y_STOP_PIN         1

#define Z_STEP_PIN         23
#define Z_DIR_PIN          22
#define Z_ENABLE_PIN       10
#define Z_STOP_PIN         2

#define E0_STEP_PIN         24
#define E0_DIR_PIN          21
#define E0_ENABLE_PIN       10

/* future proofing */
#define __FS	20
#define __FD	19
#define __GS	18
#define __GD	13

#define UNUSED_PWM           14	/* PWM on LEFT connector */

#define E1_STEP_PIN         -1 // 21
#define E1_DIR_PIN          -1 // 20
#define E1_ENABLE_PIN       -1 // 19

#define E2_STEP_PIN         -1 // 21
#define E2_DIR_PIN          -1 // 20
#define E2_ENABLE_PIN       -1 // 18

#define SDPOWER            -1
#define SDSS               11
#define SDCARDDETECT       -1 // 10 optional also used as mode pin
#define LED_PIN            -1
#define FAN_PIN            14 /* PWM on MIDDLE connector */
#define PS_ON_PIN          -1
#define KILL_PIN           -1

#define HEATER_0_PIN        3 /*DONE PWM on RIGHT connector */
#define HEATER_1_PIN       -1 
#define HEATER_2_PIN       -1
#define HEATER_1_PIN       -1 
#define HEATER_2_PIN       -1
#define TEMP_0_PIN          0 // ANALOG INPUT NUMBERING 
#define TEMP_1_PIN          1 // ANALOG
#define TEMP_2_PIN         -1 // 2
#define HEATER_BED_PIN      4
#define TEMP_BED_PIN        2 // 1,2 or I2C

#define I2C_SCL				16
#define I2C_SDA				17

#endif

#if MOTHERBOARD == 301
#define KNOWN_BOARD
/*****************************************************************
* Rambo Pin Assignments
******************************************************************/

#ifndef __AVR_ATmega2560__
#error Oops!  Make sure you have 'Arduino Mega 2560' selected from the 'Tools -> Boards' menu.
#endif

#define LARGE_FLASH true

#define X_STEP_PIN 37
#define X_DIR_PIN 48
#define X_MIN_PIN 12
#define X_MAX_PIN 24
#define X_ENABLE_PIN 29
#define X_MS1_PIN 40
#define X_MS2_PIN 41

#define Y_STEP_PIN 36
#define Y_DIR_PIN 49
#define Y_MIN_PIN 11
#define Y_MAX_PIN 23
#define Y_ENABLE_PIN 28
#define Y_MS1_PIN 69
#define Y_MS2_PIN 39

#define Z_STEP_PIN 35
#define Z_DIR_PIN 47
#define Z_MIN_PIN 10
#define Z_MAX_PIN 30
#define Z_ENABLE_PIN 27
#define Z_MS1_PIN 68
#define Z_MS2_PIN 67

#define HEATER_BED_PIN 3
#define TEMP_BED_PIN 2 

#define HEATER_0_PIN  9
#define TEMP_0_PIN 0

#define HEATER_1_PIN 7
#define TEMP_1_PIN 1

#define HEATER_2_PIN -1
#define TEMP_2_PIN -1

#define E0_STEP_PIN         34
#define E0_DIR_PIN          43
#define E0_ENABLE_PIN       26
#define E0_MS1_PIN 65
#define E0_MS2_PIN 66

#define E1_STEP_PIN         33
#define E1_DIR_PIN          42
#define E1_ENABLE_PIN       25
#define E1_MS1_PIN 63
#define E1_MS2_PIN 64

#define DIGIPOTSS_PIN 38
#define DIGIPOT_CHANNELS {4,5,3,0,1} // X Y Z E0 E1 digipot channels to stepper driver mapping

#define SDPOWER            -1
#define SDSS               53
#define LED_PIN            13
#define FAN_PIN            8
#define PS_ON_PIN          4
#define KILL_PIN           -1
#define SUICIDE_PIN        -1  //PIN that has to be turned on right after start, to keep power flowing.

#endif

/****************************************************************************************
* MegaTronics
*
****************************************************************************************/
#if MOTHERBOARD == 70
#define KNOWN_BOARD 1

//////////////////FIX THIS//////////////

 #ifndef __AVR_ATmega2560__
 #error Oops!  Make sure you have 'Arduino Mega' selected from the 'Tools -> Boards' menu.
 #endif


#define LARGE_FLASH        true

#define X_STEP_PIN         26
#define X_DIR_PIN          28
#define X_ENABLE_PIN       24
#define X_MIN_PIN          41
#define X_MAX_PIN          37

#define Y_STEP_PIN         60 // A6
#define Y_DIR_PIN          61 // A7
#define Y_ENABLE_PIN       22
#define Y_MIN_PIN          14
#define Y_MAX_PIN          15

#define Z_STEP_PIN         54 // A0
#define Z_DIR_PIN          55 // A1
#define Z_ENABLE_PIN       56 // A2
#define Z_MIN_PIN          18
#define Z_MAX_PIN          19

#define E0_STEP_PIN        31
#define E0_DIR_PIN         32
#define E0_ENABLE_PIN      38

#define E1_STEP_PIN        34
#define E1_DIR_PIN         36
#define E1_ENABLE_PIN      30

#define SDPOWER            -1
#define SDSS               53
#define LED_PIN            13


#define FAN_PIN            7 // IO pin. Buffer needed
#define PS_ON_PIN          12
#define KILL_PIN           -1

#define HEATER_0_PIN       9    // EXTRUDER 1
#define HEATER_1_PIN       8    // EXTRUDER 2 (FAN On Sprinter)
#define HEATER_2_PIN       -1  

#if TEMP_SENSOR_0 == -1 
#define TEMP_0_PIN         8   // ANALOG NUMBERING
#else
#define TEMP_0_PIN         13   // ANALOG NUMBERING

#endif

#define TEMP_1_PIN         15   // ANALOG NUMBERING
#define TEMP_2_PIN         -1   // ANALOG NUMBERING
#define HEATER_BED_PIN     10   // BED
#define TEMP_BED_PIN       14   // ANALOG NUMBERING

#define BEEPER 33			// Beeper on AUX-4


#ifdef ULTRA_LCD

  #ifdef NEWPANEL
  //arduino pin which triggers an piezzo beeper
    
    #define LCD_PINS_RS 16 
    #define LCD_PINS_ENABLE 17
    #define LCD_PINS_D4 23
    #define LCD_PINS_D5 25 
    #define LCD_PINS_D6 27
    #define LCD_PINS_D7 29
    
    //buttons are directly attached using AUX-2
    #define BTN_EN1 59
    #define BTN_EN2 64
    #define BTN_ENC 43  //the click
    
    #define BLEN_C 2
    #define BLEN_B 1
    #define BLEN_A 0
    
    #define SDCARDDETECT -1		// Ramps does not use this port
    
      //encoder rotation values
    #define encrot0 0
    #define encrot1 2
    #define encrot2 3
    #define encrot3 1
#endif
#endif //ULTRA_LCD

#endif

#ifndef KNOWN_BOARD
#error Unknown MOTHERBOARD value in configuration.h
#endif

//List of pins which to ignore when asked to change by gcode, 0 and 1 are RX and TX, do not mess with those!
#define _E0_PINS E0_STEP_PIN, E0_DIR_PIN, E0_ENABLE_PIN, HEATER_0_PIN, 
#if EXTRUDERS > 1
  #define _E1_PINS E1_STEP_PIN, E1_DIR_PIN, E1_ENABLE_PIN, HEATER_1_PIN,
#else
  #define _E1_PINS
#endif
#if EXTRUDERS > 2
  #define _E2_PINS E2_STEP_PIN, E2_DIR_PIN, E2_ENABLE_PIN, HEATER_2_PIN,
#else
  #define _E2_PINS
#endif

#ifdef X_STOP_PIN
  #if X_HOME_DIR < 0
    #define X_MIN_PIN X_STOP_PIN
    #define X_MAX_PIN -1
  #else
    #define X_MIN_PIN -1
    #define X_MAX_PIN X_STOP_PIN
  #endif
#endif

#ifdef Y_STOP_PIN
  #if Y_HOME_DIR < 0
    #define Y_MIN_PIN Y_STOP_PIN
    #define Y_MAX_PIN -1
  #else
    #define Y_MIN_PIN -1
    #define Y_MAX_PIN Y_STOP_PIN
  #endif
#endif

#ifdef Z_STOP_PIN
  #if Z_HOME_DIR < 0
    #define Z_MIN_PIN Z_STOP_PIN
    #define Z_MAX_PIN -1
  #else
    #define Z_MIN_PIN -1
    #define Z_MAX_PIN Z_STOP_PIN
  #endif
#endif

#ifdef DISABLE_MAX_ENDSTOPS
#define X_MAX_PIN          -1
#define Y_MAX_PIN          -1
#define Z_MAX_PIN          -1
#endif

#define SENSITIVE_PINS {0, 1, X_STEP_PIN, X_DIR_PIN, X_ENABLE_PIN, X_MIN_PIN, X_MAX_PIN, Y_STEP_PIN, Y_DIR_PIN, Y_ENABLE_PIN, Y_MIN_PIN, Y_MAX_PIN, Z_STEP_PIN, Z_DIR_PIN, Z_ENABLE_PIN, Z_MIN_PIN, Z_MAX_PIN, PS_ON_PIN, \
                        HEATER_BED_PIN, FAN_PIN,                  \
                        _E0_PINS _E1_PINS _E2_PINS             \
                        analogInputToDigitalPin(TEMP_0_PIN), analogInputToDigitalPin(TEMP_1_PIN), analogInputToDigitalPin(TEMP_2_PIN), analogInputToDigitalPin(TEMP_BED_PIN) }
#endif

 

Modifié (le) par PoLoMoD
Posté(e)

Le schémas me semble bon j'ai le même résultat de mon coter d'ailleurs au lieu de me faire un adaptateur, refait la Connectique

Créer un compte ou se connecter pour commenter

Vous devez être membre afin de pouvoir déposer un commentaire

Créer un compte

Créez un compte sur notre communauté. C’est facile !

Créer un nouveau compte

Se connecter

Vous avez déjà un compte ? Connectez-vous ici.

Connectez-vous maintenant
  • Sur cette page :   0 membre est en ligne

    • Aucun utilisateur enregistré regarde cette page.
  • YouTube / Les Imprimantes 3D .fr

×
×
  • Créer...