Janpolanton Posté(e) Février 21, 2019 Posté(e) Février 21, 2019 (modifié) il y a 11 minutes, fredondem a dit : Et donc, la bilame, on la positionne sur l'élément chauffant donc ? Non, sur la partie bleue sur la photo que j'ai publiée. Je me demande si ça chauffe autant que le nozzle heater, à mon avis non Il faudrait mesurer la température avec un thermomètre à infrarouge pour être fixé. PS : sur mon Anet A8, j'ai viré ce ventilo depuis belle lurette et je n'ai pas de problèmes pour autant Modifié (le) Février 21, 2019 par Janpolanton
CacaoTor Posté(e) Février 21, 2019 Auteur Posté(e) Février 21, 2019 il y a 2 minutes, fredondem a dit : Une solution qui semble se rapprocher de mon idée >>> Ici <<< Cela vous semble adaptable avec un relais pour le 24V ? Ça revient exactement à ce que je t'ai envoyé plus haut sur le principe de fonctionnement Mais perso le hotend, il fonctionne tout le temps et ça va très bien.
fredondem Posté(e) Février 21, 2019 Posté(e) Février 21, 2019 il y a 1 minute, Janpolanton a dit : Il faudrait mesurer la température avec un thermomètre à infrarouge pour être fixé. Je suis en plein print depuis 4H et je viens de regarder. Il indique environ 31°. Ça vous parait logique ?
Janpolanton Posté(e) Février 21, 2019 Posté(e) Février 21, 2019 Oui, comme je le disais plus haut, il y a longtemps que j'ai viré le ventilateur de la hotend sur mon Anet A8
CacaoTor Posté(e) Février 21, 2019 Auteur Posté(e) Février 21, 2019 il y a 3 minutes, fredondem a dit : Je suis en plein print depuis 4H et je viens de regarder. Il indique environ 31°. Ça vous parait logique ? Ironiquement oui. Alors que pour contre-exemple celui du E3D chauffe beaucoup, comme l'AiO. Mais le fonctionnement n'est pas pareil.
fredondem Posté(e) Février 21, 2019 Posté(e) Février 21, 2019 il y a 1 minute, Janpolanton a dit : Oui, comme je le disais plus haut, il y a longtemps que j'ai viré le ventilateur de la hotend sur mon Anet A8 Donc en dépit de ce qu'on peux lire partout sur son utilité impérative au risque d'avoir de gros soucis ? Vous m'avez perdu là les gars....
thsrp Posté(e) Février 21, 2019 Posté(e) Février 21, 2019 il y a 10 minutes, CacaoTor a dit : Ça revient exactement à ce que je t'ai envoyé plus haut sur le principe de fonctionnement Mais perso le hotend, il fonctionne tout le temps et ça va très bien. sauf que ça tourne tout le temps et meme un Noctua placé ici c'est pas inaudible… et dans le principe c'est con de refroidir quelque chose qui est Froid…!! A ce niveau là Anycubic a fait fort et c'est pas nouveau leur carte a plus de 3 ans... 1
CacaoTor Posté(e) Février 21, 2019 Auteur Posté(e) Février 21, 2019 (modifié) il y a 3 minutes, thsrp a dit : sauf que ça tourne tout le temps et meme un Noctua placé ici c'est pas inaudible… et dans le principe c'est con de refroidir quelque chose qui est Froid…!! A ce niveau là Anycubic a fait fort et c'est pas nouveau leur carte a plus de 3 ans... Ouep, mais je ne suis plus avec la MKS d'origine Et après y avoir laissé deux supports de tête (lors de tests, sans ventilation, avec, et variable), j'ai bien retenu la leçon Faire ne serait-ce qu'un PWM sur le ventilo de la hotend sur la U20, ne leur aurait pas coûter bien plus chère. Allez, je dirais 20 centimes au pif. Modifié (le) Février 21, 2019 par CacaoTor
fredondem Posté(e) Février 21, 2019 Posté(e) Février 21, 2019 il y a une heure, Janpolanton a dit : Il faut choisir un modèle NO qui enclenche le ventilo à 60°C (avec un reset à 48°C ) comme ci-dessous pour être dans les mêmes paramètres que la Trigorilla. Bon , si on considère mon 31° relevé à l'instant. On peut dire qu'il faudrait démarrer le ventilo à quoi, 25° / 30° ? Du coup ta valeur de déclenchement à 60° ne sera jamais atteinte !
Janpolanton Posté(e) Février 21, 2019 Posté(e) Février 21, 2019 (modifié) Tu prends 45°C avec retour >= 33°C et tu seras peinard. Si ça monte au delà de 45°C (ça peut arriver en été), le ventilo se déclenchera point barre! Et si ton hotend reste sous le barre des 33°C, il ne tournera pas. Modifié (le) Février 21, 2019 par Janpolanton
fredondem Posté(e) Février 21, 2019 Posté(e) Février 21, 2019 (modifié) il y a 15 minutes, Janpolanton a dit : Tu prends 45°C avec retour >= 33°C et tu seras peinard. Si ça monte au delà de 45°C, le ventilo se déclenchera point barre! Et si ton hotend reste sous le barre des 33°C, il ne tournera pas. Mouais, sauf que j'ai 31° avec le ventilo qui tourne en permanence depuis 4H de print. Donc en train de refroidir le radiateur... Donc ok pour le principe qu'il déclenchera au dessus de 33°, on sera en effet + ou - dans la même zone. Mais c'est pas la manière dont je voyais la chose. Je voyais ça comme @thsrp l'a expliqué pour sa Trigorilla. Mais on est pas dans le luxe la, avec la U20... Bref intéressantes réflexions avec des gens d'expérience... Modifié (le) Février 21, 2019 par fredondem
Janpolanton Posté(e) Février 21, 2019 Posté(e) Février 21, 2019 (modifié) il y a 7 minutes, fredondem a dit : Donc ok pour le principe qu'il déclenchera au dessus de 33°, on sera en effet + ou - dans la même zone. En fait il démarrera au delà de 45°C il y a 7 minutes, fredondem a dit : Je voyais ça comme @thsrp l'a expliqué pour sa Trigorilla. Mais on est pas dans le luxe la, avec la U20... Pour 6€50 port compris (et je n'ai pas cherché le moins cher), ça ne vaut pas la peine de s'en passer même si le fonctionnement est en tout ou rien et je ne suis pas sûr que celui de la Trigorilla soit en vitesse variable, donc pas de régulation PWM en fonction de la température, mais peut-être que je me trompe. Modifié (le) Février 21, 2019 par Janpolanton
fredondem Posté(e) Février 21, 2019 Posté(e) Février 21, 2019 (modifié) il y a 9 minutes, Janpolanton a dit : En fait il démarrera au delà de 45°C Pour 6€50 port compris (et je n'ai pas cherché le moins cher), ça ne vaut pas la peine de s'en passer même si le fonctionnement est en tout ou rien et je ne suis pas sûr que celui de la Trigorilla soit en vitesse variable, donc pas de régulation PWM en fonction de la température, mais peut-être que je me trompe. A oui, 45° quand même. Le tout ou rien me va bien dans le principe. Le prix aussi. Mais il faudrait qu'il démarre à une température plus basse que 45°. J'ai bien peur que le ventilo dans ce cas, fasse le yoyo entre 45 et 31 assez souvent.... J'ai bien compris que le PWM ce sera pas utile et bien trop compliqué a mettre en œuvre. Mais ta solution à clairement le mérite de la simplicité de mise en œuvre. Modifié (le) Février 21, 2019 par fredondem
Janpolanton Posté(e) Février 21, 2019 Posté(e) Février 21, 2019 Tu prends 3 modèles avec des températures de déclenchement différentes par exemple 40° 50° et 60° et tu fais les essais. Ne prends pas trop bas (30°), ton ventilo risque de tourner en permanence. Et tu nous fait un retour de tes expérimentations... Sur ce, je vais me coucher.
fredondem Posté(e) Février 21, 2019 Posté(e) Février 21, 2019 Ouaip, moi aussi, dodo. Mais sinon, y'a vraiment pas moyen d'intercepter la commande de lancement d'un Print (via Octoprint) pour déclencher le "ON" du ventilo (via un relais) Et on l’arrête comme j’arrête l'imprimante via mon TP-Link à la fin du print + tempo ? Je sais, je m'entête... Mais si quelqu'un passe par là et l'a tenté... A+
CacaoTor Posté(e) Février 21, 2019 Auteur Posté(e) Février 21, 2019 (modifié) il y a 7 minutes, fredondem a dit : Ouaip, moi aussi, dodo. Mais sinon, y'a vraiment pas moyen d'intercepter la commande de lancement d'un Print (via Octoprint) pour déclencher le "ON" du ventilo (via un relais) Et on l’arrête comme j’arrête l'imprimante via mon TP-Link à la fin du print + tempo ? Je sais, je m'entête... Mais si quelqu'un passe par là et l'a tenté... A+ Avec Octoprint oui et un simple Gcode adapté. Mais on retourne à tout ce qui a été dit. En fait tu veux juste pas entendre le ventilo hotend pendant les réglages et en fin de print ? Marrant c'est le petit bricolage que veux faire dans mes heures perdues. D'ailleurs avec le RasPi tu peut très bien combiner les deux solutions en même temps (comme tu viens de le demander ET avec le composant de JP). Modifié (le) Février 21, 2019 par CacaoTor
Janpolanton Posté(e) Février 23, 2019 Posté(e) Février 23, 2019 (modifié) Bonjour à tous, Je me suis gratté la tête pour proposer un schéma simple permettant de faire varier la tension du ventilateur en fonction de la température de façon automatique. Le fonctionnement est basé sur un régulateur de tension variable LM317 et sur une thermistance NTC de 470 ohm à 25°C Voilà le résultat de la simulation et le tableau des valeurs de résistance en fonction de la température. Le circuit est très simple à câbler et ne nécessite pas de PCB. Et le prix de revient et le code commande chez RS particuliers (port offert le Week-end) Je n'ai pas mis la résistance ni le condo (facultatif) Modifié (le) Février 23, 2019 par Janpolanton
fredondem Posté(e) Février 23, 2019 Posté(e) Février 23, 2019 (modifié) Il y a 9 heures, Janpolanton a dit : Bonjour à tous, Je me suis gratté la tête pour proposer un schéma simple permettant de faire varier la tension du ventilateur en fonction de la température de façon automatique. Merci bien. Je mets ça de coté pour le moment, on y reviendra plus tard si tu veux bien ? Modifié (le) Février 23, 2019 par fredondem
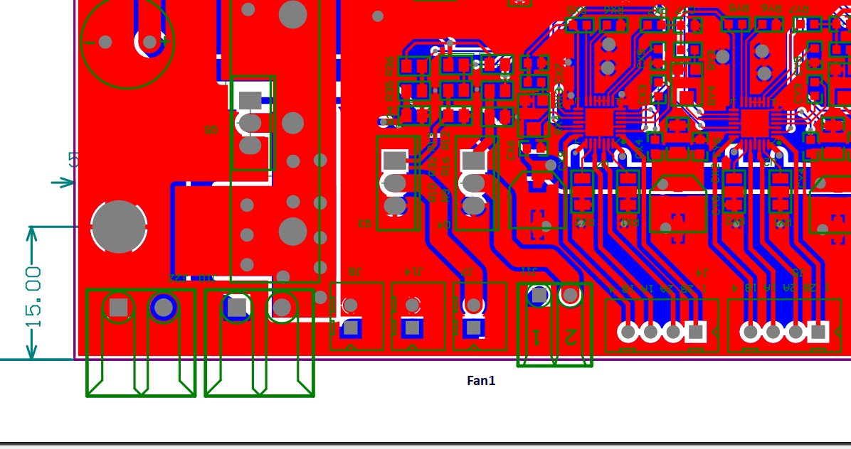
fredondem Posté(e) Février 23, 2019 Posté(e) Février 23, 2019 (modifié) Je retourne sur le branchement de mon module 24V <-> 24 PWM du ventilo de Filament et de la discussion commencé >> là << Comme le suggère @CacaoTor je reprend depuis le début car ça ne fonctionne pas comme cela devrait ! (Enfin, d’après ma compréhension ) Est ce que les indications de câblage sont bonnes sur cette vue de la CM ? Ventilo 1 (indiqué "rad") = Radiateur Buse. Ventilo 2 (indiqué "buse") = Filament (le variable) Modifié (le) Février 24, 2019 par fredondem correctif
Janpolanton Posté(e) Février 23, 2019 Posté(e) Février 23, 2019 Tu m'étonnes avec ta plage de fonctionnement, regarde ci-dessous un message de @DanRZ que j'ai reçu par MP. Citation Salut, juste pour te faire un petite retour. J'ai installé le module et tout va bien. J'ai effectivement du inverser les pins sur la prise d'origine pour la réinsérer sur la sortie 12 V et conserver le câblage d'origine entre le module et le ventilo. Le ventilo se lance à 85 environ sur 255 et est parfaitement modulable sur toute la gamme on dirait. Après c'est dur de vérifier vu le silence des Noctua, mais tout a l'air OK. Encore merci, je vais pouvoir installer librement n'importe quel ventilo. Top. Bravo. Donc, un rapide calcul donne un fonctionnement à partir de 33% de duty cycle soit environ 4V aux bornes d'un ventilateur 12V.
Janpolanton Posté(e) Février 23, 2019 Posté(e) Février 23, 2019 il y a 12 minutes, fredondem a dit : Comme le suggère @CacaoTor je reprend depuis le début car ça ne fonctionne pas comme cela devrait ! Est ce que les indications de câblage sont bonnes sur cette vue de la CM ? Je publie une nouvelle fois le schéma de branchement (attention le ventilateur n'est pas dans le bons sens sur le module représenté)
fredondem Posté(e) Février 23, 2019 Posté(e) Février 23, 2019 (modifié) il y a 49 minutes, Janpolanton a dit : Je publie une nouvelle fois le schéma de branchement (attention le ventilateur n'est pas dans le bons sens sur le module représenté) Ah oui c'est mieux en effet, plutôt que se baser sur les couleurs de fils.. Donc c'est bien la Sortie Fan 1 pour le ventilo de filament (ou sortie de Buse) (que j'ai indiqué Ventilo 2 sur la photo de la CM de mon post plus haut) Sur cette broche, j'ai des fils Noir et Rouge. (Tu m'étonne que j'étais paumé. Et semble bien que @bigtweety sur la photo du retour qu'il t'a fait n'est pas bon non plus...) Bon j'y vois plus clair. Je retente mes tests. Modifié (le) Février 23, 2019 par fredondem
Janpolanton Posté(e) Février 23, 2019 Posté(e) Février 23, 2019 Il faut se brancher sur le connecteur fan1 (sérigraphie J7 sur la CM). Et ne pas oublier de câbler le GND sinon ça ne fonctionne pas comme prévu.
fredondem Posté(e) Février 23, 2019 Posté(e) Février 23, 2019 (modifié) Effectivement, j'ai recoller au peloton, j'ai pigé et câblé comme ça. Sauf que.. Ben je confirme le même résultat qu'il y a une heure. Piloté via Octoprint et le Plug-in "Fan Speed Control", le ventilo s’arrête quand le curseur est à 72%. Et il redémarre à 79%. Tant que j'y était, j'ai retiré le module pour voir. Et j'ai testé tout comme c'est d'origine (en fait je n’ai jamais essayé avant). Et bien le ventilo s’arrête quand le curseur est à 7/8%. Il redémarre à 10%. (ça breloque un peu, mais ça tourne). Donc une plage de vitesse bien plus grande... Donc la plage d'origine est satisfaisante en fait ? Je comprend pas. Modifié (le) Février 23, 2019 par fredondem
CacaoTor Posté(e) Février 23, 2019 Auteur Posté(e) Février 23, 2019 (modifié) il y a 19 minutes, fredondem a dit : Effectivement, j'ai recoller au peloton, j'ai pigé et câblé comme ça. Sauf que.. Ben je confirme le même résultat qu'il y a une heure. Piloté via Octoprint et le Plug-in "Fan Speed Control", le ventilo s’arrête quand le curseur est à 72%. Et il redémarre à 79%. Tant que j'y était, j'ai retiré le module pour voir. Et j'ai testé tout comme c'est d'origine (en fait je n’ai jamais essayé avant). Et bien le ventilo s’arrête quand le curseur est à 7/8%. Il redémarre à 10%. (ça breloque un peu, mais ça tourne). Donc une plage de vitesse bien plus grande... Donc la plage d'origine est satisfaisante en fait ? Je comprend pas. Je ne pourrais pas répondre en détails techniquement sur ce que tu rencontre si tous tes branchements sont OK, je n'ai pas le module sous les yeux. Néanmoins, ne te fie pas au régime du ventilateur sans le module. Il tourne certes, mais non proportionnellement à ce qu'on lui demande dans Octopi ou ailleurs. Modifié (le) Février 23, 2019 par CacaoTor
Messages recommandés
Créer un compte ou se connecter pour commenter
Vous devez être membre afin de pouvoir déposer un commentaire
Créer un compte
Créez un compte sur notre communauté. C’est facile !
Créer un nouveau compteSe connecter
Vous avez déjà un compte ? Connectez-vous ici.
Connectez-vous maintenant