Guillaume3D Posté(e) Octobre 25, 2023 Posté(e) Octobre 25, 2023 (modifié) Bonjour à tous, Dans le cadre de mon projet d'extrudeuse à filament, j'aimerais utiliser un capteur pour détecter quand il n'y a plus de filament et ainsi mettre la machine hors tension. Je pensais brancher directement le capteur sur la carte mère et utiliser l'option "capteur de fin de filament" sur Marlin mais ça ne me convient pas car les ventilateurs et la carte mère vont continuer de tourner. Je pense donc à utiliser une Arduino sur lequel le capteur sera branché, et qui à l'aide d'un relais va couper l'alimentation général de ma machine. Le problème est que ma machine et l'alimentation sont en 12V alors que l'arduino utilise 5V, je pense donc à la réalisation d'un circuit imprimé, qui va servir à couper l'alimentation de la machine quand l'arduino va recevoir l'information du capteur. Le circuit va se brancher entre l'alimentation et la carte mère de la machine. Ceci est mon schéma fait avec EasyEDA: - En entrée un port DC jack où sera branché l'alimentation 12V. - Ensuite un transistor abaisseur de tension (avec une paire de condensateur et une résistance pour son fonctionnement) pour pouvoir alimenter l'arduino en 5V (avec son capteur et sa résistance pour son fonctionnement). - Ensuite vient la partie du relais avec sa diode de protection, commandé directement par l'arduino, pour pouvoir alimenter la sortie DC jack en 12V, où viendra se brancher la carte mère. Je ne connait casiment rien en électronique, j'ai essayé de comprendre le plus rapidement possible, mais avant de passer commande à JLCPCB, pouvez-vous me donner votre avis ? Merci beaucoup Modifié (le) Octobre 25, 2023 par Guillaume3D
electroremy Posté(e) Octobre 26, 2023 Posté(e) Octobre 26, 2023 Tu n'as pas besoin d'Arduino Le capteur peut couper directement l'alimentation de la bobine du relais Même si tu as besoin d'une temporisation pour faire l'arrêt en "deux temps" (d'abord arrêter proprement ta carte avec Marlin, puis couper l'alimentation) tu peux le faire en 100% analogique A bientôt 1
Guillaume3D Posté(e) Octobre 26, 2023 Auteur Posté(e) Octobre 26, 2023 Il y a 5 heures, electroremy a dit : Tu n'as pas besoin d'Arduino C'est vrai je n'y avais même pas pensé ! J'alimente la capteur en 5V et je le branche directement sur la commande du relais, c'est ça ?
pat30 Posté(e) Octobre 26, 2023 Posté(e) Octobre 26, 2023 Questions, Tu veux enchaîner les bandes à la suite tout en restant dans les environs où tu veux lancer une bande par exemple le matin et rentrer le soir? Dans le premier cas coupe simplement le stepper comme ça tu garde la tête à température pour pas perdre de temps et enchaîner alors que dans le deuxième tu coupe tout comme tu le veux au départ. Dasn les deux cas comme @electroremy avec un relais.
Guillaume3D Posté(e) Octobre 26, 2023 Auteur Posté(e) Octobre 26, 2023 Je préfere pouvoir m'absenter à tout moment et ainsi couper l'alimentation général de la machine. Le seul avantage de l'arduino finalement c'est de pouvoir commuter entre des endstop "normalement ouvert" ou "normalement fermé.
electroremy Posté(e) Octobre 26, 2023 Posté(e) Octobre 26, 2023 Il y a 3 heures, Guillaume3D a dit : Le seul avantage de l'arduino finalement c'est de pouvoir commuter entre des endstop "normalement ouvert" ou "normalement fermé. Mais ça aussi c'est faisable sans Arduino Etant donné ton rang sur le forum, tu as un bon niveau en mécanique et tu sais déjà câbler et assembler des cartes électroniques. Il ne te reste pas grand chose à apprendre en fait. L'électronique n'est pas si difficile que ça. Surtout pour ce genre de petit câblage, ça n'a rien à voir avec la conception d'un ampli audio ou d'une radio. Prends un kit d'expérimentation pour apprendre l'électronique à des adolescents, mais un kit "à l'ancienne" (c'est à dire sans Arduino ni composant numérique, mais avec des transistors, un ampli OP, un NE555, des relais, des résistances, des condensateurs, des diodes, ect...) Pareil, un bookin initiation mais à l'ancienne genre ça https://www.amazon.fr/Apprendre-lélectronique-fer-souder-main/dp/2100043749/ref=sr_1_7 Tu verras y'a pas mal de choses qu'on peut faire très simplement et pour pas cher. De même, avec quelques connaissances, tu pourras facilement modifier un circuit existant. C'est un peu le problème du monde d'aujourd'hui : les gens commencent directement par apprendre Arduino sans prendre le temps avant d'apprendre l'électronique analogique de base. Note : l'électronique analogique, utilisée en "tout ou rien" permet facilement de faire des traitements "numériques" de base (portes logiques, activation de relais, temporisation, ect...) 1 1
pat30 Posté(e) Octobre 26, 2023 Posté(e) Octobre 26, 2023 Il y a 3 heures, Guillaume3D a dit : Le seul avantage de l'arduino finalement c'est de pouvoir commuter entre des endstop "normalement ouvert" ou "normalement fermé Ça me ferait mal d'utiliser un Arduino pour commander une simple bascule ouverte ou fermée il y a 12 minutes, electroremy a dit : Prends un kit d'expérimentation pour apprendre l'électronique à des adolescents, mais un kit "à l'ancienne" (c'est à dire sans Arduino ni composant numérique, mais avec des transistors, un ampli OP, un NE555, des relais, des résistances, des condensateurs, des diodes, ect...) Ça existe encore ça ? 1
electroremy Posté(e) Octobre 26, 2023 Posté(e) Octobre 26, 2023 il y a 17 minutes, pat30 a dit : Ça existe encore ça ? J'ai cherché, et en effet, il semble impossible de trouver les "kits" qu'on trouvait dans les années 80 et 90... On ne trouve : - soit que des kits vraiment trop basiques - soit des kits avec Arduino ou similaire J'ai l'impression qu'on forme directement les jeunes vers le numérique en passant pas beaucoup de temps sur l'analogique... Il doit toujours y avoir les cours de physique sur la loi d'Ohms et la loi des nœuds, mais c'est souvent trop "théorique" et pas assez axé sur les applications concrètes. J'ai abordé les microcontrôleurs tardivement dans ma scolarité en école d'ingénieur, on avait bien bossé sur l'analogique et numérique discrète avant et au lycée. Quand j'ai passé mon BAC S option TI (qui correspond à l'ancien BAC E) en examen on devait étudier une carte de commande industrielle 100% analogique, qui à partir de capteurs devait alimenter des actionneurs. Pour la mécanique : pas de chance j'étais arrivé au lycée au moment où les programmes avaient changés, on n'avais pas le droit d'utiliser les machines, au lycée il y avait plein de tours et de fraiseuses mais on faisait que passer devant mais heureusement en école d'ingénieur, en prépa intégré, on avait des vieux profs qui nous ont appris à utiliser les fraiseuses et tour à métaux conventionnels, tous les outils manuels et même à souder à l'acétylène. Et on a refait du dessin industriel sur papier avant de passer à la CAO. C'est seulement ensuite qu'on est passé sur de l'usinage à commande numérique. La solution @Guillaume3D - acheter un vieux bookin comme celui que j'ai donné https://www.amazon.fr/Apprendre-lélectronique-fer-souder-main/dp/2100043749/ - acheter un lot de composants avec une plaquette d'expérimentation genre ça : https://www.amazon.fr/BOJACK-électroniques-dalimentation-raccordement-potentiomètre/dp/B09DCB5D9N/ - acheter aussi du véroboard https://www.amazon.fr/panneaux-circuit-imprimé-uncut-Platine/dp/B07KR7HZ2W/ Le "véroboard" est super pratique, c'est à mi chemin entre le circuit imprimé et la plaquette d'expérimentation. Cela permet de faire de "vrais circuits" rapidement sans devoir concevoir un circuit imprimé. Les pistes se coupent avec un forêt à la main. Pour relier deux pistes on utilise du fil de câblage (straps). Bien sûr ce n'est pas compatible avec les CMS, mais avec les composants traversants à l'ancienne qui permettent de faire beaucoup de choses. Des circuits intégrés ou un Arduino peuvent être soudé sur du véroboard (je recommande néanmoins de plutôt souder un support "tulipe" et de fixer le circuit intégré ou l'arduino dessus) En livre il y a aussi celui-là qui serait adapté https://www.amazon.fr/Lélectronique-pour-débutants-sèchent-soudent/dp/2866611861/ axé pratique, avec la théorique requise sans que ce soit gonflant ou prise de tête 1 1
Guillaume3D Posté(e) Octobre 28, 2023 Auteur Posté(e) Octobre 28, 2023 Le 26/10/2023 at 15:30, electroremy a dit : Prends un kit d'expérimentation pour apprendre l'électronique à des adolescents, mais un kit "à l'ancienne" (c'est à dire sans Arduino ni composant numérique, mais avec des transistors, un ampli OP, un NE555, des relais, des résistances, des condensateurs, des diodes, ect...) C'est vrai, l'arduino n'est pas vraiment utile, et reste la solution de la facilitée, je l'ai donc enlevée: Révélation Le 26/10/2023 at 16:12, electroremy a dit : Il doit toujours y avoir les cours de physique sur la loi d'Ohms et la loi des nœuds, mais c'est souvent trop "théorique" et pas assez axé sur les applications concrètes. J'ai abordé les microcontrôleurs tardivement dans ma scolarité en école d'ingénieur, on avait bien bossé sur l'analogique et numérique discrète avant et au lycée. Quand j'ai passé mon BAC S option TI (qui correspond à l'ancien BAC E) en examen on devait étudier une carte de commande industrielle 100% analogique, qui à partir de capteurs devait alimenter des actionneurs. Pour la mécanique : pas de chance j'étais arrivé au lycée au moment où les programmes avaient changés, on n'avais pas le droit d'utiliser les machines, au lycée il y avait plein de tours et de fraiseuses mais on faisait que passer devant mais heureusement en école d'ingénieur, en prépa intégré, on avait des vieux profs qui nous ont appris à utiliser les fraiseuses et tour à métaux conventionnels, tous les outils manuels et même à souder à l'acétylène. Et on a refait du dessin industriel sur papier avant de passer à la CAO. C'est seulement ensuite qu'on est passé sur de l'usinage à commande numérique. Personnellement j'ai passé mon bac général option Sciences de l'Ingénieur en 2022 et effectivement, en élec on a fait très peu (si ce n'est pas) d'applications concrètes, uniquement de la théorie. J'ai fait 2 semestres en BUT-Génie Mécanique et Productique (actuellement je suis en BTS-Concepteur de Produit Industriels) et tu as raison, on prend beaucoup plus le temps de comprendre en études sup et de mettre en application lors des TP ce qu'on apprends pendant les cours, contrairement au lycée où l'on ne gratte qu'à la surface des matières, ce qui est bien dommage... Le 26/10/2023 at 16:12, electroremy a dit : La solution @Guillaume3D Merci beaucoup d'avoir pris le temps d'écrire ces deux messages, c'est vraiment sympa ! Je ne m'attendais pas à une réponse aussi complète Je me suis pas mal renseigné ces jours-cis sur l'électronique, et mon père m'a trouvé d'anciens livres notamment "Electronique Pratique" de Fouchet et Perez-Mas, qu'il considère comme "sa bible". Merci pour les liens, je vais étudier ça ces jours-cis 1
electroremy Posté(e) Octobre 28, 2023 Posté(e) Octobre 28, 2023 Il y a 4 heures, Guillaume3D a dit : Je me suis pas mal renseigné ces jours-cis sur l'électronique, et mon père m'a trouvé d'anciens livres notamment "Electronique Pratique" de Fouchet et Perez-Mas, qu'il considère comme "sa bible". Merci pour les liens, je vais étudier ça ces jours-cis Il est pas mal le livre "Electronique Pratique" de Fouchet et Perez-Mas, je l'ai dans ma bibliothèque Je n'osais pas le recommander car il fait 400 pages est il est assez "scolaire" mais complet. Dans le genre plus abordable et plus pratique, il y a eu : - les livres du style "100 montages électroniques transistors à réaliser soi même" de Sorokine et Potiron - Rési et Transi (https://www.elektormagazine.fr/news/resi-transi) - le journal "Génération Electronique" - les fameux livres "303 circuits", "304 circuits", "305 circuits" d'Elektor A bientôt 1
Guillaume3D Posté(e) Octobre 29, 2023 Auteur Posté(e) Octobre 29, 2023 Merci pour les recommandations, ça va m'être précieux 1
Kachidoki Posté(e) Octobre 29, 2023 Posté(e) Octobre 29, 2023 Le 26/10/2023 at 15:34, pat30 a dit : Ça me ferait mal d'utiliser un Arduino pour commander une simple bascule ouverte ou fermée J'ai déjà utilisé un PIC 16F84 pour créer un simple astable 50Hz avec un rapport cyclique d'exactement 50%. Mais c'était après avoir tenté la même chose avec un NE555, qui n'était pas assez précis à mon goût (mais ça aurait été tout à fait suffisant)... Tout ça pour piloter un L298 servant à faire tourner une pompe immergée en 12V alternatif... Je me souviens à l'époque avoir demandé à un prof comment se comporterait le moteur face à un carré plutôt qu'un sinus. L'échange était très intéressant on a passé un quart d'heure à deux face au tableau noir pour conclure que le moteur chaufferait plus. Ce montage à tourné pendant 10ans. Le 26/10/2023 at 15:30, electroremy a dit : C'est un peu le problème du monde d'aujourd'hui : les gens commencent directement par apprendre Arduino sans prendre le temps avant d'apprendre l'électronique analogique de base. Note : l'électronique analogique, utilisée en "tout ou rien" permet facilement de faire des traitements "numériques" de base (portes logiques, activation de relais, temporisation, ect...) Professionnellement j'ai vécu l'inverse, un électronicien qui voulait tout faire en analogique, qui a pondu un super démodulateur avec filtres du second ordre, hystérésis et tout le toutim, avec une bonne centaine de composants et un PCB de 10cm de côté. Très difficile à mettre au point en CEM, la moitié de la carte ne servait que de protections contre les glitchs. Un filtre numérique avec un bête MCU pouvait faire plus performant, plus fiable et pour moins cher. Même pas besoin de FPGA pour cette fonction. Mais s'agissant d'une fonction analogique, ce n'était pas logique de demander au logiciel s'il pouvait la réaliser. @Guillaume3D Je n'ai pas regardé dans le détail ton dernier schéma, mais instinctivement je pense que le régul 5V est de trop, tu peux tout faire en 12V en changeant de relais. Tu peux tout faire uniquement avec le relais, regarde les montages "relais auto maintien". Principe des sécurités anti-redémarrage sur coupure secteur des machines d'atelier. 1 1
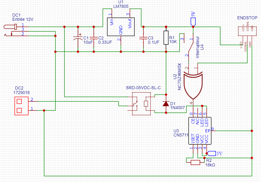
Guillaume3D Posté(e) Octobre 29, 2023 Auteur Posté(e) Octobre 29, 2023 (modifié) il y a 37 minutes, Kachidoki a dit : @Guillaume3D Je n'ai pas regardé dans le détail ton dernier schéma, mais instinctivement je pense que le régul 5V est de trop, tu peux tout faire en 12V en changeant de relais. Tu peux tout faire uniquement avec le relais, regarde les montages "relais auto maintien". Principe des sécurités anti-redémarrage sur coupure secteur des machines d'atelier. J'aimerais garder du 5v pour pouvoir utiliser à peu près tous les capteurs de fin de courses de l'impression 3D. Je ne connais pas du tout "l'auto maintien", je vais aller voir ça, merci ! Pour remplacer l'arduino et pouvoir commuter entre un capteur normalement ouvert/fermé, j'ai utilisé dans mon schéma un "xor" et un driver: Modifié (le) Octobre 29, 2023 par Guillaume3D Schéma
pommeverte Posté(e) Octobre 29, 2023 Posté(e) Octobre 29, 2023 (modifié) Salut, il y a 28 minutes, Guillaume3D a dit : j'ai utilisé dans mon schéma un "xor" et un driver un simple transistor Mosfet N serait nettement plus simple il y a 52 minutes, Kachidoki a dit : Je n'ai pas regardé dans le détail ton dernier schéma, mais instinctivement je pense que le régul 5V est de trop, tu peux tout faire en 12V en changeant de relais c'est exactement ce que je me suis dit . Mais après réflexion, j'ai pensé que @Guillaume3D préférait utiliser un détecteur photo-électrique. Par contre, l'étage de conversion 5V doit être inutile puisque la carte-mère doit sûrement être capable de fournir le 5V. D'ailleurs, en bidouillant un peu le code source (GRBL ?) il doit être possible de tout gérer avec la carte-mère en branchant le relai sur la sortie de chauffe du plateau (sortie d'un Mosfet N). Modifié (le) Octobre 29, 2023 par pommeverte 1
Guillaume3D Posté(e) Octobre 29, 2023 Auteur Posté(e) Octobre 29, 2023 il y a 13 minutes, pommeverte a dit : un simple transistor Mosfet N serait nettement plus simple Sauf que le circuit doit pouvoir gérer deux entrées, pour pouvoir commuter entre un capteur NO ou NC, alors qu'un Mosfet n'a qu'une entrée ? il y a 14 minutes, pommeverte a dit : Par contre, l'étage de conversion 5V doit être inutile puisque la carte-mère doit sûrement être capable de fournir le 5V. D'ailleurs, en bidouillant un peu le code source (GRBL ?) il doit être possible de tout gérer avec la carte-mère en branchant le relai sur la sortie de chauffe du plateau (sortie d'un Mosfet N). J'utilise une MKS Gen L avec Marlin, mais je préfère faire un circuit en amont et qui ne dépende pas de la carte mère, pour pouvoir vraiment couper l'alimentation de celle-ci, les ventilos, l'écran...
pommeverte Posté(e) Octobre 29, 2023 Posté(e) Octobre 29, 2023 il y a 20 minutes, Guillaume3D a dit : Sauf que le circuit doit pouvoir gérer deux entrées, pour pouvoir commuter entre un capteur NO ou NC est-ce vraiment nécessaire? une fois que tu auras choisi ton détecteur, il y a peu de chance que tu changes de modèle, non? sinon, dans ce cas, tu ajoutes un autre mosfet pour inverser le signal: soit tu branches ton détecteur sur le 2nd transistor soit sur le 1er
Guillaume3D Posté(e) Octobre 29, 2023 Auteur Posté(e) Octobre 29, 2023 Il y a 3 heures, pommeverte a dit : est-ce vraiment nécessaire? une fois que tu auras choisi ton détecteur, il y a peu de chance que tu changes de modèle, non? sinon, dans ce cas, tu ajoutes un autre mosfet pour inverser le signal: soit tu branches ton détecteur sur le 2nd transistor soit sur le 1er J'aimerais conserver l'option de pouvoir changer de capteur, afin de garder une certaine "polyvalence" dans mon projet Je vais me renseigner sur les transistors, ça me semble l'option la plus simple effectivement (mais je n'ai aucune connaissances pour le moment sur ces composants), le duo Xor/Driver était une idée de mon père.
electroremy Posté(e) Octobre 30, 2023 Posté(e) Octobre 30, 2023 Il y a 23 heures, Kachidoki a dit : J'ai déjà utilisé un PIC 16F84 pour créer un simple astable 50Hz avec un rapport cyclique d'exactement 50%. Mais c'était après avoir tenté la même chose avec un NE555, qui n'était pas assez précis à mon goût (mais ça aurait été tout à fait suffisant)... Tout ça pour piloter un L298 servant à faire tourner une pompe immergée en 12V alternatif... Je me souviens à l'époque avoir demandé à un prof comment se comporterait le moteur face à un carré plutôt qu'un sinus. L'échange était très intéressant on a passé un quart d'heure à deux face au tableau noir pour conclure que le moteur chaufferait plus. Ce montage à tourné pendant 10ans. Oui je vois bien le cas de figure ; avec un microcontroleur et un quartz on peut avoir des rapports cycliques et des fréquences aussi précises que l'on veut assez facilement (plus compliqué en analogique ou en numérique discrète) Il y a 23 heures, Kachidoki a dit : Professionnellement j'ai vécu l'inverse, un électronicien qui voulait tout faire en analogique, qui a pondu un super démodulateur avec filtres du second ordre, hystérésis et tout le toutim, avec une bonne centaine de composants et un PCB de 10cm de côté. Très difficile à mettre au point en CEM, la moitié de la carte ne servait que de protections contre les glitchs. Un filtre numérique avec un bête MCU pouvait faire plus performant, plus fiable et pour moins cher. Même pas besoin de FPGA pour cette fonction. Mais s'agissant d'une fonction analogique, ce n'était pas logique de demander au logiciel s'il pouvait la réaliser. En effet, le traitement numérique du signal fait des merveilles même avec un tout petit microcontrôleur. Moralité quand on a qu'un marteau, tout ressemble à un clou... il faut savoir faire les deux : analogique et numérique, pour utiliser le plus adapté L'arrivée des microcontrôleurs tout en un (RAM + ROM + CPU + E/S) pas cher dans des petits boitiers DIL a été une sacrée révolution. Ca a rendu obsolète les grosses cartes analogiques et aussi les "cimetières" où pour faire fonctionner un microcontroleur il fallait une ou plusieurs puces pour la ROM, pour la RAM, pour gérer les bus et les E/S. Il y a un autre aspect : un circuit électronique 100% "discret" peut être compris par rétro-ingénierie, modifié ou réparé même si on a pas la doc. En revanche, dès qu'il y a un microcontrôleur, et que sa mémoire est verrouillée, c'est mort. Même si la mémoire peut être lue, comprendre un binaire sans avoir les commentaires du code source initial est ardu. Beaucoup de fabricants effacent même la référence des puces pour compliquer le rétro-ingéniering. Il y a 18 heures, Guillaume3D a dit : J'aimerais conserver l'option de pouvoir changer de capteur, afin de garder une certaine "polyvalence" dans mon projet Je vais me renseigner sur les transistors, ça me semble l'option la plus simple effectivement (mais je n'ai aucune connaissances pour le moment sur ces composants), le duo Xor/Driver était une idée de mon père. Je me pose une question toute bête : Si le besoin est "seulement" de couper l'alimentation dès que le contact détecte qu'il n'y a plus de filament, alors on peut faire très simple, en câblant juste la bobine du relais en série avec le contact et l'alimentation. Il faut choisir un relais dont la bobine correspond à la tension d'alimentation. Le capteur possède un commun, un contact travail et un contact repos qui permet d'adapter le câblage selon la position du relais désirée.
Guillaume3D Posté(e) Octobre 30, 2023 Auteur Posté(e) Octobre 30, 2023 Il y a 3 heures, electroremy a dit : Je me pose une question toute bête : Si le besoin est "seulement" de couper l'alimentation dès que le contact détecte qu'il n'y a plus de filament, alors on peut faire très simple, en câblant juste la bobine du relais en série avec le contact et l'alimentation. Il faut choisir un relais dont la bobine correspond à la tension d'alimentation. Le capteur possède un commun, un contact travail et un contact repos qui permet d'adapter le câblage selon la position du relais désirée. Je ne suis pas sûr d'avoir compris, mais j'ai placé un interrupteur à la sortie du relais qui permet de commuter entre un circuit ouvert ou fermé selon le signal du capteur: Ca me semble être la solution la plus simple; Quand l'interrupteur est en 2-1, la sortie (DC2) est alimentée quand le capteur est à 1, alors qu'en 2-3 la sortie est alimentée quand le capteur est à 0, l'interrupteur sert à switcher entre un capteur NO/NC
pommeverte Posté(e) Octobre 30, 2023 Posté(e) Octobre 30, 2023 (modifié) Salut, Là, tu triches , parce que tu élimines d'office les détecteurs optiques qui ne peuvent supporter le courant du relai. Il y a 9 heures, electroremy a dit : Si le besoin est "seulement" de couper l'alimentation dès que le contact détecte qu'il n'y a plus de filament, alors on peut faire très simple, en câblant juste la bobine du relais en série avec le contact et l'alimentation. Il faut choisir un relais dont la bobine correspond à la tension d'alimentation. Le capteur possède un commun, un contact travail et un contact repos qui permet d'adapter le câblage selon la position du relais désirée. ce point a été abordé précédemment. Ta solution n'est pas compatible avec tous les technologies de détecteurs: Le 29/10/2023 at 11:24, pommeverte a dit : Le 29/10/2023 at 10:32, Kachidoki a dit : Je n'ai pas regardé dans le détail ton dernier schéma, mais instinctivement je pense que le régul 5V est de trop, tu peux tout faire en 12V en changeant de relais c'est exactement ce que je me suis dit . Mais après réflexion, j'ai pensé que @Guillaume3D préférait utiliser un détecteur photo-électrique. Par contre, l'étage de conversion 5V doit être inutile puisque la carte-mère doit sûrement être capable de fournir le 5V. D'ailleurs, en bidouillant un peu le code source (GRBL ?) il doit être possible de tout gérer avec la carte-mère en branchant le relai sur la sortie de chauffe du plateau (sortie d'un Mosfet N). Modifié (le) Octobre 30, 2023 par pommeverte 1
electroremy Posté(e) Octobre 31, 2023 Posté(e) Octobre 31, 2023 Il y a 10 heures, pommeverte a dit : Salut, Là, tu triches , parce que tu élimines d'office les détecteurs optiques qui ne peuvent supporter le courant du relai. ce point a été abordé précédemment. Ta solution n'est pas compatible avec tous les technologies de détecteurs: Y'a encore plus "minimaliste" comme solution : Utiliser comme endstop un microswitch qui supporte 250V AC Il existe des microswitch assez petits, qui n'ont pas besoin de beaucoup de force mécanique, et qui passent 5A voir plus sous 250V AC Du coup tu coupes direct l'alimentation 230V (évidemment, faire un bon câblage avec des cosses isolées + fixation du câble antiarrachement) et là c'est vraiment minimaliste, plus de relais ni d'alimentation A l'école on apprend que l'électronique est plus fiable que la mécanique, en citant toujours l'exemple du manque de fiabilité des premiers ordinateurs conçus avec des relais... avec du recul, je me rend compte que les solutions mécaniques ou électromécaniques à l'ancienne peuvent être très solides et sûres (et facile à réparer si besoin).
Guillaume3D Posté(e) Novembre 1, 2023 Auteur Posté(e) Novembre 1, 2023 Aïe aïe aïe, j'arriverai jamais à faire un bon schéma alors J'ai commandé des composants électronique pour pouvoir faire directement des tests, un peu marre de la théorie, je vais passer à la pratique ! Merci beaucoup pour votre aide, je posterai mes avancées
pat30 Posté(e) Novembre 1, 2023 Posté(e) Novembre 1, 2023 Le 31/10/2023 at 06:34, electroremy a dit : Y'a encore plus "minimaliste" comme solution : Utiliser comme endstop un microswitch qui supporte 250V AC Ce que j'ai dis dans un autre post et qui est à peu prés mon système (je coupe seulement le moteur), un simple inter levier avec un long bras, il reste en position haute (marche) grâce la tension (pas électrique) du filament, lorsque le fil arrive la fin, le levier tombe et l'inter passe en position basse (arrêt).
electroremy Posté(e) Novembre 1, 2023 Posté(e) Novembre 1, 2023 il y a une heure, Guillaume3D a dit : Aïe aïe aïe, j'arriverai jamais à faire un bon schéma alors Mais si justement, comme il y a plusieurs façon de faire tu auras le choix il y a une heure, Guillaume3D a dit : J'ai commandé des composants électronique pour pouvoir faire directement des tests, un peu marre de la théorie, je vais passer à la pratique ! +1 1
Guillaume3D Posté(e) Novembre 4, 2023 Auteur Posté(e) Novembre 4, 2023 Le 01/11/2023 at 12:42, pat30 a dit : Ce que j'ai dis dans un autre post et qui est à peu prés mon système (je coupe seulement le moteur), un simple inter levier avec un long bras, il reste en position haute (marche) grâce la tension (pas électrique) du filament, lorsque le fil arrive la fin, le levier tombe et l'inter passe en position basse (arrêt). J'ai modélisé le même système de bras (merci pour l'idée ) mais avec un capteur optique Je suis entrain d'imprimer le reste des pièces, l'assemblage se fera dans les prochaines semaines 2
Messages recommandés
Créer un compte ou se connecter pour commenter
Vous devez être membre afin de pouvoir déposer un commentaire
Créer un compte
Créez un compte sur notre communauté. C’est facile !
Créer un nouveau compteSe connecter
Vous avez déjà un compte ? Connectez-vous ici.
Connectez-vous maintenant