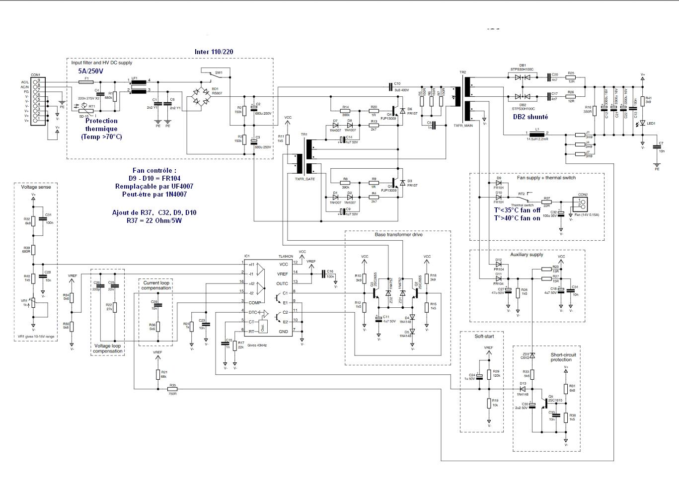
Janpolanton Posté(e) Mars 7, 2018 Posté(e) Mars 7, 2018 (modifié) Bonjour, La curiosité m'a poussé à faire une petite visite dans les entrailles de l'alimentation chinoise clone d'une alimentation Mean Well série S. Tout d'abord, j'ai été intrigué par la présence d'un connecteur JST à 2 broches entouré d'empreintes de composants non installés. Je me suis tout de suite aperçu que ce connecteur pouvait servir à l'alimentation d'un ventilateur. J'ai cherché et trouvé trouvé un schéma qui correspond en tous points au circuit imprimé. Il pourra servir au dépannage éventuel de ces alimentations et aussi à l'amélioration de leur fiabilité. Je vous livre mes premières observations : Après étude du schéma et du circuit imprimé, on peut ajouter un ventilateur. Il suffit d'ajouter 4 composants sur la carte (2 diodes, 1 résistance et un condensateur). J'ai apporté quelques notes sur le schéma. Je ferai les modifications sur la carte et les essais demain. Modifié (le) Mars 7, 2018 par pascal_lb 2
Janpolanton Posté(e) Mars 7, 2018 Auteur Posté(e) Mars 7, 2018 (modifié) Modifié (le) Mars 7, 2018 par Janpolanton
Janpolanton Posté(e) Mars 7, 2018 Auteur Posté(e) Mars 7, 2018 Et les spécification thermiques issue de la datasheet Mean Well
Janpolanton Posté(e) Mars 7, 2018 Auteur Posté(e) Mars 7, 2018 Il y a 1 heure, nono30 a dit : trop fort @Janpolanton je sens que tu vas nous faire de chouettes améliorations J'en ai plusieurs en vue effectivement La première chose à faire sera de fiabiliser cette alimentation. Pour ça, je pense qu'il faudra remplacer les condensateurs chimiques de marque inconnue (Dongbahohe ) par du Nichicon ou du Panasonic. Ensuite, certains condensateurs chimiques ont une tension de service de 16V (trop faible par rapport à une mesure rapide ou j'ai trouvé 15V). Des condos de 25V les remplaceront avantageusement. Il faudra aussi revoir le refroidissement des composants de puissance (ajout de pâte thermique et radiateurs mieux dimensionnés) Je ne désespère pas non plus de la modifier en alimentation 30A (je pense que le circuit imprimé de base est identique ainsi que la majorité des composants). Tout ça pour quelques euros. Malheureusement, ces modifications ne seront pas à la portée de tout le monde, mais moyennant un peu d'attention, je pense que ce sera relativement faisable. A suivre donc...
Maeke Posté(e) Mars 7, 2018 Posté(e) Mars 7, 2018 Oui, et tu as confirmé ce que je t'avais dit, c'est bien un clone d'une Mean Well. Par contre la qualité du pcb lui-même te parait correcte ou il y a à redire? Pour les condensateurs, ça ne m'étonne pas le moins du monde (ni la marque inconnue au bataillon, même pour toi, ni le fait qu'ils soient à la limite de leurs capacités théoriques, et vu que c'est de la sous marque de m..., à mon avis, le fabriquant des condos lui-même a du tirer le coup de production vers le bas).
Janpolanton Posté(e) Mars 7, 2018 Auteur Posté(e) Mars 7, 2018 il y a 22 minutes, Maeke a dit : Oui, et tu as confirmé ce que je t'avais dit, c'est bien un clone d'une Mean Well. Ce n'est pas vraiment un clone à proprement parler mais bel et bien une contrefaçon. Seule l'appellation S-240-12 peut prêter à confusion et laisser croire à un modèle Mean Well. D'ailleurs, pour t'en convaincre, voici la photo du PCB d'une véritable alimentation Mean Well série S-240 Il n'y a aucune comparaison et rapprochement possible, ils ne jouent pas dans la même catégorie. Remarque entre-autres les isolations galvaniques par optocoupleurs (U1 - U2 - u3) absents sur la chinoiserie et la densité de composants utilisés.
Maeke Posté(e) Mars 7, 2018 Posté(e) Mars 7, 2018 (modifié) Oui, ceci dit là non plus je ne suis pas étonné plus que ça, ils ont juste copié le nom, comme ça ils profitent de la confusion pour écouler leurs d...bes. Modifié (le) Mars 7, 2018 par Maeke
Janpolanton Posté(e) Mars 7, 2018 Auteur Posté(e) Mars 7, 2018 Sans égaler la qualité d'une Mean Well, je pense qu'on pourra tout de même en faire quelque chose de plus acceptable et fiable.
mac Posté(e) Mars 7, 2018 Posté(e) Mars 7, 2018 il y a une heure, Janpolanton a dit : Ce n'est pas vraiment un clone à proprement parler mais bel et bien une contrefaçon. Seule l'appellation S-240-12 peut prêter à confusion et laisser croire à un modèle Mean Well. D'ailleurs, pour t'en convaincre, voici la photo du PCB d'une véritable alimentation Mean Well série S-240 Il n'y a aucune comparaison et rapprochement possible, ils ne jouent pas dans la même catégorie. Remarque entre-autres les isolations galvaniques par optocoupleurs (U1 - U2 - u3) absents sur la chinoiserie et la densité de composants utilisés. "isolations galvaniques par optocoupleurs" on se croirait presque dans un film de science fiction je viens de regarder ce que c'était, je savais même pas que ça pouvait exister ! @Janpolanton sans partir trop dans le HS, toi qui est spécialiste en électronique, et qui connais bien les chinoiseries qu'on possède tous, tu peux nous dire ce que tu pense de ça : https://toms3d.org/2018/03/06/get-3d-printer-hot-faster/
Maeke Posté(e) Mars 7, 2018 Posté(e) Mars 7, 2018 (modifié) En attendant la réponse de @Janpolanton je vais déjà te donner mon opinion, les imprimantes Anet sont loin d'avoir la sécurité que l'on attend en france, lorsque elle sont à peine assemblées. Certains utilisent le réglage se trouvant aux côtés des connecteurs à vis pour ajuster la tension à 13.5V, ça peut fonctionner, mais tu vas aussi augmenter la chaleur dégagée par les câbles et connexions, hors le connecteur du plateau (pour ne citer que lui) est déjà à son extrême limite. Pour moi, le jeu n'en vaut pas la chandelle, pas sans modifier l'imprimante en profondeur. Modifié (le) Mars 7, 2018 par Maeke
pascal_lb Posté(e) Mars 7, 2018 Posté(e) Mars 7, 2018 (modifié) Modération : @Janpolanton je déplace ton sujet dans la section électronique Pour ma part, mais sans trop m'y connaître en électronique, tu peux monter à 13.5v mais en utilisant un relais SSR et cet alim n'alimentera que le lit chauffant et comme le dit @Maeke voir les fils qui chauffent, les soudures ... etc Modifié (le) Mars 7, 2018 par pascal_lb
Janpolanton Posté(e) Mars 8, 2018 Auteur Posté(e) Mars 8, 2018 Il y a 6 heures, mac a dit : @Janpolanton sans partir trop dans le HS, toi qui est spécialiste en électronique, et qui connais bien les chinoiseries qu'on possède tous, tu peux nous dire ce que tu pense de ça : https://toms3d.org/2018/03/06/get-3d-printer-hot-faster/ Bonjour, Seul un calcul des intensités cumulées nous donnera la réponse J'avais fait un calcul rapide du bilan des puissances cumulées et j'étais arrivé à un total supérieur à 16A sous 12V. 10 à 11 A pour le plateau chauffant (120W à 130W) 3.3A pour l'extrudeur (40W) Chaque moteur X / Y / extrudeur consomme 0.74A les 2 moteurs axe Z = 1.78A Totaux : 11 + 3.3 + 1.78 = 16.08A Plus quelques centaines de mA pour la carte et les ventilateurs. Pour une tension réglée à 13.5V le bilan sera : Plateau : 13.5 à 14A (13.5V/1 Ohm) Extrudeur (valeur théorique) : 40W sous 12V : (R=U²/P) soit une résistance de 144/40 = 3.6 Ohm (je viens de mesurer la résistance de ma cartouche chauffante et je suis à 4.4 Ohm soit un peu plus de 32W (12²/4.4)) Sous 13.5V I = U/R = 13.5/3.6 = 3.75A Les autres intensités ne changeant pas, le total serait de : 14 + 3.75 + 1.78 = 19.53A A cela il faudra ajouter quelques centaines de mA pour la carte et les ventilateurs. On dépasse les capacités de notre alimentation chinoise donnée pour 20A.
Janpolanton Posté(e) Mars 8, 2018 Auteur Posté(e) Mars 8, 2018 Il y a 7 heures, pascal_lb a dit : Pour ma part, mais sans trop m'y connaître en électronique, tu peux monter à 13.5v mais en utilisant un relais SSR et cet alim n'alimentera que le lit chauffant et comme le dit @Maeke voir les fils qui chauffent, les soudures ... etc Bonjour, Sans vouloir engager un débat, pourquoi utiliser un relais statique? Il n'y a aucun intérêt à utiliser ce composant sur un hotbed en 12V ou 24V DC par rapport à un module mosfet externe, bien au contraire. Ci-dessous quelques les caractéristiques principales d'un SSR40A-DD en image avec mes commentaires. Les relais statiques (SSRxx-DA) n'ont leur utilité que si le hotbed est en 220V (les mosfet ne savent pas faire!)
Maeke Posté(e) Mars 8, 2018 Posté(e) Mars 8, 2018 Par contre ce qui est faisable, c'est de changer les parties chauffantes, ajouter deux mosfets et une deuxième alim, le tout en 24V, et la ca va chauffer nettement plus vite, je laisse @Janpolanton te montrer comment faire.
Maeke Posté(e) Mars 8, 2018 Posté(e) Mars 8, 2018 (modifié) J'ai dit que ce n'était pas faisable sans modifier l'imprimante, ce que tu dis entre dans le cadre des modifications dont je parlais, il n'y a pas de paradoxe. C'est faisable, mais faut avoir les compétences, point. Modifié (le) Mars 8, 2018 par Maeke
Janpolanton Posté(e) Mars 8, 2018 Auteur Posté(e) Mars 8, 2018 Une petite photo montrant la différence de taille des condos chinois 2200µF/25V et d'un véritable nichicon made in Japan.
Maeke Posté(e) Mars 8, 2018 Posté(e) Mars 8, 2018 Je m'en doute, mais tu n'as toujours pas intégré que tout le monde ne sait pas faire les soudures aussi bien que toi, à plus forte raison sur le plateau chauffant.
mac Posté(e) Mars 8, 2018 Posté(e) Mars 8, 2018 Il y a 8 heures, Maeke a dit : En attendant la réponse de @Janpolanton je vais déjà te donner mon opinion, les imprimantes Anet sont loin d'avoir la sécurité que l'on attend en france, lorsque elle sont à peine assemblées. Certains utilisent le réglage se trouvant aux côtés des connecteurs à vis pour ajuster la tension à 13.5V, ça peut fonctionner, mais tu vas aussi augmenter la chaleur dégagée par les câbles et connexions, hors le connecteur du plateau (pour ne citer que lui) est déjà à son extrême limite. Pour moi, le jeu n'en vaut pas la chandelle, pas sans modifier l'imprimante en profondeur. Il y a 2 heures, Janpolanton a dit : Bonjour, Seul un calcul des intensités cumulées nous donnera la réponse J'avais fait un calcul rapide du bilan des puissances cumulées et j'étais arrivé à un total supérieur à 16A sous 12V. 10 à 11 A pour le plateau chauffant (120W à 130W) 3.3A pour l'extrudeur (40W) Chaque moteur X / Y / extrudeur consomme 0.74A les 2 moteurs axe Z = 1.78A Totaux : 11 + 3.3 + 1.78 = 16.08A Plus quelques centaines de mA pour la carte et les ventilateurs. Pour une tension réglée à 13.5V le bilan sera : Plateau : 13.5 à 14A (13.5V/1 Ohm) Extrudeur (valeur théorique) : 40W sous 12V : (R=U²/P) soit une résistance de 144/40 = 3.6 Ohm (je viens de mesurer la résistance de ma cartouche chauffante et je suis à 4.4 Ohm soit un peu plus de 32W (12²/4.4)) Sous 13.5V I = U/R = 13.5/3.6 = 3.75A Les autres intensités ne changeant pas, le total serait de : 14 + 3.75 + 1.78 = 19.53A A cela il faudra ajouter quelques centaines de mA pour la carte et les ventilateurs. On dépasse les capacités de notre alimentation chinoise donnée pour 20A. merci pour vos réponses, ça confirme ce que je pensais, monter à 13.5 ou plus une alim prévue pour 12V (et encore faut voir la stabilisation) ça me parait être extrèmement confiant en l’électronique chinoise qui a des étiquettes et des marquages sur les composants qui ne refletent pas souvent (jamais) la réalité... même moi qui ai une 30A, je ne suis évidemment pas certain que ça soit une 30A... il y a 41 minutes, Didier3D a dit : Salut, Maeke et Pascal_lb c'est paradoxale ce que vous dites, d'un coté nous savons tous que les composants de l'alimentation sont de piètre qualité. Je ne vois pas en quoi remplacer ces composants de piètre qualité pour amélioré la fiabilité de cette alimentation soit un problème. Les fils qui chauffent, les soudures qui quoi .... et vous êtes des marrants, combien de messages sur des histoires de remplacement d'alimentation par une ATX de plus forte puissance. Si vous avez un problème de fil qui chauffe, mais changer le par de plus forte section, un problème de soudure .. devine ce qu'il faut faire :-) je n'ai pas l'impression que vous ayez des avis si différents que ça l'important c'est d'avoir conscience des faiblesse de son installation (composants, fils, soudures) et soit de soulager ses composants en utilisant un moyen supplémenataire soit de remplacer les composants les plus limitants/risqués la conséquence est la même : on fiabilise l'installation
Janpolanton Posté(e) Mars 8, 2018 Auteur Posté(e) Mars 8, 2018 De toutes façons, je ferai les modifs en pas à pas avec les explications, les photos et les mises en garde. Bien sûr que tout le monde ne pourra pas le faire, mais si on est pas trop maladroit et qu'on sache se servir d'un fer à souder, il ne devrait pas y avoir d'obstacle insurmontable. Ça s'adresse en priorité aux personnes possédant quelques compétences / connaissances et ayant le matériel et les composants à disposition car si il faut tout acheter, ça n'en vaudra pas la peine... Et pour en revenir au sujet, voici 2 photos ou l'on remarque,sur la 1ère, la quasi absence de pâte thermique et sur la seconde, la séparation HT /BT par création d'une découpe à faire dans le PCB. PS : je ne sais pas pourquoi cette découpe a été commencée et pas terminée par nos amis chinois
Maeke Posté(e) Mars 8, 2018 Posté(e) Mars 8, 2018 (modifié) il y a 33 minutes, Didier3D a dit : Maeke, Je doute qu'une personne ne sachant pas faire une soudure ce lance dans les entailles de l'alimentation, si l'on devait toujours s’arrêter aux personnes qui ne savent pas... T'as peut être plus l'occasion de voyager sur la planète, mais je peux t'assurer que dans les pays pauvres les gens font preuves d'une très grande débrouillardise à en faire pâlir plus d'un ici. . Y'a bien des gens qui ferait bien de voyager pour se remettre en cause, j'ai l'impression d'être entouré en France de gens lobotomisés avec QI de moineau, qui ont besoin d'être assisté et en plus ont besoin des avis des autres pour avancer... ces générations de personnes me font suer. "je ne parle pas pour toi." Je suis d'accord avec toi, avec le temps les gens sont de moins en moins débrouillards dans nos pays, et pour une raison simple, tout leur est servi sur un plateau. Ta tv est morte? changes la. Sans compter les systèmes électroniques tout fait où il suffit de brancher les cartes entre elles (comme pi, arduino et autres), en soit même c'est très pratique, mais les gamins qui apprennent là-dessus n'ont pas besoin de savoir souder. Par contre je répondais à une question hs ici, pas au sujet des entrailles de l'alimentation. @Janpolanton, je suis d'accord avec toi, pas des masses de pâte thermique, et je n'ai pas non plus l'impression qu'elle soit de très bonne qualité, mais l'inverse m'aurais étonné. Par contre, pour le dremel, j'hésites un peu à tenter l'expérience, mes mains ne sont plus assez fiables pour ça. Modifié (le) Mars 8, 2018 par Maeke
pascal_lb Posté(e) Mars 8, 2018 Posté(e) Mars 8, 2018 Moralité, il faut se démerder ! heureusement que l'on est sur un forum d'entraide et de partage... Ce post était très instructif merci @Janpolanton pour toutes ces explications je suivrais la suite avec intérêt mais perso je n'interviendrais pas plus
Maeke Posté(e) Mars 8, 2018 Posté(e) Mars 8, 2018 (modifié) il y a 4 minutes, pascal_lb a dit : Moralité, il faut se démerder ! heureusement que l'on est sur un forum d'entraide et de partage... Ce post était très instructif merci @Janpolanton pour toutes ces explications je suivrais la suite avec intérêt mais perso je n'interviendrais pas plus Ne t'inquiètes pas, je suis tout à fait pour l'entraide. Le fait que je regrette que les gens ne soit plus aussi débrouillards qu'avant ne veut pas dire que je ne suis pas près à aider, simplement je suis parfaitement conscient que je devrais tenir la main de certaines personnes avec beaucoup de patience, et je le ferais. De même façon, quand je me sentirais dépassé je tenterais de passer le relais à ceux que je sais plus compétents que moi, mais l'un d'entre eux n'a malheureusement pas ma patience, c'est dommage. Modifié (le) Mars 8, 2018 par Maeke
Janpolanton Posté(e) Mars 8, 2018 Auteur Posté(e) Mars 8, 2018 (modifié) Le coup de Dremel qu'on appelle "air gap", c'est un petit plus sécurisant mais non obligatoire dans le cas présent où il y a le minimum syndical. J'ai mis un peu de pâte thermique (AG Silver véritable). Il ne faut surtout pas en mettre une couche trop épaisse, ça ne sert à rien et c'est même déconseillé Modifié (le) Mars 8, 2018 par Janpolanton
dedefr Posté(e) Mars 8, 2018 Posté(e) Mars 8, 2018 Il y a 14 heures, Janpolanton a dit : Intéressantes ces modifs pour RT2, il faudra le demonter pour le mettre ailleurs, mais où ? car là, ils sont connectés ensemble. . . pour les condos de sortie, sur le schéma, c'est des 3300 µf 16 V, j'y metterai des 4400 µf en 35 V ! je vais suivre ce fil avec attention
Messages recommandés
Créer un compte ou se connecter pour commenter
Vous devez être membre afin de pouvoir déposer un commentaire
Créer un compte
Créez un compte sur notre communauté. C’est facile !
Créer un nouveau compteSe connecter
Vous avez déjà un compte ? Connectez-vous ici.
Connectez-vous maintenant