Janpolanton Posté(e) Mars 13, 2019 Auteur Posté(e) Mars 13, 2019 J'ai vu qu'il y avait 6 downloads du typon. Ceux qui l'ont téléchargé peuvent-il me donner des nouvelles? Merci
Metalzoid Posté(e) Mars 13, 2019 Posté(e) Mars 13, 2019 Salut Je l'avais téléchargé pour m'aider pour le cablage, et j'avais essayé de faire un pcb, mais le faire à la main, c'est trop petit. Avec une imprimante laser ou une cnc avec un stylo ça doit passer je pense
Janpolanton Posté(e) Mars 13, 2019 Auteur Posté(e) Mars 13, 2019 il y a 14 minutes, Metalzoid a dit : mais le faire à la main, c'est trop petit C'est facile! Avec une imprimante laser et de l'acétone...
Metalzoid Posté(e) Mars 13, 2019 Posté(e) Mars 13, 2019 (modifié) Oui je sais Mais j'en ai pas sous la main j'avais qu'un marqueur ^^ pour ça que je l'ai fait sur la breadboard plutôt Modifié (le) Mars 13, 2019 par Metalzoid
sha Posté(e) Mars 13, 2019 Posté(e) Mars 13, 2019 il y a 10 minutes, Janpolanton a dit : C'est facile! Avec une imprimante laser et de l'acétone... Pas testé pour ma part . je viens de découvrir cette formule acétone/alcool , faudra que je compare avec le mélange eau oxygénée/acide chlorhydrique .
Janpolanton Posté(e) Mars 13, 2019 Auteur Posté(e) Mars 13, 2019 (modifié) L'acétone c'est pour le transfert du toner sur la partie cuivrée du PCB Le mélange acide / eau oxygénée, c'est pour la gravure après transfert.. Modifié (le) Mars 13, 2019 par Janpolanton 1
sha Posté(e) Mars 13, 2019 Posté(e) Mars 13, 2019 ah ok, , le transfert du toner , je le fais au fer à repasser , ça fonctionne plutôt bien. J'avais compris que le mélange 3:8 acétone/alcool servait à graver ....et sans acide , je trouvais ça révolutionnaire^^
Metalzoid Posté(e) Mars 13, 2019 Posté(e) Mars 13, 2019 (modifié) Moi transfert avec acétone/alcool, et ensuite gravure perchlorure de fer Et ensuite étain chimique Modifié (le) Mars 13, 2019 par Metalzoid
danetco Posté(e) Mars 14, 2019 Posté(e) Mars 14, 2019 Le 12/03/2019 at 19:20, Janpolanton a dit : Je vous rapelle le post où vous pouvez télécharger le typon de ce montage car pour l'instant, il n'y a eu que 4 download, ce qui me surprend un peu <<ICI>> Et le tableau des réservations au 13/03/2019 @danetco, n'oublie pas de me confirmer ta réservation je confirme la réservation pour moi aussi.
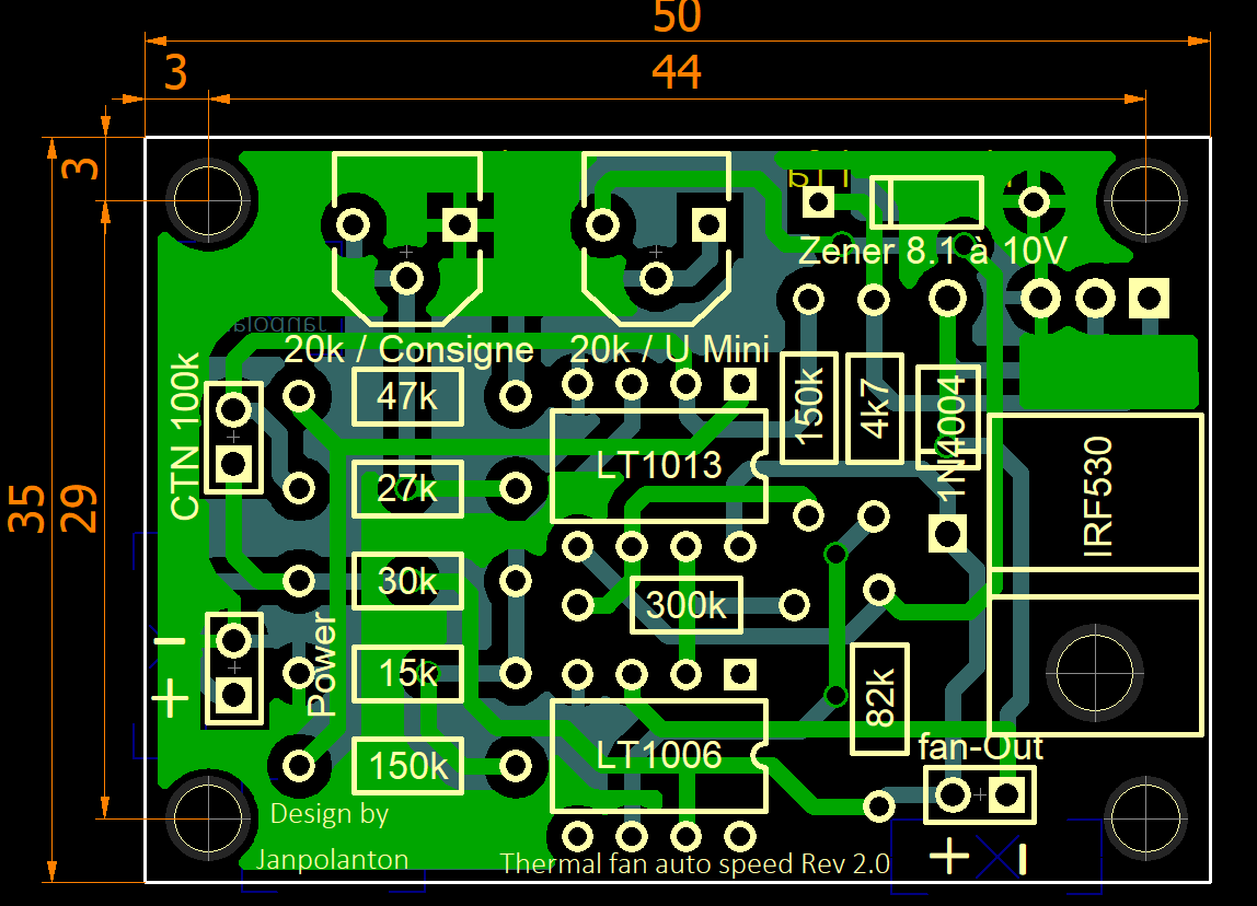
Janpolanton Posté(e) Mars 20, 2019 Auteur Posté(e) Mars 20, 2019 (modifié) Bonjour à tous, Je viens de recevoir les PCB. Le temps de faire les enveloppes et il vous sera envoyé. Rappel de la sérigraphie du PCB Je remets ci-dessous une sérigraphie différente de celle du PCB au niveau de certaines résistances (en orange). Soit vous gardez les valeurs de ces 3 résistances sérigraphiées sur le PCB ci-dessus, soit vous les remplacez par ces 3 valeurs ci-dessous plus faciles à trouver. Tableau des réservations et des envois au 20/03/2019 Attention ! Il ne reste plus que 2 PCB dispos... Modifié (le) Mars 20, 2019 par Janpolanton 1
Janpolanton Posté(e) Mars 20, 2019 Auteur Posté(e) Mars 20, 2019 (modifié) Voilà, J'ai câblé un PCB avec mes composants fond de tiroirs. Le circuit LT1006 a été remplacé par un CA3140 pour faire des tests car il est moins cher que le LT1006 et que j'en avais de dispos (et pas de LT1006). C'est pour cette raison qu'il est implanté sur support. J'ai aussi utilisé des potars 25k au lieu des 20k prévus (je n'avais pas de 20k dispos) La Zener utilisée est une 9.1V (mesurée à 8.7V) mais la valeur reste dans la fourchette 8.2V à 10V. Je ferai les essais de fonctionnement plus tard et je vous en ferai un petit exposé (il faut que je trouve une ctn 100k dans mon fourbi...) Et je posterai les paquets demain matin Voilà... Edité : J'ai procédé à quelques essais vite fait sans prises de mesures de température ni de tension. Comme je m'y attendais, le fonctionnement est identique avec un CA3140 et est conforme à mes calculs et à mes simulations. Donc à vos fers à souder quand vous aurez le PCB. Modifié (le) Mars 20, 2019 par Janpolanton 2
Metalzoid Posté(e) Mars 21, 2019 Posté(e) Mars 21, 2019 Bravo petit poulet ! C'est vrai que tu as fait fort avec cette carte de contrôle Faudrait que marlin l'intègre, et qu'on puisse l'utiliser nativement (suivant les possibilités des cartes mères bien sur ^^) Bravo poulet ! Et merci énormément
Janpolanton Posté(e) Mars 21, 2019 Auteur Posté(e) Mars 21, 2019 il y a 15 minutes, Metalzoid a dit : Faudrait que marlin l'intègre, et qu'on puisse l'utiliser nativement En fait, le module, comme tu le sais, est entièrement indépendant du type de CM puisque alimenté en direct et qu'il est compatible 12V et 24V Quelle est ton idée avec Marlin?
sha Posté(e) Mars 21, 2019 Posté(e) Mars 21, 2019 (modifié) Le pire , c'est que sous Marlin , ce doit être " assez aisé " à intégrer , une thermistance et un contrôle du ventilateur sur des pins PWM ( soumis à la carte et ses pins libres ou pas bien sûr .) L'arduino a toujours eu pour vocation de remplacer l'électronique conventionnelle en la simulant , n'ayant besoin que d'interfaces/capteurs/actionneurs externes pour fonctionner , et nos cartes étant à base d'arduino , c'est limite fait pour gérer ce genre de commandes . Modifié (le) Mars 21, 2019 par sha quand y'en a plusieurs , on met un S ..c'est connu pourtant :( 1
Metalzoid Posté(e) Mars 21, 2019 Posté(e) Mars 21, 2019 il y a 2 minutes, sha a dit : Le pire , c'est que sous Marlin , ce doit être " assez aisé " à intégrer , une thermistance et un contrôle du ventilateur sur des pins PWM ( soumis à la carte et ses pins libres ou pas bien sûr .) L'arduino a toujours eu pour vocation de remplacer l'électronique conventionnelle en la simulant , n'ayant besoin que d'interfaces/capteurs/actionneurs externes pour fonctionner , et nos cartes étant à base d'arduino , c'est limite fait pour gérer ce genre de commandes . @sha à répondu à ma place
sha Posté(e) Mars 21, 2019 Posté(e) Mars 21, 2019 oui , excusez moi , je suis en furtif ce topic fort intéressant et surgit de temps en temps
Janpolanton Posté(e) Mars 21, 2019 Auteur Posté(e) Mars 21, 2019 il y a 38 minutes, sha a dit : une thermistance et un contrôle du ventilateur sur des pins PWM Et tu reviens aux inconvénients du PWM sur un ventilateur DC d'une part et d'autre part les CM avec un firmware propriétaire ne seraient pas gérées. Et avec plusieurs modules de mon cru (le tout de mon cru d'ailleurs @fran6p ) tu gères : Hotend Caisson Ventilo CM Ventilo alim Etc. 1 1 1
sha Posté(e) Mars 21, 2019 Posté(e) Mars 21, 2019 C'est clair que le coté autonome de ton module le rend universel , ce qui est un gros plus . (il peut être aussi utile dans pas mal d'autres domaines qui nécessitent une régulation thermique) Ce qui m'étonne plus , c'est que ce n'ait pas éventuellement été déjà intégré en option sur les machines qui auraient la capacité de le faire ( sortie/entrée pins dispo) , il " suffirait " de copier le fonctionnement de l'autre ventil , celui qui refroidit le filament en sortie ( paramétrable de 0 à 100%) , mais il serait piloté par une thermistance en lieu et place du Gcode .
Janpolanton Posté(e) Mars 21, 2019 Auteur Posté(e) Mars 21, 2019 à l’instant, sha a dit : Ce qui m'étonne plus , c'est que ce n'ait pas éventuellement été déjà intégré en option sur les machines qui auraient la capacité de le faire ( sortie/entrée pins dispo) , il " suffirait " de copier le fonctionnement de l'autre ventil , celui qui refroidit le filament en sortie ( paramétrable de 0 à 100%) , mais il serait piloté par une thermistance en lieu et place du Gcode . Il y a des machines qui régulent la température hotend mais apparemment si j'ai bien compris, c'est du tout ou rien... 2
Janpolanton Posté(e) Mars 22, 2019 Auteur Posté(e) Mars 22, 2019 Salut, Merci pour l'info, ça a été rapide pour une fois... Bonne bricole.
Janpolanton Posté(e) Mars 22, 2019 Auteur Posté(e) Mars 22, 2019 Au sujet des tests auxquels j'ai procédé avec un ventilateur 12V / 0.35A NMB Flowmax (celui qui équipe mon alimentation 12V/20A), j'ai mesuré une pente d'environ 200mV/°C. Ce ventilateur démarre aux environs de 4V (réglage du seuil de démarrage par le potar U-Mini). Si la T° de démarrage est fixée à 30°C (par le potar Consigne), la vitesse maxi est atteinte pour une température de 70°C 12V (U maxi) - 4V (U démarrage) = 8V de pente d'accélération. A raison de 0.2V/°C, la température à atteindre pour la tension maxi sera de 30°C + 8V/0.2V soir 40°C --> total = 70°C pour un fonctionnement à vitesse maxi. La tension sous le seuil de démarrage est d'environ 0.7V au lieu de 0V mais je pense que le coupable est le CA3140. Ceux d'entre vous qui utiliseront le LT1006 initialement prévu devraient trouver une tension bien plus proche de 0V. 1
danetco Posté(e) Mars 23, 2019 Posté(e) Mars 23, 2019 Je suis vraiment un boulet, mais quand je vais sur RS, pour commander pas exemple les résistances, je ne vois que par 1000 ou 200 ou 50, mais pas à l'unité... Je sais que ça t'a déjà été demandé, mais pourrais tu Japolanton (ou quelqu'un d'autre), nous faire une liste exacte, avec, cerise sur le gâteau, les liens de tous le composants... Oui je sais, je pousse le bouchon un peu trop loin Emile!!! #boulet
Janpolanton Posté(e) Mars 23, 2019 Auteur Posté(e) Mars 23, 2019 il y a une heure, danetco a dit : nous faire une liste exacte, avec, cerise sur le gâteau, les liens de tous le composants... Oui je sais, je pousse le bouchon un peu trop loin Emile!!! #boulet Bonjour, La liste des principaux composants a été faite sur ce même topic avec les liens RS Pour les résistances il faut en commander chez les chinois pour une poignée de riz ou chez RS particuliers par 5 ou 10 et profiter du week end avec le port offert
Messages recommandés
Créer un compte ou se connecter pour commenter
Vous devez être membre afin de pouvoir déposer un commentaire
Créer un compte
Créez un compte sur notre communauté. C’est facile !
Créer un nouveau compteSe connecter
Vous avez déjà un compte ? Connectez-vous ici.
Connectez-vous maintenant