Metalzoid Posté(e) Mars 27, 2019 Posté(e) Mars 27, 2019 Je pense n'importe, vu que ça ne consomme pas beaucoup
Metalzoid Posté(e) Mars 27, 2019 Posté(e) Mars 27, 2019 Je t'en prie Après, si tu port ventilo régule de base, ne l'y branche pas ^^ Mais bon, je suppose que si tu as pris ce pcb, c'est qu'il ne régule pas
sha Posté(e) Mars 27, 2019 Posté(e) Mars 27, 2019 A la limite , à avoir un système autonome , autant qu'il le soit complètement et le brancher directement sur l'alim . Sur ma machine , le ventilateur se déclenche à partir de 50° détecté (buse), donc en branchant sur cette alim ventilation , la régulation ne serait jamais activé en dessous de ces 50° .
Metalzoid Posté(e) Mars 27, 2019 Posté(e) Mars 27, 2019 Tout a fait Moi aussi, je le branche direct sur l'alim ^^ après, chacun ses choix
Gaara Posté(e) Mars 27, 2019 Posté(e) Mars 27, 2019 (modifié) Eh nan ça ne se régule pas. Sur la Chiron, dès que la machine est en marche le ventilo tourne à fond. Et c'est fatiguant ! Si je compare à la Tornado, elle est mieux étudiée de ce côté-là car il démarre que quand la buse se met en chauffe et se régule. Edit: je vais mesurer le port ventilo pour être sûr ^^ Modifié (le) Mars 27, 2019 par Gaara
sha Posté(e) Mars 27, 2019 Posté(e) Mars 27, 2019 oui , après c'est pas dramatique , suivant le protocole de la machine (certainement très similaire) ,le déclenchement est basé sur le hotend et non pas le radiateur qui ne sera pas à 50° quand le bloc de chauffe les atteindra . Suite à ton message : Si ton ventilateur se met en route dés la commande de chauffage , alors c'est similaire que ce soit alim générale ou alim perso du ventilateur .
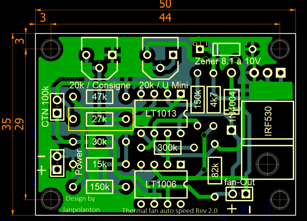
Janpolanton Posté(e) Mars 27, 2019 Auteur Posté(e) Mars 27, 2019 il y a 22 minutes, Gaara a dit : Le potentiomètre consigne est à fond (j'aurais aimé aller plus loin) Salut, Tu peux remplacer la résistance de 27K par une de 15k et en mettant le potar consigne à 100% et le U-mini à 0% tu aurais cette courbe de fonctionnement théorique.
Gaara Posté(e) Mars 27, 2019 Posté(e) Mars 27, 2019 C'est sûr que pour le moment ça démarre à 50°C, peut-être un peu élevé. Le démarrage à lieu vers 13~14V avec le ventilo d'essai. Je ferais des essais avec le ventilo réel, mais je dois attendre la fin de mon print . Je pensais remplacer le potentiomètre consigne par 30K fixe, mais ta solution semble meilleure.
Metalzoid Posté(e) Mars 27, 2019 Posté(e) Mars 27, 2019 Salut C'est bon, j'ai reçu mes nouveaux composants, c'est monté (cette fois, en faisant attention à la masse ), et ça fonctionne Merci @Janpolanton pour ton talent ! 1
Janpolanton Posté(e) Mars 27, 2019 Auteur Posté(e) Mars 27, 2019 il y a 1 minute, Gaara a dit : C'est sûr que pour le moment ça démarre à 50°C 50°C ce n'est pas vraiment élevé mais ton problème n'est pas du au potar consigne mais à la tension mini à laquelle démarre ton ventilo (si le réel démarrait à 9V ce serait parfait) Alors effectivement attends ton ventilo réel avant de remplacer quoi que ce soit... 2
Metalzoid Posté(e) Mars 27, 2019 Posté(e) Mars 27, 2019 Salut tout le monde J'ai modélisé une petite boite pour le PCB, donnez vos avis, et si vous voulez les stl, n'hésitez pas Il y a une version pour mettre un connecteur 6 pins 2.54mm, une pour mettre 3 connections 2 pins 2.54mm, et une avec juste un trou pour passer les câbles 3
Gaara Posté(e) Mars 27, 2019 Posté(e) Mars 27, 2019 Il y a 3 heures, Janpolanton a dit : Alors effectivement attends ton ventilo réel avant de remplacer quoi que ce soit... Heu... J'ai du 27V en sortie DC... Je peux connecter le PCB sans risque ?
Gaara Posté(e) Mars 27, 2019 Posté(e) Mars 27, 2019 Et voilà Je sais pas encore ou mettre la sonde, je pense au plus près des transistors (je crois que c'en est) avec de la pâte ou colle thermique Mais, démarrage du ventilo vers 17~18V.
Janpolanton Posté(e) Mars 27, 2019 Auteur Posté(e) Mars 27, 2019 à l’instant, Gaara a dit : Mais, démarrage du ventilo vers 17~18V. C'est trop haut, il faut régler le potar U-mini pour baisser la tension de consigne (sauf si ton ventilo ne démarre qu'à cette tension). Déjà est-ce qu'il démarre et tourne en 12V? il y a 3 minutes, Gaara a dit : Je sais pas encore ou mettre la sonde, je pense au plus près des transistors C'est une très bonne possibilité car généralement sur ces alims, le thermo-switch est inséré au centre d'un tore à la pâte thermique.
Gaara Posté(e) Mars 27, 2019 Posté(e) Mars 27, 2019 (modifié) il y a 7 minutes, Janpolanton a dit : Déjà est-ce qu'il démarre et tourne en 12V? Avec une alim externe, oui Je dois mettre à 0 le potar U-mini? (sens anti-horaire? -> je tourne dans le sens inverse des aiguilles d'une montre jusqu'à l'arrêt?) Modifié (le) Mars 27, 2019 par Gaara
Janpolanton Posté(e) Mars 27, 2019 Auteur Posté(e) Mars 27, 2019 Tu peux essayer de le mettre à 0 (complètement tourné vers la gauche normalement). Mais il faudrait définir tes consignes de température mini et maxi A quelle température tu souhaites le démarrage à vitesse mini et quelle est la tension mini à laquelle le ventilo démarre et tourne sans à coups? A quelle température la vitesse maxi est atteinte? Il faut procéder à des essais avec une source de température connue (un verre d'eau chaude + un thermomètre). Les réglages des 2 potars influent l'un sur l'autre. Il faut les régler progressivement.
Gaara Posté(e) Mars 28, 2019 Posté(e) Mars 28, 2019 Salut, Bon ben j'ai un souci. Apparemment il y a une sécurité interne qui désactive l'alimentation du bed si le ventilo ne tourne pas: le bed ne chauffe plus Je vais remonter à l'origine et voir si c'est ça.
Janpolanton Posté(e) Mars 28, 2019 Auteur Posté(e) Mars 28, 2019 il y a 14 minutes, Gaara a dit : Apparemment il y a une sécurité interne qui désactive l'alimentation du bed si le ventilo ne tourne pas Salut, C'est bizarre, si le ventilo tourne en permanence en direct sur l'alim, l'imprimante ne peut pas le savoir ou alors il y a une différence avec la (les) tienne (s) Je croyait que tu mettais ce module pour ventiler ton alimentation.
Gaara Posté(e) Mars 28, 2019 Posté(e) Mars 28, 2019 Oui c'est bien au niveau de l'alim, j'espère ne rien avoir cramé ^^ (j'ai pas vu de fumée :p) Je revérifie et rebranche le ventilo en direct pour voir. Dommage le gain en db était plutot cool
Janpolanton Posté(e) Mars 28, 2019 Auteur Posté(e) Mars 28, 2019 Il faut peut-être faire croire à l'alim qu'il y a un ventilo présent Peut-être qu'en mettant une résistance équivalente sur le bornier sortie ventilo, ça le ferait. Essaie de mesurer la résistance de ton ventilo (multimètre en position Ohm. Là je pars faire le marché, je te reprends en fin de matinée
Gaara Posté(e) Mars 28, 2019 Posté(e) Mars 28, 2019 Suite des tests: avec le ventilo en direct, même chose. C'est sûrement un faux contact quelquepart, car j'ai testé la résistance du bed: ok à 1.2 ohms, et la résistance du capteur du bed: ok (diminue si je chauffe) L'écran m'indiquait bed à 0° et ne bougait pas. Je remonte et vois si c'est ok
Messages recommandés
Créer un compte ou se connecter pour commenter
Vous devez être membre afin de pouvoir déposer un commentaire
Créer un compte
Créez un compte sur notre communauté. C’est facile !
Créer un nouveau compteSe connecter
Vous avez déjà un compte ? Connectez-vous ici.
Connectez-vous maintenant