Tircown Posté(e) Mars 2, 2019 Posté(e) Mars 2, 2019 Mon livre "l'électronique pour les nuls" a fait des miracles: j'ai compris ce que tu as dis
aleph34 Posté(e) Mars 2, 2019 Posté(e) Mars 2, 2019 Hmm... Si vous voulez rajouter un contrôle du fonctionnement, c'est sûrement plus simple de mettre un seuil sur la thermistance : trop chaud -> on alerte, quelle que soit la cause de la surchauffe (fan bloqué, mal réglé, radiateur sale, etc)
Janpolanton Posté(e) Mars 2, 2019 Auteur Posté(e) Mars 2, 2019 il y a 12 minutes, aleph34 a dit : Si vous voulez rajouter un contrôle du fonctionnement, c'est sûrement plus simple de mettre un seuil sur la thermistance C'est aussi une idée mais c'est pas plus simple, il faut ajouter une thermistance, un double comparateur (soit 2 AOP) plus une gestion d'alarme. Mais ça évite le ventilateur 3 fils...
Metalzoid Posté(e) Mars 2, 2019 Posté(e) Mars 2, 2019 À ce moment là, si tu veux faire un modèle comme ça, au lieu d'une alarme, tu met une sortie du style runout sensor, et comme ça ton imprimante arrête l'impression :) c'est qu'une idée :P Envoyé de mon iPhone en utilisant Tapatalk
fran6p Posté(e) Mars 2, 2019 Posté(e) Mars 2, 2019 il y a 57 minutes, Tircown a dit : Mon livre "l'électronique pour les nuls" a fait des miracles: j'ai compris ce que tu as dis Aurais-tu une référence à proposer pour le mal (mâle?) comprenant que je suis ?
Tircown Posté(e) Mars 2, 2019 Posté(e) Mars 2, 2019 https://www.amazon.fr/Lélectronique-pour-Nuls-poche-édition/dp/2412023735/ref=pd_cp_14_2/262-4231282-6918608?_encoding=UTF8&pd_rd_i=2412023735&pd_rd_r=d395dfd1-3ce6-11e9-a80c-2fcb36c9f572&pd_rd_w=XSvFm&pd_rd_wg=XtCqD&pf_rd_p=47e75f55-dc5d-4620-9738-c74dfd4c55ed&pf_rd_r=Y1X6BFDEMRWCQVFW3085&psc=1&refRID=Y1X6BFDEMRWCQVFW3085 Je sais pas si c'est le meilleur livre pour apprendre mais ça donne des bases. Après j'essaye autant que possible de comprendre les petits schéma qui passent sous mes yeux et @Janpolanton est une mine d'or :p.
Metalzoid Posté(e) Mars 2, 2019 Posté(e) Mars 2, 2019 https://www.amazon.fr/Lélectronique-pour-Nuls-poche-édition/dp/2412023735/ref=pd_cp_14_2/262-4231282-6918608?_encoding=UTF8&pd_rd_i=2412023735&pd_rd_r=d395dfd1-3ce6-11e9-a80c-2fcb36c9f572&pd_rd_w=XSvFm&pd_rd_wg=XtCqD&pf_rd_p=47e75f55-dc5d-4620-9738-c74dfd4c55ed&pf_rd_r=Y1X6BFDEMRWCQVFW3085&psc=1&refRID=Y1X6BFDEMRWCQVFW3085 Je sais pas si c'est le meilleur livre pour apprendre mais ça donne des bases. Après j'essaye autant que possible de comprendre les petits schéma qui passent sous mes yeux et [mention=10126]Janpolanton[/mention] est une mine d'or :p.Oh oui, pour ça on peut dire qu'il est doué le type [emoji39][emoji39]Envoyé de mon iPhone en utilisant Tapatalk
Janpolanton Posté(e) Mars 2, 2019 Auteur Posté(e) Mars 2, 2019 il y a 6 minutes, Tircown a dit : comprendre les petits schéma qui passent sous mes yeux et @Janpolanton est une mine d'or :p. Merci, j'essaie toujours d'expliquer mes démarches dans la mise au point et l'évolution de mes schémas. Même si ça peut paraitre "chiant" ou être HS car on est pas sur un forum dédié à l'électronique. 1
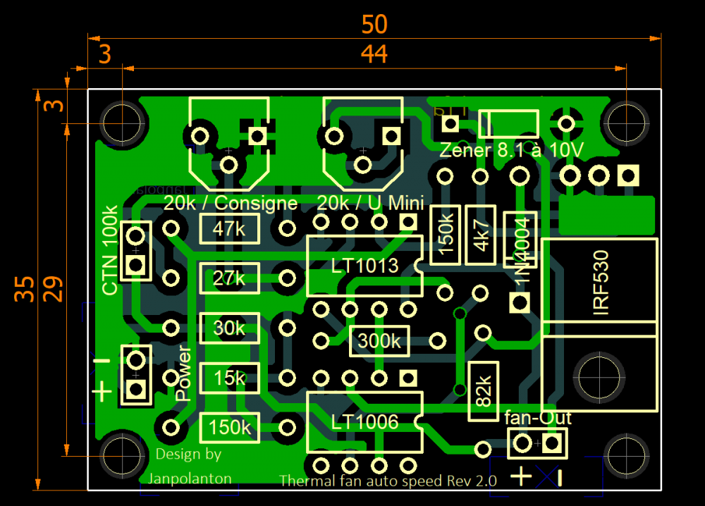
Janpolanton Posté(e) Mars 3, 2019 Auteur Posté(e) Mars 3, 2019 (modifié) Bonjour à tous, J'ai envoyé une commande pour faire graver 10 PCB J'en aurai donc 9 de dispos (je m'en réserve 1) pour ceux qui voudraient se lancer dans l'aventure. Je ne fournis que le PCB gravé mais aucun composant. Le prix est de 4€ / pièce port compris Réservations par MP pour un envoi dans environ 3 semaines (temps de fabrication et d'envoi par l'usine chinoise) Et les RS codes commande ainsi que les prix chez RS Particuliers pour les composants principaux Le port est offert pour les commandes passées le W-E Pour les 2 potar de 20K (série 3306 de Bourns), comme ils sont chers chez RS, on peut s'en procurer 10 clones chez les chinois pour le prix d'un seul chez RS Exemple parmi d'autres... Les résistances 30k et 300k ne sont pas des valeurs courantes de fond de tiroirs J'ai refait les calculs avec de nouvelles valeurs plus conventionnelles (résistances en orange) tout en restant au plus près des caractéristiques de fonctionnement escompté. Pour la Zener, mon clavier m'a fait une farce, 8.1V n'existe pas, la bonne valeur mini est 8.2V (ainsi que 9.1V et 10V ) Modèle possible de thermistance CTN 100k à 25°C Modifié (le) Mars 4, 2019 par Janpolanton
Janpolanton Posté(e) Mars 3, 2019 Auteur Posté(e) Mars 3, 2019 (modifié) J'ai déjà des réservations de PCB Mise à jour du tableau au 6 mars 2019 Modifié (le) Mars 6, 2019 par Janpolanton
Janpolanton Posté(e) Mars 4, 2019 Auteur Posté(e) Mars 4, 2019 (modifié) Bonjour à tous, Pour les aventuriers qui voudraient graver le PCB eux-mêmes, je vous propose le typon de la dernière version (celle ci-dessus) Le PCB proposé est en simple face avec des pistes de 1mm mais les dimensions sont un peu plus grandes que celles du PCB que j'ai fait graver et que je propose à la vente. fan auto speed typon.pdf fan auto speed sérigraphie.pdf Bonne bricole Modifié (le) Mars 6, 2019 par Janpolanton 1 1
Metalzoid Posté(e) Mars 5, 2019 Posté(e) Mars 5, 2019 Salut :)Tu pourrais refaire la liste actualisée des composants ? Merci poulet :) Envoyé de mon iPhone en utilisant Tapatalk
Janpolanton Posté(e) Mars 5, 2019 Auteur Posté(e) Mars 5, 2019 (modifié) @Metalzoid Salut, Tu as les liens qui vont bien pour les composants spécifiques sur la page précédente Toutes les valeurs des composants sont apparentes sur la sérigraphie et toutes les résistances sont en 1/4 Watt. Pour la diode 1N4004, elle peut être remplacée par n'importe laquelle de la série 1N4002 à 1N4007, ce n'est pas critique (ou toute diode 70 à 700V / 1A) Pour les 3 connecteurs, je les laisse au choix de chacun (JST HX, bornier à vis, pin mâles ou même rien du tout...) Le pas des connecteurs est de 2.54mm (2.5mm ça va aussi ) Modifié (le) Mars 5, 2019 par Janpolanton
Tircown Posté(e) Mars 5, 2019 Posté(e) Mars 5, 2019 Le 01/03/2019 at 19:15, sha a dit : Je reconnais tout le plaisir du DIY , mais il y a des solutions toutes faites et à pas cher ( 2€) . Etant donné la plage de température qui est raisonnable ( vous parlez de 40° en régulation) , avec un petit module thermostat genre : https://www.amazon.fr/Thermistor-Temperature-Lm393-Comparateur-Optimus-électrique/dp/B06XGHD11Y La thermistance sera déportée vers le radiateur et la sortie commandera le ventilateur , il suffit d'avoir une alim à dispo et c'est autonome. c'est un comparateur , on doit pouvoir trouver des quantités de schémas sur le net et c'est adaptable . En cherchant à répondre à Bosco sur son problème de turbine je suis tombé sur une section de Marlin, nommée "Extruder cooling fans" dans Configuration_adv.h assez intéressante: il est possible de configurer un pin pour démarrer le ventilateur de hotend lorsque la buse dépasse une certaine température avec un paramètre FAN_SPEED PWM. Ceci dit ça ne fait toujours pas aussi bien que @Janpolanton.
Janpolanton Posté(e) Mars 5, 2019 Auteur Posté(e) Mars 5, 2019 Salut, Et oui, et avec une Anet A8 stock ou une imprimante avec firmware fermé, ça le fait pas dutoudutou...
sha Posté(e) Mars 5, 2019 Posté(e) Mars 5, 2019 Merci pour l'info @Tircown . Il va arriver le moment où je vais devoir installer un double tête , et la gestion de la ventilation va se poser .Pour le moment , de mon coté , le ventilateur s'allume lorsque la tête dépasse 50° , c'est surement ce paramètre qui est défini ( un contrôle de cette ligne de config me permettra d'associé le terrain et le théorique , le lien réel avec l'action et éventuellement sont fonctionnement .je suis pour le moment en 0 ou 1 , et j'attends avec impatience les retours sur la modulation du ventilateur ... gros intérêt ou pas^^ )
Janpolanton Posté(e) Mars 6, 2019 Auteur Posté(e) Mars 6, 2019 (modifié) Il y a 13 heures, sha a dit : et j'attends avec impatience les retours sur la modulation du ventilateur ... gros intérêt ou pas^^ ) Salut, Si comme dans beaucoup de cas la température du hotend se situe entre 30 et 40°C et qu'il suffise de maintenir un débit réduit de soufflage pour rester autour de cette température, ça apporte un vrai confort niveau bruit.. Peut-être que dans les cas extrêmes, le ventilo ne tournera pas si on reste toujours sous le point de consigne de démarrage ou qu'il tournera toujours plein pot en fonction du modèle de hotend et de la température atteint par celui-ci. Va savoir Charles... Dans tous les cas, il sera à l'arrêt hors impression et c'est déjà appréciable. Modifié (le) Mars 6, 2019 par Janpolanton
sha Posté(e) Mars 6, 2019 Posté(e) Mars 6, 2019 ça va être ça le souci pour se faire une idée , c'est que toutes les machines auront un comportement différent en fonction de la conception
Janpolanton Posté(e) Mars 6, 2019 Auteur Posté(e) Mars 6, 2019 il y a 10 minutes, sha a dit : c'est que toutes les machines auront un comportement différent en fonction de la conception Au pire, ça tournera toujours plein pot...( mais je suis dubitatif, à mon avis ça régulera) Et si le ventilo, malgré le module tourne toujours à fond en permanence, c'est qu'il y a un problème de dimensionnement de celui-ci. Le débat est ouvert avec les premières impressions de ceux qui ont téléchargé le typon et peut-être déjà procédé au câblage et aux essais. Leur avis est attendu avec impatience...
jmarie3D Posté(e) Mars 6, 2019 Posté(e) Mars 6, 2019 Il y a 4 heures, Janpolanton a dit : hotend Je pense que tu veux parler du heatbreak, plutôt, non ?
Janpolanton Posté(e) Mars 6, 2019 Auteur Posté(e) Mars 6, 2019 ben non, je parle bien du hotend Le heatbreak c'est autre chose
sha Posté(e) Mars 6, 2019 Posté(e) Mars 6, 2019 (modifié) il y a une heure, Janpolanton a dit : Au pire, ça tournera toujours plein pot...( mais je suis dubitatif, à mon avis ça régulera) Et si le ventilo, malgré le module tourne toujours à fond en permanence, c'est qu'il y a un problème de dimensionnement de celui-ci. Le débat est ouvert avec les premières impressions de ceux qui ont téléchargé le typon et peut-être déjà procédé au câblage et aux essais. Leur avis est attendu avec impatience... Oh , mais je ne remets pas en cause le bon fonctionnement de tout ça , mais je suis en train de modifier entièrement ma machine ( caisson , double extrusion , écran TFT , éclairage intégré , aération du caisson )...et c'est chaud Il est prévu d'installer des fiches de branchement pour les cartouches chauffantes , les thermistances , la ventilation pour rendre facile le changement de configuration ou la réparation .Les fiches seront sur le chariot des X bien sûr , dans une petite boite ( que je veux la moins grosse possible ) avec déjà dedans de l'électronique qui devrait via une led RGB ,m'indiquer en vert la marche de la machine , en orange l'info que la tête d'impression est chaude ( en récupérant le signal ventilateur en marche au dessus de 50° )et en rouge quand la cartouche chauffe . Il faut donc que j'y intègre ton électronique en plus ...ou alors l'installer dans la boite et tirer un fil pour la thermistance jusqu'à la tête .En étant déjà débordé de tous les cotés , j'attends une motivation par les retours Modifié (le) Mars 6, 2019 par sha
cmatec Posté(e) Mars 6, 2019 Posté(e) Mars 6, 2019 @Janpolanton : super boulot !!! Au delà du contrôle de la ventilation de la "hotend", je verrai bien ton module pour la gestion de la température dans un caisson .
Janpolanton Posté(e) Mars 6, 2019 Auteur Posté(e) Mars 6, 2019 il y a une heure, cmatec a dit : super boulot !!! Au delà du contrôle de la ventilation de la "hotend", je verrai bien ton module pour la gestion de la température dans un caisson Salut, J'y ai pensé aussi, qui peut le plus peut le moins Peut-être retravailler et recalculer les seuils et encore... Merci pour ton compliment
Messages recommandés
Créer un compte ou se connecter pour commenter
Vous devez être membre afin de pouvoir déposer un commentaire
Créer un compte
Créez un compte sur notre communauté. C’est facile !
Créer un nouveau compteSe connecter
Vous avez déjà un compte ? Connectez-vous ici.
Connectez-vous maintenant