Hobi Posté(e) Avril 13, 2019 Posté(e) Avril 13, 2019 Meme modele, sur l'avant C2 au lieu de C1. Question, le nettoyage a alcool c'etait avant les tests, ou apres?
Crzay Posté(e) Avril 13, 2019 Posté(e) Avril 13, 2019 Après Envoyé de mon iPhone en utilisant Tapatalk
CacaoTor Posté(e) Avril 13, 2019 Auteur Posté(e) Avril 13, 2019 (modifié) Victoire ! Ça fonctionne chez moi. Touch Screen OK On faisait complètement fausse route. Il est bien nécessaire d'utiliser le SPI : /** * Marlin 3D Printer Firmware * Copyright (C) 2016 MarlinFirmware [https://github.com/MarlinFirmware/Marlin] * * Based on Sprinter and grbl. * Copyright (C) 2011 Camiel Gubbels / Erik van der Zalm * * This program is free software: you can redistribute it and/or modify * it under the terms of the GNU General Public License as published by * the Free Software Foundation, either version 3 of the License, or * (at your option) any later version. * * This program is distributed in the hope that it will be useful, * but WITHOUT ANY WARRANTY; without even the implied warranty of * MERCHANTABILITY or FITNESS FOR A PARTICULAR PURPOSE. See the * GNU General Public License for more details. * * You should have received a copy of the GNU General Public License * along with this program. If not, see <http://www.gnu.org/licenses/>. * */ #pragma once #include "HAL.h" #include "../../lcd/ultralcd.h" // We rely on XPT2046 compatible mode to ADS7843, hence no Z1 and Z2 measurements possible. #define XPT2046_DFR_MODE 0x00 #define XPT2046_SER_MODE 0x04 #define XPT2046_CONTROL 0x80 #define XPT2046_X 0x10 #define XPT2046_Y 0x50 #define TP_CS2 PB12 #define TP_INT PC6 // the 3 defines below are needed for the sw_SPI function #define TP_SCK PB13 #define TP_MISO PB15 #define TP_MOSI PB14 uint16_t getInTouch(uint8_t coordinate); uint8_t xpt2046_read_buttons(); void touch_swSPI_init(void); Modifié (le) Avril 13, 2019 par CacaoTor
Crzay Posté(e) Avril 13, 2019 Posté(e) Avril 13, 2019 en tatonnant un peu en dehors de la croix j'ai réussi j'obtient ça: X_CAL: 12451 Y_CAL: -8166 X_OFFSET: -43 Y_OFFSET: 242 on verra ce que ça donne ...
CacaoTor Posté(e) Avril 13, 2019 Auteur Posté(e) Avril 13, 2019 (modifié) il y a 19 minutes, Crzay a dit : en tatonnant un peu en dehors de la croix j'ai réussi j'obtient ça: X_CAL: 12451 Y_CAL: -8166 X_OFFSET: -43 Y_OFFSET: 242 on verra ce que ça donne ... Test avec la modif de xpt2046.h avec le firmware complet. Il faudra mettre un peu de propre dans les codes. Modifié (le) Avril 13, 2019 par CacaoTor
Hobi Posté(e) Avril 13, 2019 Posté(e) Avril 13, 2019 il y a 41 minutes, CacaoTor a dit : Victoire ! Ça fonctionne chez moi. Touch Screen OK On faisait complètement fausse route. Il est bien nécessaire d'utiliser le SPI : /** * Marlin 3D Printer Firmware * Copyright (C) 2016 MarlinFirmware [https://github.com/MarlinFirmware/Marlin] * * Based on Sprinter and grbl. * Copyright (C) 2011 Camiel Gubbels / Erik van der Zalm * * This program is free software: you can redistribute it and/or modify * it under the terms of the GNU General Public License as published by * the Free Software Foundation, either version 3 of the License, or * (at your option) any later version. * * This program is distributed in the hope that it will be useful, * but WITHOUT ANY WARRANTY; without even the implied warranty of * MERCHANTABILITY or FITNESS FOR A PARTICULAR PURPOSE. See the * GNU General Public License for more details. * * You should have received a copy of the GNU General Public License * along with this program. If not, see <http://www.gnu.org/licenses/>. * */ #pragma once #include "HAL.h" #include "../../lcd/ultralcd.h" // We rely on XPT2046 compatible mode to ADS7843, hence no Z1 and Z2 measurements possible. #define XPT2046_DFR_MODE 0x00 #define XPT2046_SER_MODE 0x04 #define XPT2046_CONTROL 0x80 #define XPT2046_X 0x10 #define XPT2046_Y 0x50 #define TP_CS2 PB12 #define TP_INT PC6 // the 3 defines below are needed for the sw_SPI function #define TP_SCK PB13 #define TP_MISO PB15 #define TP_MOSI PB14 uint16_t getInTouch(uint8_t coordinate); uint8_t xpt2046_read_buttons(); void touch_swSPI_init(void); Je réponds depuis mon tel. On utilise le spi oui, mais avec un morceau de soft car les pins mosi et miso ont été inversées par le concepteur de la carte du coup on peut pas utiliser le bloc hw du stm 32. Comme le touch est pas touché souvent cela n à absolument auncun impact de perfs. Mais je comprends pas bien ta remarque...
CacaoTor Posté(e) Avril 13, 2019 Auteur Posté(e) Avril 13, 2019 il y a 18 minutes, Hobi a dit : Je réponds depuis mon tel. On utilise le spi oui, mais avec un morceau de soft car les pins mosi et miso ont été inversées par le concepteur de la carte du coup on peut pas utiliser le bloc hw du stm 32. Comme le touch est pas touché souvent cela n à absolument auncun impact de perfs. Mais je comprends pas bien ta remarque... Autant pour moi ! J'ai mélangé deux sujets que je traite en même temps. Et j'avais un delta de code entre celui que je bricolais et les derniers que tu as uploadé... Ma calibration est bien la bonne, et le touch marche nickel. Mes fichiers à jour et fonctionnels en PJ. xpt2046.cpp xpt2046.h Configuration.h
Hobi Posté(e) Avril 13, 2019 Posté(e) Avril 13, 2019 Cool! Donc @CacaoTor ok! @Crzay tu en es où? et @Epsylon3 tu as tout qui marche? je vais retoucher un peu le code de calibration... bon samedi soir à tous!
Oniric Posté(e) Avril 13, 2019 Posté(e) Avril 13, 2019 Keep on the good job! concernant le port usb vous pensez que ça risque d'être difficile ou simple, juste une question de temps ou joker ? je pose la question qui tue car c'est super important pour moi l'usb car j'utilise octoprint que j'adore
Hobi Posté(e) Avril 13, 2019 Posté(e) Avril 13, 2019 (modifié) @Oniric fepuis le début on fait tourner la bête avec octoprint! Donc : DONE! Modifié (le) Avril 13, 2019 par Hobi
Epsylon3 Posté(e) Avril 13, 2019 Posté(e) Avril 13, 2019 Oui, je viens de recompiler, le touch est ok ici, ILI aussi. meme genre de valeurs que toi... 12k -9031 -45 259 Y'a que le fan 4mm qui semble ON tout le temps, le menu LED qui semble inutile (pour RGB ?) et un truc qui me dérange, le move axis X permet des valeurs négatives et ignore le X min. Les fleches sont pas trop logiques sur le touchscreen
Hobi Posté(e) Avril 13, 2019 Posté(e) Avril 13, 2019 @Epsylon3 même problème le fan est toujours on et j ai aussi un problème avec les flèches du touch comme toi. J ai une petite idée pour les deux. Prochaine séance debug lundi soir pour moi.
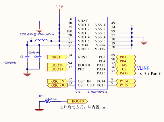
Epsylon3 Posté(e) Avril 13, 2019 Posté(e) Avril 13, 2019 la sortie fan 4cm est "analogique" PA15, apres a voir si c'est du PWM ou voltage variable pour controler le mosfet
Oniric Posté(e) Avril 13, 2019 Posté(e) Avril 13, 2019 il y a 10 minutes, Hobi a dit : @Oniric fepuis le début on fait tourner la bête avec octoprint! Donc : DONE! Aaaah ! Ça me rassure ! Des que je reçois mon ST-Link et que les sources sont dispo je flash!
Epsylon3 Posté(e) Avril 13, 2019 Posté(e) Avril 13, 2019 (modifié) Juste pour confirmer, le debug serial c'est bien l'USB ou y'a un port série "caché" dans le STLink ? Ca me fait penser que la carte a un deuxieme port série sans broches soudées, (mais dispo sur la carte) Modifié (le) Avril 13, 2019 par Epsylon3
Hobi Posté(e) Avril 13, 2019 Posté(e) Avril 13, 2019 Le Port série 1 du st23 est branche sur un convertisseur usb . Le st link passe par d autres broches et en plus il y a effectivement un deuxième port série digital/ ttl
Hobi Posté(e) Avril 13, 2019 Posté(e) Avril 13, 2019 il y a 16 minutes, Epsylon3 a dit : la sortie fan 4cm est "analogique" PA15, apres a voir si c'est du PWM ou voltage variable pour controler le mosfet Ahhh un bon coup d oscilloscope....
Epsylon3 Posté(e) Avril 13, 2019 Posté(e) Avril 13, 2019 (modifié) apres ce PA15 semble aussi utilisé pour le stlink, d'apres le pdf alfawise... j'ai pas trop cherché pour le moment C'est pt pour autre chose, ou indiquer qu'ils sont utilisé en In et Out ? je sais pas Modifié (le) Avril 13, 2019 par Epsylon3
Epsylon3 Posté(e) Avril 13, 2019 Posté(e) Avril 13, 2019 Sinon, je viens de tenter une impression de la SD, et le détecteur de filament semble interrompre l'impression...
Hobi Posté(e) Avril 13, 2019 Posté(e) Avril 13, 2019 Ahh ca j en étais sur. Va dans config.h et trouve l endroit ou inverser la polarité . J ai du faire ça pour le limites x y et z. Je ne l avais pas fait pour le filament ....
Hobi Posté(e) Avril 13, 2019 Posté(e) Avril 13, 2019 il y a 21 minutes, Epsylon3 a dit : apres ce PA15 semble aussi utilisé pour le stlink, d'apres le pdf alfawise... j'ai pas trop cherché pour le moment C'est pt pour autre chose, ou indiquer qu'ils sont utilisé en In et Out ? je sais pas Encore une piste de recherche! J avais supprimé le jtag et juste garde le st link pour debugger. Si c est effectivement un problème > faudra souder un fil sur boot0 pour continuer à flasher
Epsylon3 Posté(e) Avril 13, 2019 Posté(e) Avril 13, 2019 oui, c'est pt le JTAG... mais perso j'ai jamais utilisé ce systeme.. j'ai tenté de commenter XMAX, mais ca ne change rien... Peut etre que la valeur du contact est inversée.. Je vais checker tout ca cette nuit
Epsylon3 Posté(e) Avril 13, 2019 Posté(e) Avril 13, 2019 (modifié) yep, c'est bien le jtag... et un "Timer" aussi on dirait pour la sortie PWM, peut etre pas un DAC en fait Citation General-purpose timers (TIMx) There are up to 4 synchronizable general-purpose timers (TIM2, TIM3, TIM4 and TIM5) embedded in the STM32F103xC, STM32F103xD and STM32F103xE performance line devices. These timers are based on a 16-bit auto-reload up/down counter, a 16-bit prescaler and feature 4 independent channels each for input capture/output compare, PWM or onepulse mode output. This gives up to 16 input captures / output compares / PWMs on the largest packages. The general-purpose timers can work together with the advanced-control timer via the Timer Link feature for synchronization or event chaining. Their counter can be frozen in debug mode. Any of the general-purpose timers can be used to generate PWM outputs. They all have independent DMA request generation. These timers are capable of handling quadrature (incremental) encoder signals and the digital outputs from 1 to 3 hall-effect sensors. Modifié (le) Avril 13, 2019 par Epsylon3 PWM
Hobi Posté(e) Avril 13, 2019 Posté(e) Avril 13, 2019 @epsylon3 > JTAG , on s'en fout. Je l'ai enleve de la config, mais j'ai garde le ST Link pour pouvoir telecharger et debugger. L'erreur est ailleurs. Pour le filament sensor : Config.h, ligne 995 : Remplace false par True, et ca va le faire! #define FIL_RUNOUT_INVERTING false // set to true to invert the logic of the sensor.
Hobi Posté(e) Avril 13, 2019 Posté(e) Avril 13, 2019 @Epsylon3 Pas besoin de pull up dans la puce, on a des vraies! C'est connecte sur limi X max.. et y'a bien une pull up. #define FILAMENT_RUNOUT_SENSOR #if ENABLED(FILAMENT_RUNOUT_SENSOR) #define NUM_RUNOUT_SENSORS 1 // Number of sensors, up to one per extruder. Define a FIL_RUNOUT#_PIN for each. #define FIL_RUNOUT_INVERTING true // set to true to invert the logic of the sensor. //#define FIL_RUNOUT_PULLUP // Use internal pullup for filament runout pins. //#define FIL_RUNOUT_PULLDOWN // Use internal pulldown for filament runout pins. #define FILAMENT_RUNOUT_SCRIPT "M600"
Messages recommandés
Créer un compte ou se connecter pour commenter
Vous devez être membre afin de pouvoir déposer un commentaire
Créer un compte
Créez un compte sur notre communauté. C’est facile !
Créer un nouveau compteSe connecter
Vous avez déjà un compte ? Connectez-vous ici.
Connectez-vous maintenant