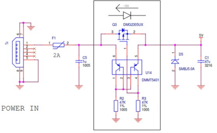
veeger Posté(e) Septembre 16, 2018 Posté(e) Septembre 16, 2018 (modifié) il y a 14 minutes, Janpolanton a dit : Schéma Raspberry si ça peut aider. A noter que le point PP7 est situé derrière un polyfuse (sorte de fusible réarmable automatiquement à la disparition du défaut ou de la surintensité) et par une diode Transil. L'entrée en tension semble bien protégée. justement le pp7 na pas l air du tout derriere le polyfyse... 2.5 megaohm entre les deux. j ai une concordance en Q3 pour pp7. le polyfuse attaque le Q3 .sur le chema ce Q3 et censé alimenter la diode verte... Modifié (le) Septembre 16, 2018 par veeger 1
Janpolanton Posté(e) Septembre 16, 2018 Posté(e) Septembre 16, 2018 il y a 6 minutes, veeger a dit : justement le pp7 na pas l air du tout derriere le polyfyse... 2.5 megaohm entre les deux. j ai une concordance en Q3 pour pp7. le polyfuse attaque le Q3 .sur le chema ce Q3 et censé alimenter la diode verte... Le schéma est issu du site raspberry.org et comme je n'ai pas de raspberry, je ne peux pas tester ni vérifier in situ. Sur le schéma, c'est Q5 qui commande la LED verte. Je ne vois pas de Q3 sur ce schéma qui est apparement simplifié (reduced schematic). Le polyfuse est inséré entre PP2 et PP7 ce qui me semble logique.
veeger Posté(e) Septembre 16, 2018 Posté(e) Septembre 16, 2018 aprés agrandissement Q5 pour la diode . le Q3 semble bien inseré entre pp7 et le fusible. @papa50 il est temps que ton nouveau pi arrive 1
Janpolanton Posté(e) Septembre 16, 2018 Posté(e) Septembre 16, 2018 (modifié) Exact, Q3 ainsi que sa circuiterie annexe est un mosfet utilisé contre les inversions de polarité. C'est encore mieux protégé... Modifié (le) Septembre 16, 2018 par Janpolanton 1
Jean-Claude Garnier Posté(e) Septembre 17, 2018 Posté(e) Septembre 17, 2018 Il y a 14 heures, papa50 a dit : .. /.. pas de gnd, pas de potar .. /.. C'est juste un mauvais langage (+/- variateur) inapproprié pour un Nul, aurait changé beaucoup de choses Sans vouloir polémiquer (mais un peu quand-même)... C'est pas très sympa de rejeter une partie de la "faute" sur ceux qui ont tenté de te venir en aide Nul ou pas nul, quand on rentre dans une activité qu'on connaît pas, il faut bien adopter le jargon commun, sinon chacun crée son propre langage et personne comprend. Tu as Internet, tu as deux index valides, tu aurais pu taper GND ça t'aurait donné la réponse >>> Pareil pour potar >>> Bon moi je dis ça je dis rien, hein, mais quand-même....
Maeke Posté(e) Septembre 17, 2018 Posté(e) Septembre 17, 2018 il y a 8 minutes, Jean-Claude Garnier a dit : Sans vouloir polémiquer (mais un peu quand-même)... C'est pas très sympa de rejeter une partie de la "faute" sur ceux qui ont tenté de te venir en aide Nul ou pas nul, quand on rentre dans une activité qu'on connaît pas, il faut bien adopter le jargon commun, sinon chacun crée son propre langage et personne comprend. Tu as Internet, tu as deux index valides, tu aurais pu taper GND ça t'aurait donné la réponse >>> Pareil pour potar >>> Bon moi je dis ça je dis rien, hein, mais quand-même.... Pour GND, en effet, mais pour potar, avoue quand même que ce n'est pas le terme officiel....... 1
palouf34 Posté(e) Septembre 17, 2018 Posté(e) Septembre 17, 2018 (modifié) c'est sur que si tu n'a jamais touché a de l'eletronique, potar est un terme bien particulier et je suis sur qu'iil y en a plein que beaucoup ne connaisse pas. Modifié (le) Septembre 17, 2018 par palouf34 1
Jean-Claude Garnier Posté(e) Septembre 17, 2018 Posté(e) Septembre 17, 2018 Un potar (ou potentiomètre) n'est pas un variateur, que je sache. Tu vois bien, les posts sont truffés d'appellations incorrectes, genre "extrudeur" pour "hot-end" , "X" pour "Y" j'en passe et des meilleures, chacun y va de sa propre dénomination. La précision du langage, c'est primordial. 1 1
Janpolanton Posté(e) Septembre 17, 2018 Posté(e) Septembre 17, 2018 il y a 17 minutes, Maeke a dit : mais pour potar, avoue quand même que ce n'est pas le terme officiel....... Bonjour, Bien sûr que si, dans le jargon électronique on parle de potar, de condo, d'accu, etc. Comme dans d'autres domaines, on utilise des abréviations Une petite recherche sur le net donne la réponse en quelques clics... : Potar
veeger Posté(e) Septembre 17, 2018 Posté(e) Septembre 17, 2018 On peut pinailler pour ground en tant que masse ou terre ou bi3n chassis il est evident que le jargon depend du contexte et du materiel. Il faut etre un peu initié car le moins n est pas automatiquement une masse ou ground selon les circuits imprimés. On va jeter la pierre a personne ni pour gnd ni potar potentiometre . On est entre personnes consentantes et civilisées 1
Maeke Posté(e) Septembre 17, 2018 Posté(e) Septembre 17, 2018 il y a 16 minutes, Janpolanton a dit : Bonjour, Bien sûr que si, dans le jargon électronique on parle de potar, de condo, d'accu, etc. Comme dans d'autres domaines, on utilise des abréviations Une petite recherche sur le net donne la réponse en quelques clics... : Potar C'est un terme couramment utilisé, je te l'accorde, et passé dans les habitudes, mais ça n'en fait pas un terme officiel pour autant, ici il s'agit de jargon, pas de langage académique. 1
veeger Posté(e) Septembre 17, 2018 Posté(e) Septembre 17, 2018 (modifié) Il y a 12 heures, Janpolanton a dit : Exact, Q3 ainsi que sa circuiterie annexe est un mosfet utilisé contre les inversions de polarité. C'est encore mieux protégé... On y arrive tout doucement. Faudrait essayer un shunt avec un fusible 1 A entre pp1 et pp7 voir si ca reanime le pi. Modifié (le) Septembre 17, 2018 par veeger 1
papa50 Posté(e) Septembre 17, 2018 Auteur Posté(e) Septembre 17, 2018 (modifié) Il y a 6 heures, Jean-Claude Garnier a dit : Un potar (ou potentiomètre) n'est pas un variateur, que je sache. Tu vois bien, les posts sont truffés d'appellations incorrectes, genre "extrudeur" pour "hot-end" , "X" pour "Y" j'en passe et des meilleures, chacun y va de sa propre dénomination. La précision du langage, c'est primordial. Et oui que préfères tu ,?entre une vis qui "pourrait tourné sur plus de 360°)que tu appel potar Ou un variateur de vitesse ou de température Qui à un début et une fin (ci joint photo) Stp arrête de tourner en rond Hiiiii merci, Ps, concernant mon commentaire relit ce que JPA à dit sur moi juste avant !! ça pique quand même non ? , moi j'ai juste dit que JPA ne serait pas un bon professeur, c'est tout "Des fois c'est mieux de ne rien dire !! surtout pour ne rien dire" , tu devrais la rajouter à ta devise, ou la changer Moi je dis ça , mais je d.... Modifié (le) Septembre 17, 2018 par papa50
papa50 Posté(e) Septembre 17, 2018 Auteur Posté(e) Septembre 17, 2018 (modifié) Il y a 6 heures, Janpolanton a dit : Bonjour, Bien sûr que si, dans le jargon électronique on parle de potar, de condo, d'accu, etc. Comme dans d'autres domaines, on utilise des abréviations Une petite recherche sur le net donne la réponse en quelques clics... : Potar Le problème quand on est dans la M.....et que rien ne va on panique, on ne sait plus, c'est bien aussi des gens qui savent se mettre au niveau des autres, Et ce n'est pas évident, et donné à tout le monde mais je ne t'en voulais pas à ce moment là Tu peux relire mon message sur toi juste après ma connerie variateur (potar) Ce que j'ai pas apprécié c'est ta petite phrase sur moi, (juste un peu plus haut) qui je trouve est un peu dur Je ne t'en veux pas plus encore maintenant , je dis ce que je pense, tout en étant, je pense être respectueux Nous sommes la pour avancer, donner, recevoir, et surtout respecter l'autre même si c'est un Nul Modifié (le) Septembre 17, 2018 par papa50 1
Janpolanton Posté(e) Septembre 17, 2018 Posté(e) Septembre 17, 2018 @papa50 Désolé si je t'ai froissé, ce n'était pas le but et je ne t'ai pas traité de nul, loin de là. Je suis même admiratif de ton boulot aussi bien sur le plan mécanique qu'en conception 3D et je te l'ai déjà dit. J'ai simplement dit qu'il y avait des conseils en élec qu'il valait mieux ne pas te donner, comme court-circuiter des composants par exemple. Comme le dit JCG, tu n'as pas besoin de start-pilote pour monter dans les tours. Ce sera ma dernière intervention sur ce fil de discussion.
papa50 Posté(e) Septembre 17, 2018 Auteur Posté(e) Septembre 17, 2018 (modifié) Il y a 2 heures, Janpolanton a dit : @papa50 Désolé si je t'ai froissé, ce n'était pas le but et je ne t'ai pas traité de nul, loin de là. Je suis même admiratif de ton boulot aussi bien sur le plan mécanique qu'en conception 3D et je te l'ai déjà dit. J'ai simplement dit qu'il y avait des conseils en élec qu'il valait mieux ne pas te donner, comme court-circuiter des composants par exemple. Comme le dit JCG, tu n'as pas besoin de start-pilote pour monter dans les tours. Ce sera ma dernière intervention sur ce fil de discussion. Ta phrase " Bonsoir à tous, Je ne sais pas si ce conseil est le bon, connaissant un peu @papa50, je m'en serais bien gardé." LA Mienne : Moi aussi je te connais de mieux en mieux, Quelle bêtise Modifié (le) Septembre 17, 2018 par papa50
Andréa Posté(e) Septembre 17, 2018 Posté(e) Septembre 17, 2018 c'est devenu un remake des feux de l'amour ce post 1 1
papa50 Posté(e) Septembre 17, 2018 Auteur Posté(e) Septembre 17, 2018 à l’instant, Andréa a dit : c'est devenu un remake des feux de l'amour ce post Andrea stp soulage moi, fait le poste que tu as soumis, quelle page plus haut, ça me fera du bien 1
Onclefly Posté(e) Septembre 18, 2018 Posté(e) Septembre 18, 2018 C'est vrai vous pouvez discuter en message privé ou au phone..
papa50 Posté(e) Septembre 18, 2018 Auteur Posté(e) Septembre 18, 2018 Nouvelle carte mère reçue !! Superbe emballage 3
dedefr Posté(e) Septembre 18, 2018 Posté(e) Septembre 18, 2018 j'en ai une en stock, on ne sait jamais. . .
papa50 Posté(e) Septembre 18, 2018 Auteur Posté(e) Septembre 18, 2018 il y a 46 minutes, dedefr a dit : j'en ai une en stock, on ne sait jamais. . . Tu as entièrement raison 1
Onclefly Posté(e) Septembre 18, 2018 Posté(e) Septembre 18, 2018 La même que celle que j'ai sur mon Anet A8.
Maeke Posté(e) Septembre 18, 2018 Posté(e) Septembre 18, 2018 il y a une heure, Onclefly a dit : La même que celle que j'ai sur mon Anet A8. ben en même temps, c'est la carte officielle de l'anet a8 depuis quelques mois déjà....
Onclefly Posté(e) Septembre 18, 2018 Posté(e) Septembre 18, 2018 moi j'ai acheté mon Anet A8 en octobre 2016, cette carte étais déjà déçu.
Messages recommandés