J’utilise le trancheur Simplify3D depuis 2016 environ et je vous en avais déjà parlé lors de la mise à jour majeure en version 4 de 2017. Un an plus tard sortait la version 4.1. Depuis, je suis en version 4.1.2 avec une licence qui m’avait coûté 149$ (ce qui faisait seulement 126€ à l’époque) et rien n’a bougé depuis. On se demandait même si Simplify3D était mort. Entre temps, ses concurrents (souvent gratuits) ont bien évidemment évolué. Je pense notamment à PrusaSlicer et ses forks ou Cura que j’utilise actuellement en version 5.2.1 avec la FLSun V400. D’autres ont même vu le jour comme Lychee Slicer et Bambu Lab Studio. Cependant, aucun ne m’a séduit de prime abord et je n’ai pas vraiment fait l’effort de les découvrir. Ça pourrait d’ailleurs ne pas arriver de si tôt puisque quelque chose, que plus personne n’espérait, vient de se produire : Simplify3D 5 vient de sortir !
La blagounette
Si comme moi vous avez déjà cherché des informations sur Simplify3D V5 avant sa sortie, vous êtes peut-être déjà tombé sur ce résultat Google en ligne depuis le début d’année :
Il s’agissait d’un bon gros troll publié sur le forum officiel du constructeur au moment de la sortie de Cura 5 😀
Simplify3D V5.0 dans les grandes lignes
Finalement, après tant d’années, le slicer Simplify3D voit le jour en version 5 et son code a entièrement été réécrit. Il ne propose pas moins de 120 nouvelles fonctionnalités et améliorations, le support du Wifi, le tranchage est annoncé 3 fois plus rapide et 90 nouvelles imprimantes 3D ont été ajoutées aux profils de base (Creality Ender-3 S1, S1 Pro, CR-10 V3, Artillery X2…). Evidemment, libre à chacun de personnaliser ces profils ou d’ajouter d’autres imprimantes 3D non intégrées. Pour en faire profiter d’autres makers, n’hésitez pas à partager vos profils S3D sur le forum !
Tous les détails de Simplify3D 5
Un trancheur puissant et intelligent
Grâce à son nouveau moteur de découpe, Simplify3D 5.0 permet de générer des gcode plus rapidement pour des impressions également plus rapides, plus solides et moins chères.




En quelques clics, on peut ainsi activer la hauteur de couche adaptative, de nouveaux motifs de remplissage en 3D (le comble!) qui peuvent être dynamiques et le masquage automatisé des coutures.
Paramètres ciblés et automatisés
Toujours pour assurer solidité, vitesse et qualité, Simplify3D peut appliquer des paramètres automatiquement ciblés. Parmi eux, on trouve le ralentissement des petits périmètres, le renforcement des petites excroissances, la compensation dynamique des trous pour une meilleure tolérance et le contrôle dynamique du taux d’extrusion en fonction des capacités de l’extrudeur pour éviter tout bouchage.
Connecté
L’arlésienne de Simplify3D gère les imprimantes 3D connectées des plus grandes marques comme FlashForge, Ultimaker, MakerBot, Dremel, que ce soit en Ethernet ou en réseau sans-fil Wi-Fi. Bien évidemment, le contrôle par USB est toujours de la partie, tout comme l’export des fichiers sur carte SD pour des impressions offline.
Des supports encore plus évolués
Les anciennes versions de Simplify avaient déjà bonne réputation concernant la gestion des supports. La V5.0 offre encore plus de possibilités et de souplesse à ce sujet.



Pour des supports à la fois plus solides et plus stables, Simplify 3D 5 permet notamment de modifier le motif du remplissage, la densité de ses couches supérieures, la vitesse d’impression ou encore l’espace avec les parois horizontales. Il est également possible de donner des formes personnalisées aux supports, ce qui rappelle fortement les supports “arbres” de Cura !
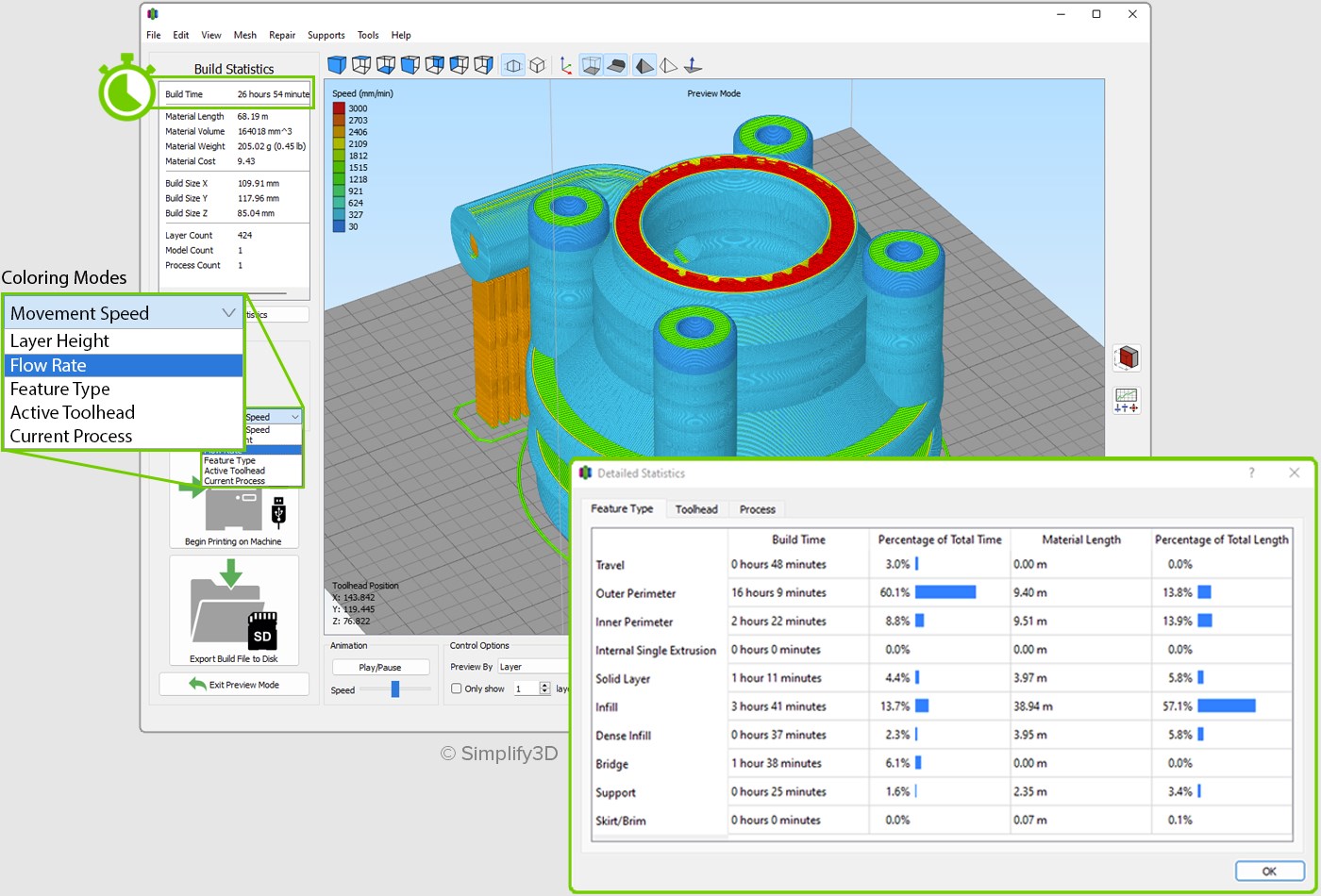
Une prévisualisation détaillée
Les makers aguerris le savent, une inspection du processus d’impression 3D avant de l’exécuter peut éviter bien des galères. Pour faciliter cette étape, S3D propose là aussi un tout nouveau moteur de prévisualisation lisible, détaillé et précis concernant l’estimation de la durée.
Au plus proche de la modélisation 3D
Il n’y a pas de fichiers STL sans modélisation 3D. Le slicer permet donc de s’interfacer avec les logiciels de CAD les plus utilisés (Fusion 360, SolidWorks, Blender et OnShape), aussi bien aussi bien pour mimétiser les touches que pour synchroniser les modifications des objets.


Une interface repensée
Les améliorations concernant l’ergonomie ne se limitent pas aux différents raccourcis clavier et souris. L’interface, qui dispose désormais d’un mode sombre (dark), a été simplifiée et réorganisée. Un moteur de recherche et un comparateur de profils permettent de facilement s’y retrouver dans les différents paramètres.
Réparation automatique du maillage
Que l’on travaille avec des parois fines et/ou de multiples objets, Simplify3D5 corrigera mieux que jamais les éventuelles erreurs de maillage lors du tranchage.


Encore plus rapide
Simplify3D V4 était déjà un exemple de rapidité et de fluidité mais son successeur fait encore mieux. Si le tranchage est 3 fois plus rapide, le chargement des objets et la prévisualisation du print sont également 2 fois plus rapides !
Il est difficile d’être exhaustif tant Simplify3D 5.0 a changé sur le papier. Vous pouvez retrouver l’intégralité des nouveautés sur cette page du site officiel.
Prix et disponibilité
Simplify3D 5 est d’ores et déjà disponible au téléchargement et il est payant, même pour ceux qui disposent déjà d’une licence V4. Et malheureusement, le prix a subi l’inflation de ces dernières années…
Les nouveaux utilisateurs devront s’acquitter de la somme de 199$ pour profiter de Simplify3D V5 et de son support. Les anciens utilisateurs pourront quant à eux convertir leur licence contre 59$ pour une durée limitée, puis 69$ (soit un total de 218$ avec le coût de l’ancienne licence). On espère cependant que l’update vers Simplify3D 5.1 sera gratuit.
Je vois déjà les petits pirates venir et il est inutile de nous demander si un crack pour Simplify3D 5.0 existe dans les commentaires et même sur tous nos réseaux sociaux. C’est un sujet à bannir ! Pour le reste, n’hésitez pas à venir en parler sur le forum.
La suite ?
J’ai déjà converti ma licence au tarif “préférentiel” de lancement. Je vous expliquerai la démarche dans un prochain article. Si j’ai le temps et la matière, je vous ferai peut-être d’autres tutoriaux, pourquoi pas en vidéo sur la chaîne YouYube. Mais avant ça, il faut que je prenne le temps de tester le logiciel, aussi bien avec Marlin que Klipper.
Les Imprimantes 3D .fr Imprimante 3D et impression 3D : actualité, test, comparatif, prix










60 à 70 dollars supplémentaires pour un logiciel mis à jour tous les 5 ans ,même pas en rêve.
autant il était vraiment mieux que les autres il y a 5 ans autant aujourd’hui prusa/super slicer rempli toutes les cases pour moi gratuitement avec des MAJ régulières.
aucun raison de financer la feignantise de ces 5 dernières années.
Amen mon frere
Quand j’ai acheté ma version ont promettait la version 5 très bientôt, elle était gratuite pour tout les nouveaux acheteurs à l’époque. Après avoir attendu des années, maintenant ils me disent que je dois payer la mise à jours. Et bien il vont attendre longtemps.
Pas content de leurs façon de faire avec leurs nouvelles licences. J’ai aussi fais l’upgrade vers la V5 pour 59$ et la nouvelle version n’est utilisable que sur 1 PC. Avant la licence permettait de l’utiliser sur 2 PC. Maintenant si vous voulez le faire fonctionner sur un deuxième PC, vous devez passer à la caisse. J’ai contacté le service après vente pour demander ce qu’il en était? Ils m’ont répondu que maintenant ils proposent une licence flottante qui libère la licence quand le programme n’est plus utilisé sur une machine et est réactivée quand vous l’utilisez sur une autre machine. Avec cette version de licence il est possible du l’utiliser sur n’importe quelles PC mais un seul à la fois. Je me suis dit chouette c’est un belle alternative mais j’ai vite déchanté quand m’ont dit que cette licence coûte 399$. Là je crois qu’ils veulent prioriser le profit à l’attente du client. Pour moi c’est du foutage de gueule. J’ai fais l’upgrade mais si par la suite les autres versions sont payantes, je passe mon chemin.
Mis a jour a vie qu’il disait encore une en……
Yep, sans moi aussi, Sli3er est devenu très intéressant pour l’usage que l’on en fait puis c’est open source.
Puisque vous etes un gros site , et que vous pouvez transmettre l’information , SIMPLIFY3D n’etait pas mort du tout , si tu shouf bien IDEAMAKER , tu reconnais immediatement l’adn de simplify3d, moi qui suis un fan de ce soft , et qui en avait marre de que la prime tower montait jusqu’en haut alors que je n’avais plus de changement de couleur , je me suis trourné vers d’autres pour tester , et c’est la que je vois que IDEAMAKER a absolument tout de SIMPLIFY3D, mais alors TOUT , il manque un seul truc , je ne sais plus trop quoi , je crois que j’utilisais des scripts pour ajuster l’avance lineaire en facontion de la hauteur de couche , c’est donc par la qu’il manque une bricole
BREF SIMPLIFY3D bossait pour RAISE3D , forcement , un fabricant de machine , ne va pas s’amuser a creer un slicer haut de gamme en partant de la page blanche , et c’est surement ce qui explique l’absence de la team de simplify3d totalement dévoué au devellopement de IDEAMAKER
D’ailleurs , IDEAMAKER a un jouet que simplify3d n’a pas et qui fait que je prefere IDEAMAKER , ce sont les zones modifiables , tu traces un cube et tu donnes des ordres a ce cube en disant ‘ tout ce qui est dans ce cube aura ces parametres ‘ , ca permet de doper certains endroits en trois clics etcc
BREF N ACHETEZ PAS SIMPLFY3D , vous l’avez chez IDEAMAKER EN GRATOS , par contre , faut connaitre un peu le gcode , et faire vous meme vos fichiers de depart , que vous copiez sur vos autres slicer etccccc
BREF stop , y a gratos et mieux !
Je suis totalement d’accord avec vous, IDEAMAKER est vraiment top. depuis que je slice avec c’est magique. Si on ne comprend pas un paramètre, on clique sur le nom et il nous renvoie avec toutes les explications.
Je dirai qu’il manque les supports déportés comme dans la nouvelle version de simplify3D. Mais comme il est mis régulièrement à jour, on va surement les voir arriver.
Bref testez IDEMAKER c’est vraiment un silcer pro.
J’ai pu bénéficier de la mise à jour gratuite vers la version 5.0, et pour avoir commencé à bricoler avec, je me rends compte que d’une version 4.2 qui fonctionnait pas trop mal mais à laquelle il manquait malgré tout des choses, le version 5.0 est une belle m….!!!
Impossible de visualiser l’évolution de l’impression en USB, en impression concentrique il reste des espaces vides impossible à boucher malgré avoir activé diverses options, pour y arriver il faut passer en rectiligne, il n’existe plus non plus la possibilité de régler les hauteurs de buse avec le plateau, etc …
Salut comment tu as eu la version gratuite moi on me demande de payer alors que je pensais que c’était gratuit quand j’avais acheter la 4ème version 🙁
setrap,
Licence achetée il y a à peine moins d’un an.
Par contre je ne mettrai aucun centime sur d’autres mises à jour, j’ai contacté leur support pour divers points, la réponse a été qu’il n’y a pas des tonnes de réclamations, en ont éludés d’autres, et en gros c’est va te faire voir.
Rien que pour ça, ce sera sans moi à l’avenir.
Simplify3D s’est moqué de ses clients, et il les a méprisés en ne communiquant pas sur son évolution.
J’ai acheté S3D il y a 5 ans, utilisé beaucoup, mais j’ai fini par trouver qu’il était de moins en moins pertinent, malgré ses réelles qualités.
De plus, professionnel du logiciel moi-même, j’ai trouvé insupportable ce mépris du client, je comprends qu’ils veulent faire payer leurs coûts de développement, mais au moins ils pourraient expliquer pourquoi et donner des perspectives, et ne pas jeter brutalement le logiciel en pâture comme on jette des cacahuètes à des singes.
De ce que j’ai pu comprendre des différents tests effectués ça et là, V5 n’apporte rien de révolutionnaire, à part peut être l’associativité entre le modèle CAD et le modèle tranché.
Ayant analysé (et documenté) le format du fichier factory, c’est une fonctionnalité qui va de soi, et qui devrait exister sur d’autres slicers dont la structure est comparable, nul doute que Prusa et Ultimakler auront à coeur de faire évoluer leur logiciel pour parvenir à cette fonctionnalité fort utile, qui viendra en complément de bien d’autres.
Pour le reste, qu’ils continuent à tromper leurs clients, bon vent!